灵活就业社保成为很多自由职业者和打工人空窗期的最佳选择。那具体缴费是多少呢?
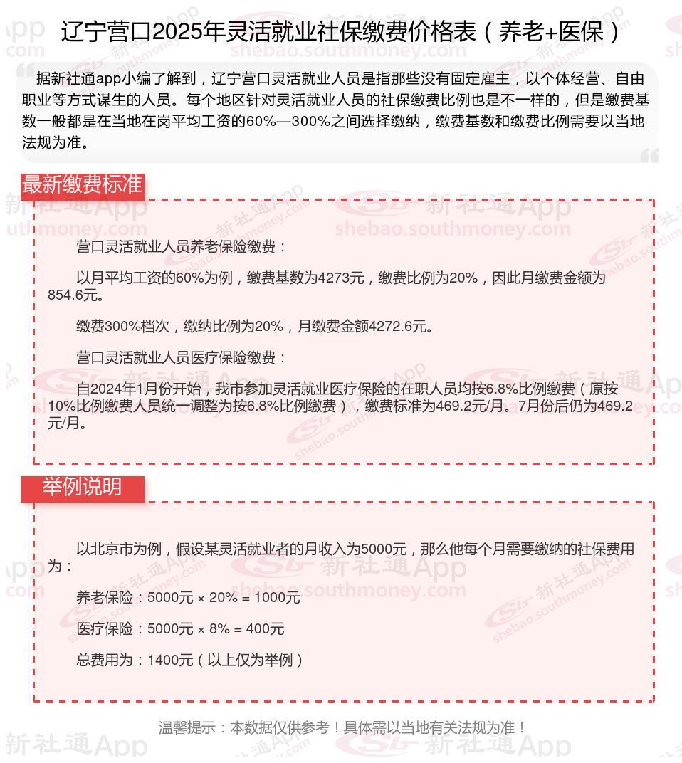
据新社通app数据显示,辽宁营口灵活就业养老保险最低缴费基数为:4273元;个人的缴费比例分别为:20%;
个人缴费金额:854.6元。
(注:本文数据仅供参考,具体以当地缴费标准为准)
自由职业者交社保一个月多少钱?2025社保缴费标准,根据新社通app-社保缴费查询工具提供的2025社保缴费标准详情数据如下:

灵活就业人员的社保缴费基数和比例是根据当地在岗职工平均工资的一定比例来确定的。灵活就业人员在参加养老保险时,缴费基数通常参照当地在岗职工的平均工资,一般来说,灵活就业人员可以选择按照在岗职工月平均工资的一定比例(如40%至100%)来缴纳基本养老保险费。医疗保险缴费基数:对于医疗保险,灵活就业人员一般是按照当地上年度月平均工资的一定比例(如4.2%至8%)来缴纳基本医疗保险费,具体比例可能因地区而异。
养老保险断交是否会作废?
根据相关法规,职工调动或中断工作前后个人账户的储存额累计计算,不间断计息。也就是说,原来在单位里参保,后来以灵活就业人员身份参保,前后的缴费年限、个人账户储存额可以累计计算。是不会作废的。
温馨提示:本数据仅供参考!具体需以当地有关法规为准!