据新社通app数据显示,西安灵活就业养老保险缴费基数2024-2025年最新标准如下:
2025年西安城镇职工社会保险缴费基数用人单位及其职工(包括有雇工的个体工商户及其雇工)分别按2024年度全口径省平的60%(4559元/月)和300%(22795元/月)核定缴费基数的下限和上限执行。
个人缴费比例:20%;
(注:本文数据仅供参考,具体以当地缴费标准为准)
重庆灵活就业社保缴费标准,选哪个档位最划算?根据新社通app-社保缴费查询工具提供的最新数据如下:

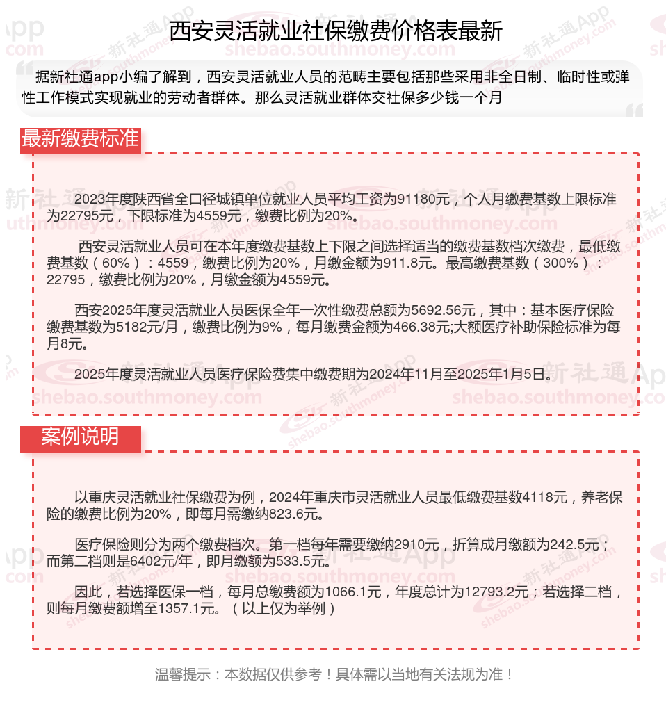
2023年度陕西省全口径城镇单位就业人员平均工资为91180元,个人月缴费基数上限标准为22795元,下限标准为4559元,缴费比例为20%。
西安灵活就业人员可在本年度缴费基数上下限之间选择适当的缴费基数档次缴费,最低缴费基数(60%):4559,缴费比例为20%,月缴金额为911.8元。最高缴费基数(300%):22795,缴费比例为20%,月缴金额为4559元。
西安2025年度灵活就业人员医保全年一次性缴费总额为5692.56元,其中:基本医疗保险缴费基数为5182元/月,缴费比例为9%,每月缴费金额为466.38元;大额医疗补助保险标准为每月8元。
2025年度灵活就业人员医疗保险费集中缴费期为2024年11月至2025年1月5日。
灵活就业社保缴费档次怎么选?哪个档位最划算?
今天我们就来详细了解一下灵活就业社保缴纳档次,看看不同档位的选择对未来领取养老金的影响。
个人灵活就业社保60%、80%、100%三个档次,怎么交最划算?
假设:平均工资是6500元,按最低档60%缴纳,那么缴费基数就是3900缴费比例20%,每个月缴纳的费用就是780元,1年合计9360元。
按照60%的档次,交够15年养老保险后退休了,能领到的养老金每个月是1000元左右;如果交了30年,能领取的养老金在2100元左右。
按照100%的档位,那么我们每个月缴纳社保的费用大约是1300元,交15年退休,每月能领到1400多元;如果交30年就可以领到2900元左右。
对于灵活就业人员来说,建议按低档缴费,如果觉得退休金不够的话再补充一份商业养老年金。
企业年金是什么?
企业年金是指企业及其职工在依法参加基本养老保险的基础上自主建立的补充养老保险制。由企业缴费、职工个人缴费、企业年金基金投资运营收益三个部分组成。
企业缴费每年不超过本企业职工工资总额的8%,企业和职工个人缴费合计不超过本企业职工工资总额的12%,具体所需费用由企业和职工-方协商确定。
温馨提示:本数据仅供参考!具体需以当地有关法规为准!