据新社通app数据显示,太原灵活就业人员养老保险缴费基数2024-2025年最新标准如下:
缴费基数下限暂按不低于4113元/月执行。按照个人20%的缴费费率,个人养老保险缴费金额低于822.6元/月。
(注:本文数据仅供参考,具体以当地缴费标准为准)
2025年太原灵活就业缴费标准个人交多少呢, 个人是可以自己交社保的吗?根据新社通app-社保缴费查询工具提供的最新数据如下:

了解您的社保缴纳明细——新社通app计算器!点击下方使用!
新社通社保计算器计算所得,数据仅供参考。
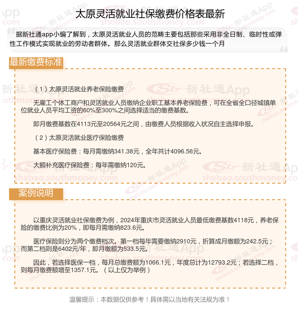
(1)太原灵活就业养老保险缴费
无雇工个体工商户和灵活就业人员缴纳企业职工基本养老保险费,可在全省全口径城镇单位就业人员平均工资的60%至300%之间选择适当的缴费基数。
即月缴费基数在4113元至20564元之间,由缴费人员根据收入状况自主选择申报。
(2)太原灵活就业医疗保险缴费
基本医疗保险费:每月需缴纳341.38元,全年共计4096.56元。
大额补充医疗保险费:每年需缴纳120元。
灵活就业社保与职工社保险种有什么不一样:
灵活就业社保是指未与用人单位建立正式的劳动关系,而是以个体经营、非全日制、新就业形态等灵活方式就业的劳动者所参加的社会保险。
职工社保:通常包括五险一金(养老保险、医疗保险、失业保险、工伤保险、生育保险和住房公积金),保险范围更全面。
个人是否能交社保呢?
个人可以交社保。
社保自己交是可以的,灵活就业社保是面向自由职业者、灵活就业等无雇主的劳动者所推出的一种社保类型,包含基本养老保险和医疗保险两类,部分地区还包含了生育和失业保险;
目前随着社会的发展,除了北京以外的城市基本都已经开放了外地户籍缴纳灵活就业社保的资格;
比如在上海,年满16周岁且男性未满60周岁、女性未满55周岁,在上海市劳动就业的自雇人员、无雇工个体工商户、未在用人单位参加基本养老、医疗保险的非全日制从业人员以及其他灵活就业人员均可自己交灵活就业社保。
温馨提示:本数据仅供参考!具体需以当地有关法规为准!