2025湖南常德灵活就业4050社保补贴是一项面向特定年龄段的就业困难人群的社会保险补贴。
多数地区只有4050人员可以领取社保补贴,现在扩大了补贴对象及范围,通过就业困难人员认证,实现灵活就业,并且自己缴纳职工社保的灵活就业人员,一般都能申请灵活就业社保补贴。那么湖南常德4050灵活就业社保补贴标准是多少钱?湖南常德4050社保补贴条件是什么?接下来随新社通APP小编了解一下最新资讯。
一、2025年湖南常德4050社保补贴申请流程
湖南常德怎样可以申请4050社保补贴?材料与流程如下:
准备材料
《就业失业登记证》原件和复印件。
灵活就业个人缴纳的养老保险、医疗保险凭证的原件,或社保经办机构开具的个人缴费证明。
身份证原件和复印件。
如有个体工商营业执照,需提供原件和复印件。
本人填写的相关表格。
申领流程
线下申请
申请人缴纳当年度养老、医疗保险费用后,携带上述材料至当地档案托管中心灵活就业人员社保补贴受理窗口进行初审,领取《申请表》和灵活就业证明。
灵活就业证明需由申办人在其户口所在地社区劳动工作站登记盖章。
持《申请表》、《灵活就业证明》及身份证、户口本等相关材料到街道(乡镇)劳动事务所申请复核,经审核无误后签字盖章。
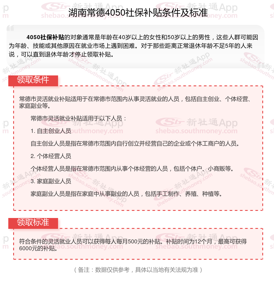
二、湖南常德4050社保补贴标准及条件(2025年最新)

三、2025年湖南常德不可以领取灵活就业4050社保补贴的六类人
湖南常德不可以领取灵活就业4050社保补贴的六类人:
1、农村户口;
2、非就业困难人员;
3、超出自住房,有多余商品房或车辆;
4、超出法定退休年龄的;
5、未失业登记;
6、未以灵活就业人员身份交社保。
三类人符合领取灵活就业4050社保补贴的标准:贫困户、低保对象、重度残疾人等三类主要就业困难人员。
不过,符合特殊情况的部分农村户口人员是可以申请的,具体要咨询当地社保部门了。
四、领了灵活就业补贴影响退休金的吗
有些许影响。
40,50人员属于灵活就业人员,缴纳社保的费用的绝对金额虽然相对较少,但计算养老金时,只会影响个人帐户养老金部分,且影响很有限,少缴少得。
五、?怎样查询4050补贴款是否到账?
1. 社保局发放:通过社保局发放的4050补贴,可以在社保局柜台进行查询。需要提供户口所在地社保局的工作凭证、个人身份证原件和复印件以及补贴发放的存折账号,工作人员核实后,会告知补贴的发放情况。
2. 银行发放:如果4050补贴是银行发放,可以到银行柜台或者银行ATM机上进行查询。需要提供银行卡的账号,如果补贴已经到账,会有提示音提醒。
3. 支付宝查询:如果4050补贴是通过支付宝发放,可以登录支付宝账号,在首页点击“市民中心”选项,选择“社保”选项,进入页面后点击“4050补贴查询”即可查看补贴的发放情况。
以上就是湖南常德4050灵活就业社保补贴的相关内容,欢迎关注新社通/下载新社通APP了解更多五险一金专业资讯。