2025临沂灵活就业4050社保补贴是一项面向特定年龄段的就业困难人群的社会保险补贴。
“灵活就业4050社保补贴”是指灵活就业困难人员社保补贴。该方案是对就业困难人员灵活就业后办理了就业登记手续并参加社会保险的,给予社会保险补贴。那么临沂4050灵活就业困难人员社保补贴标准是多少?临沂4050社保补贴需要符合什么条件?接下来随新社通APP小编了解一下最新资讯。
一、2025年临沂4050社保补贴申请流程是什么?2025年4050社保补贴申请步骤
临沂办理4050社保需要哪些手续?
所需材料
办理4050社保补贴时,需要准备以下材料:
有效身份证件:包括身份证、户口簿等。
《就业失业登记证》:原件和复印件。
社保缴费凭证:灵活就业个人缴纳的养老保险、医疗保险凭证的原件(如原件丢失,可凭社保经办机构开具的个人缴费证明)。
托管合同书(如有):部分地区可能需要提供。
其他相关表格:由申请人填写的相关申请表格。
办理流程
办理4050社保补贴的流程通常包括以下几个步骤:
准备材料:按照上述要求准备好所有相关材料。
提出申请:携带准备好的材料,前往户籍所在地的街道(乡镇)劳动事务所或社区劳动工作站提出申请。
审核与公布:劳动事务所或社区劳动工作站将对申请人的材料进行初审,并进行公布。公布无异议后,将材料上报至市就业办审核。
复核与拨付:市就业办审核通过后,将材料交至市部门复核。复核通过后,部门将通过指定的银行直接将补贴资金拨付给申请人本人。
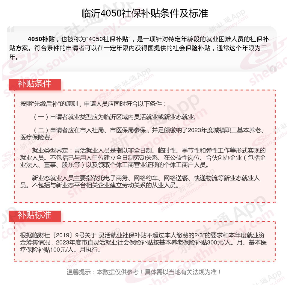
二、临沂4050社保补贴标准及条件4050社保补贴,最新如下

三、?2025年4050和失业金可以一起领取吗
领取失业保险金与4050补贴并不直接冲突,但需要满足各自的条件。一般来说,失业人员如果符合的法规,即可以领取失业保险金。这些条件包括:失业前用人单位和本人已经缴纳失业保险费满一年,非因本人意愿中断就业,已经进行失业登记,并有求职要求。
而4050补贴则是针对特定年龄段(通常为女性40岁以上、男性50岁以上)的就业困难人员提供的一种社保补贴。领取4050补贴也需要满足一定的条件,如年龄要求、就业状况以及社保缴纳情况等。
因此,如果失业人员在领取失业保险金期间达到了4050补贴的年龄要求,并且满足其他相关条件,是可以同时申请领取4050补贴的。但需要注意的是,两种补贴的申请流程和所需材料可能有所不同,建议咨询当地劳动就业部门或相关机构以获取具体信息。
综上所述,领取失业保险金并不影响申请4050补贴的资格,但需要分别满足两者的条件。
四、临沂4050补贴领取后影响退休金吗
办理了4050补贴对以后退休没有影响。具体如下:
领取4050社保补贴并不会对退休工资产生影响。根据《中华人民共和国社会保险法》的相关法规,基本养老保险实行社会统筹与个人账户相结合,基金由用人单位和个人缴费以及补贴等组成。4050补贴作为补贴的一部分,其目的是为了帮助困难群体缴纳社会保险,而并非直接增加或减少退休工资。
4050社保补助是国针对灵活就业人员、下岗失业人员等困难群体,因经济困难无法按时缴纳社会保险而设立的一种补助。目的是通过国的社保补助,减轻这部分群众的经济压力,确保他们在达到法定退休年龄时能够顺利办理退休。
退休工资的计算主要基于个人缴费年限、缴费基数以及个人账户储存额等因素,与是否领取4050补贴无关。
五、临沂不可以领取灵活就业4050社保补贴的六类人
临沂不符合领取4050社保补贴的六类人如下:
1、超出自住房,有多余商品房或车辆;
2、非就业困难人员;
3、未以灵活就业人员身份交社保;
4、超出法定退休年龄的;
5、未失业登记;
6、农村户口。
三类人符合领取灵活就业4050社保补贴的标准:贫困户、低保对象、重度残疾人等三类主要就业困难人员。
不过,符合特殊情况的部分农村户口人员是可以申请的,具体要咨询当地社保部门了。
以上就是临沂4050灵活就业社保补贴的相关内容,欢迎关注新社通/下载新社通APP了解更多五险一金专业资讯。