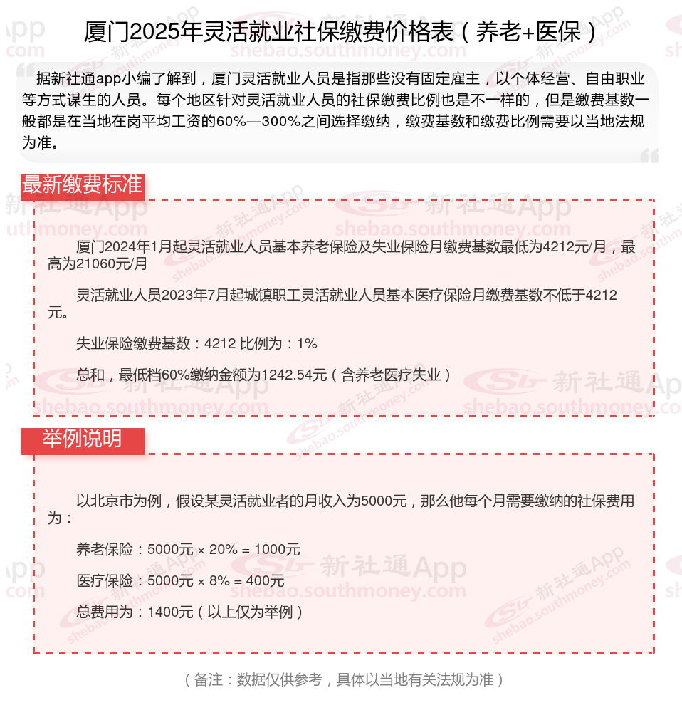
据新社通app数据显示,2024-2025年厦门灵活就业人员养老保险的缴费标准:
养老保险缴费基数的下限为4212元;养老保险缴费比例为20%。
(注:本文数据仅供参考,具体以当地缴费标准为准)
自由职业买社保一个月费用要交多少钱?根据新社通app-社保缴费查询工具提供的2025社保缴费标准详情数据如下:

影响退休养老金多少的因素有哪些?
缴费基数:缴费基数越高,个人账户累计储存额越多,个人账户养老金部分越高。
缴费年限:缴费年限越长,累计的基础养老金和账户储存额越大,退休金越高。
(备注:数据仅供参考,具体以当地有关法规为准)