公司社保就是我们日常说的五险,包括包括养老保险、医疗保险、失业保险、工伤保险和生育保险。其中养老保险、医疗保险和失业保险,这三种险是由企业和个人共同缴纳的保费,工伤保险和生育保险完全是由企业承担的。
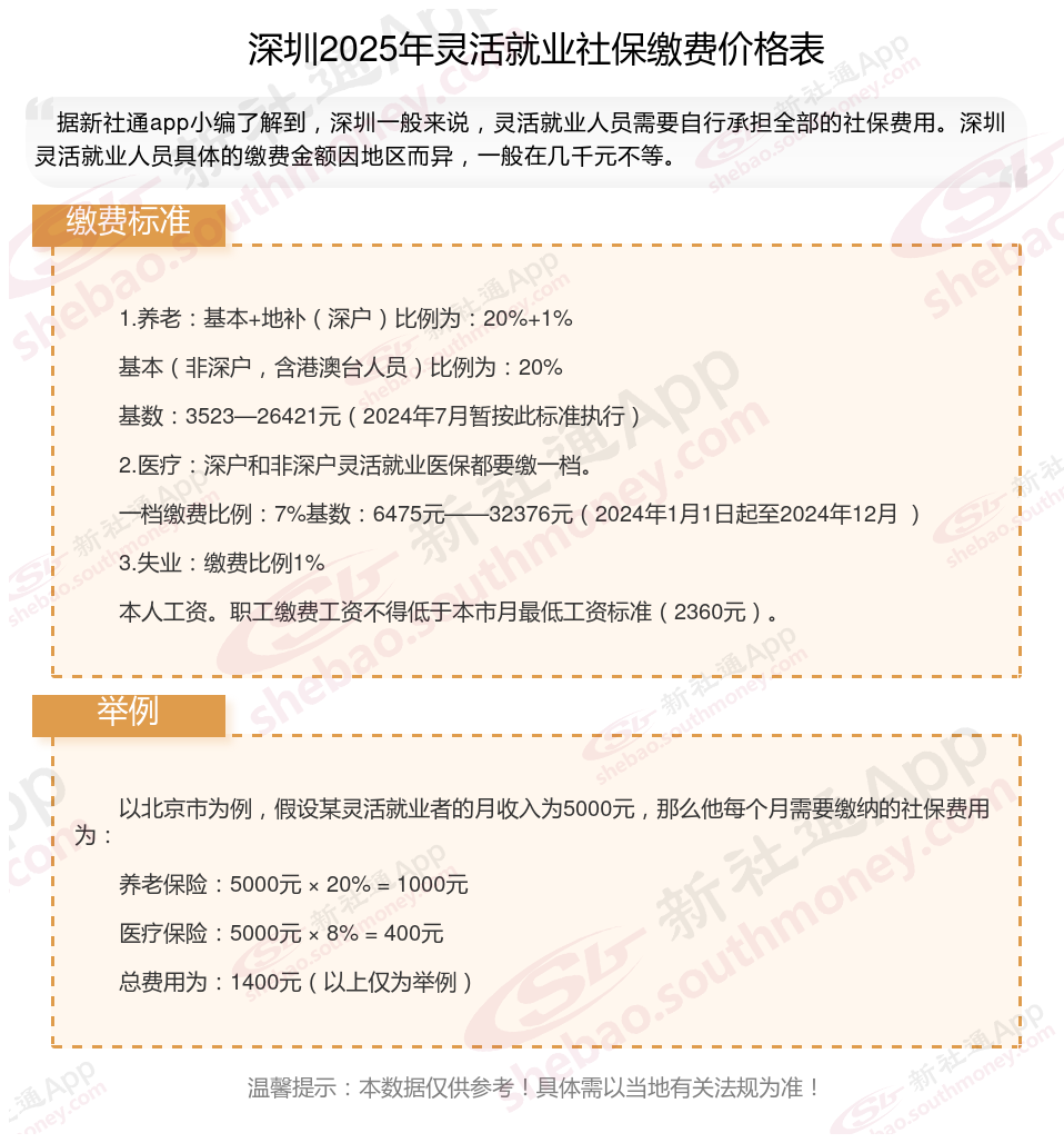
接下来了解一下,深圳灵活就业人员社保缴费标准是多少?退休能领多少钱呢?根据新社通app-社保缴费查询工具提供的2025社保缴费标准详情数据:

》想知道自己社保缴纳多少钱吗?快来新社通app社保在线计算器,一键测算!
新社通社保计算器计算所得,数据仅供参考。
据新社通app数据显示,深圳灵活就业养老缴费基数明细如下:
养老缴费缴费基数为:3523元;
个人缴费比例:20%;
(注:本文数据仅供参考,具体以当地缴费标准为准)
社保续交需要哪些手续?
广州辞职后如何线上续交社保
第一步:“粤税通”小程序,注册并完成实名认证,登录账号,我的社保“灵活就业人员社保”。
第二步:“缴费登记” (先登记了灵活就业人员,才能缴费社保)。
第三步:选好户籍,确定个人信息。
第四步:登记好回到上一个页面,点“清缴社保费”选择需要清缴的月份记录,只跳出当月的,如需补交上个月,请致电 12345 转人工客服咨询。
第五步:下面会显示出你需缴费的金额,各险种的费用,请考虑好你要的险种,再去提交。如果选错险种且提交了,可返回上一个页面“社保费险种变更”。
第六步:最后付款,等显示“清缴成功”。
社保缴费的年限长短,对养老保险的影响那可是首当其冲。
首先,15 年可是养老保险缴费的一道 “底线”,是法定的最低年限要求。养老保险大家庭里主要有城镇职工养老保险和城乡居民养老保险这两大 “成员”。
依据《中华人民共和国社会保险法》,参加基本养老保险的个人,达到法定退休年龄时累计缴费满十五年的,按月领取基本养老金。这里面还有些细微差别,职工养老是参保人达到法定退休年龄便可领取养老金,而居民养老则要求参保人年满 60 周岁才具备领取资格。
再者,养老保险一直遵循着 “多缴多得” 这项铁打的原则,缴费水平越高,缴费年限越长,将来个人领取的养老金就如同 “滚雪球” 一般,越积越多。
养老金 = 基础养老金 + 个人账户养老金
基本养老金=基础养老金+个人账户养老金+过渡性养老金+增发养老金
基础养老金=(全省上年度在岗职工月平均工资+本人指数化月平均缴费工资)÷2×缴费年限×1%=全省上年度在岗职工月平均工资(1+本人平均缴费指数)÷2×缴费年限×1%。
基础养老金=(退休时统筹地区上年度职工月平均工资+本人指数化月平均缴费工资)÷2×缴费年限×1%
个人账户养老金=个人账户储存余额/计发月数。
个人账户养老金。个人账户资金总额除以某个数字,这个数字按退休时的年龄确定。
过渡性养老金=(退休时上一年全省在岗职工月平均工资+本人指数化月平均缴费工资)÷2×1995年12月31日及以前未建立个人账户的累计缴费年限×1.3%(计算系数)。
增发养老金=上一年深圳在岗职工月平均工资×个人平均缴费工资指数×累计缴费年限(含视为缴费年限)×增发比例。
退休金计算方式是怎样的?
退休金=基础养老金+个人账户养老金
基础养老金=(全省上年度在岗职工月平均工资+本人指数化月平均缴费工资)÷2×缴费年限×1%=全省上年度在岗职工月平均工资(1+本人平均缴费指数)÷2×缴费年限×1%。
基础养老金=(退休时统筹地区上年度职工月平均工资+本人指数化月平均缴费工资)÷2×缴费年限×1%
个人账户养老金=个人账户储存余额/计发月数。
个人账户养老金。个人账户资金总额除以某个数字,这个数字按退休时的年龄确定。
过渡性养老金=(退休时上一年全省在岗职工月平均工资+本人指数化月平均缴费工资)÷2×1995年12月31日及以前未建立个人账户的累计缴费年限×1.3%(计算系数)。
退休工资和养老金的区别
资金渠道不同:
养老金是由社会保险资金列支的,参加养老保险社会统筹的退休人员的退休待遇统称为养老金;
退休金一般都是相关部门列支,未参加养老保险社会统筹的退休人员(如公务员、事业单位人员,不含事业单位企业化管理的单位)的退休待遇简称退休金或退休生活费;
概念不同:
养老金,简单来说,就是一种在你退休后用来确保你基本生活的资金。它通常是由企业和个人共同缴纳的,累积在你个人的养老金账户里。当你达到退休年龄后,就可以按月领取这部分资金,用来维持你的日常生活开销。
我们常说的退休金,是按照社保体系要求,在参保人到了退休年龄了,或者丧失了劳动能力后,根据他们所享受的养老保险资格,按月份、或一次性支付货币形式的一种待遇。
缴费方式不同:
而养老保险则是我们平时所缴纳的社保中的其中一个,一般由参保人所在的单位进行代缴,部分计入参保人个人账户。
退休金是不用缴纳任何费用的。
领取方式不同:
社会养老保险金由相关部门机构统一发放,养老金的领取问题方面,对每个社会成员有统一的养老金领取规则。
法律依据:《中华人民共和国社会保险法》第十六条,参加基本养老保险的个人,达到法定退休年龄时累计缴费不足十五年的,可以缴费至满十五年,按月领取基本养老金;也可以转入新型农村社会养老保险或者城镇居民社会养老保险,按照相关法规享受相应的养老保险待遇。
退休金可以按月领取,也可以按年领取,甚至一次性支付。领取退休金的主体通常是事业单位的退休人员。
温馨提示:本数据源于网络,仅供参考!具体需以当地具体法规为准!