据新社通app数据显示,2024-2025年广东东莞灵活就业人员养老保险的缴费标准:
养老保险缴费基数的下限为4546元;养老保险缴费比例为20%。
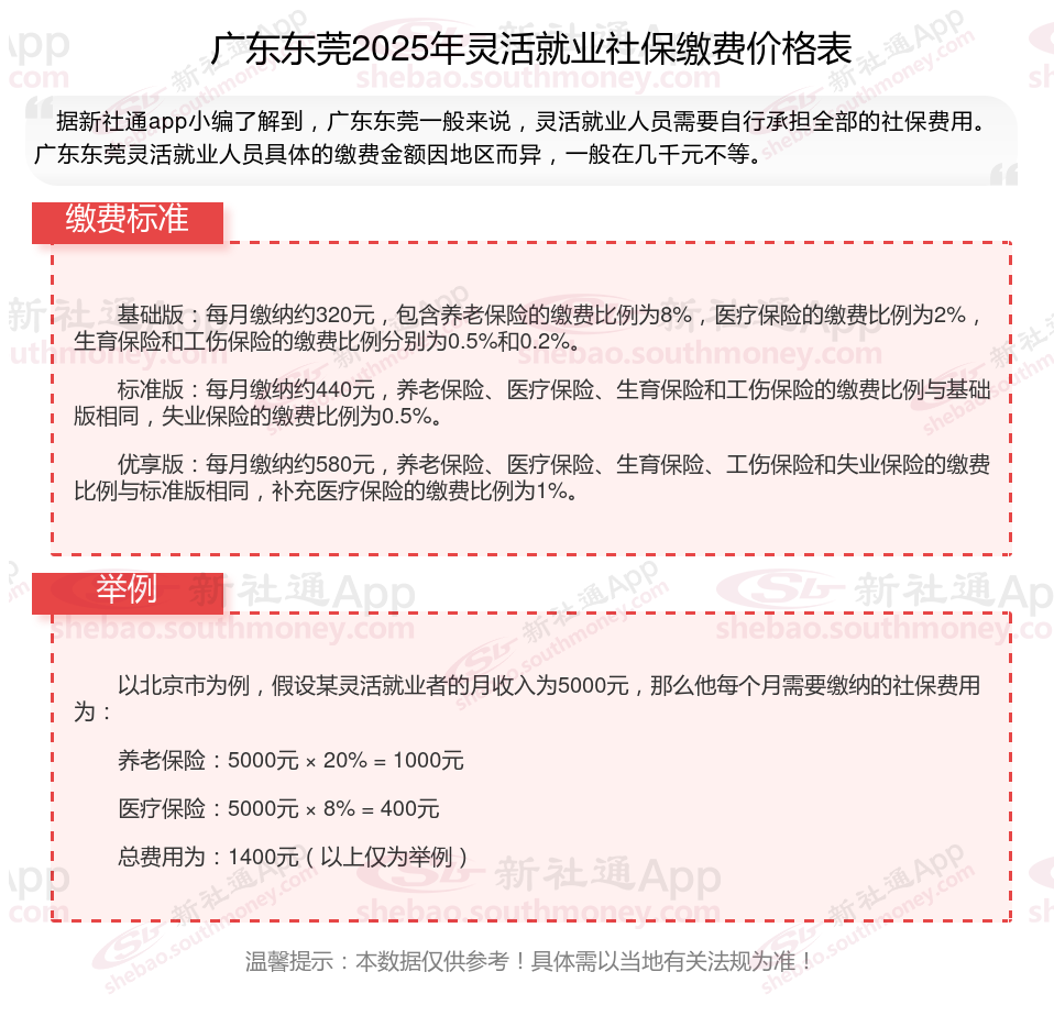
(注:本文数据仅供参考,具体以当地缴费标准为准)
自由职业买社保一个月费用要交多少钱?根据新社通app-社保缴费查询工具提供的2025社保缴费标准详情数据如下:

养老金多少和什么因素有关?
退休年龄:不仅影响个人工作生涯的长度,还直接影响个人账户养老金的计发月数。退休年龄越晚,计发月数越小,每月领取的个人账户养老金可能越高。同时,个人账户余额的多少也直接确定了退休后能领取的个人账户养老金数额。
缴费基数:缴费基数是养老保险缴费的基准,它对个人每年需要缴纳的养老保险费用。同时,缴费基数也直接影响到个人账户养老金的累积额。在缴费比例相同的情况下,缴费基数越高,个人账户养老金的累积额就越多,未来领取的养老金数额也就越高。此外,缴费基数还通过影响本人指数化月平均缴费工资来间接影响基础养老金的数额。
缴费年限:是确定退休金数额的关键因素之一。缴费年限越长,意味着个人对养老保险体系的贡献越大,因此退休后领取的养老金数额也相应增加。
社评工资:退休时上年度省平工资(省平工资每年都在增加,养老金也就逐年水涨船高。所以,退休时间越晚,养老金越多)。
温馨提示:本数据仅供参考!具体需以当地有关法规为准!