据新社通app数据显示,2024-2025年陕西咸阳灵活就业人员养老保险的缴费标准:
养老保险缴费基数的下限为4559元;养老保险缴费比例为20%。
(注:本文数据仅供参考,具体以当地缴费标准为准)
陕西咸阳灵活就业自己交社保一个月要交多少钱?灵活就业人员社保缴费按什么档次缴纳好,怎么选择划算?根据新社通app-社保缴费查询工具提供的最新数据如下:

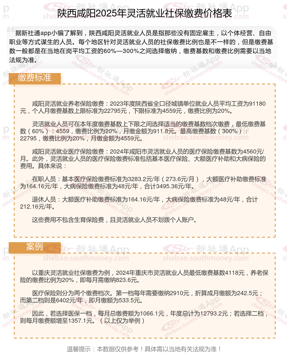
咸阳灵活就业养老保险缴费:2023年度陕西省全口径城镇单位就业人员平均工资为91180元,个人月缴费基数上限标准为22795元,下限标准为4559元,缴费比例为20%。
灵活就业人员可在本年度缴费基数上下限之间选择适当的缴费基数档次缴费,最低缴费基数(60%):4559,缴费比例为20%,月缴金额为911.8元。最高缴费基数(300%):22795,缴费比例为20%,月缴金额为4559元。
咸阳灵活就业医疗保险缴费:2024年咸阳市灵活就业人员的医疗保险缴费基数为4560元/月。此外,灵活就业人员的医疗保险缴费标准包括基本医疗保险、大额医疗补助和大病保险的费用。具体来说:
在职人员:基本医疗保险缴费标准为3283.2元/年(273.6元/月),大额医疗补助缴费标准为164.16元/年,大病保险缴费标准为48元/年,合计3495.36元/年。
退休人员:大额医疗补助缴费标准为164.16元/年,大病保险缴费标准为48元/年,合计212.16元/年。
这些费用不包含生育保险费,且灵活就业人员不划拨个人账户。
社保缴费基数每年是怎么确定的? 主要是根据上一年所在地区的社会平均月工资来确定。社会平均月工资每年都会重新计算,所以社保局就会根据上一年度的社会平均月工资,在7月进行一次社保基数的调整。
灵活就业保险怎么买最划算?以成都地区为例
今天我们就来详细了解一下灵活就业保险怎么买最划算?以成都市的灵活就业社保,看看不同档位的选择对未来领取养老金的影响。
灵活就业目前有7个缴费档位,分别是60%、80%、100%、150%、200%、250%和300%。我们摘取了4个档位进行演示,假设从30岁开始缴纳,缴20年,60岁退休。
4个档位分别可以领到1700元、2392元、4077元和5762元每个月,这是未考虑物价上涨因素的。目前物价平均每年上涨2%,30年后大概上涨60%,社平工资上涨的同时每月缴纳的费用也在上涨。
不管是职工社保还是灵活就业,只要缴纳的基数一致,未来领取的养老金金额就一样。只不过职工社保,单位承担了统筹部分的缴纳,职工只负担个人账户部分。灵活就业不管统筹还是个人账户都是自己承担。
在每月缴费不变的情况下,把社保档位降到60%,剩余的金额用来补充商业年金,效果会更好。比如,100%的档位由原来的2392元每月上升到3008元,200%由原来的4077元上升到6193元,300%由原来的5762元上升到8993元。
总结:对于灵活就业人员来说,建议按低档缴费,如果觉得退休金不够的话再补充一份商业养老年金。
温馨提示:本数据仅供参考!具体需以当地有关法规为准!