2025淮安灵活就业4050社保补贴是一项面向特定年龄段的就业困难人群的社会保险补贴。
“4050人员”是国对大龄就业困难人员的一种称呼,指的是女性年满40岁,男性年满50岁的人员,那么淮安4050灵活就业社保补贴标准是多少钱?淮安4050社保补贴条件是什么?接下来随新社通APP小编了解一下最新资讯。
一、2025年淮安4050社保补贴申请流程
淮安办理4050社保需要哪些手续?
所需材料
办理4050社保补贴时,需要准备以下材料:
有效身份证件:包括身份证、户口簿等。
《就业失业登记证》:原件和复印件。
社保缴费凭证:灵活就业个人缴纳的养老保险、医疗保险凭证的原件(如原件丢失,可凭社保经办机构开具的个人缴费证明)。
托管合同书(如有):部分地区可能需要提供。
其他相关表格:由申请人填写的相关申请表格。
办理流程
办理4050社保补贴的流程通常包括以下几个步骤:
准备材料:按照上述要求准备好所有相关材料。
提出申请:携带准备好的材料,前往户籍所在地的街道(乡镇)劳动事务所或社区劳动工作站提出申请。
审核与公布:劳动事务所或社区劳动工作站将对申请人的材料进行初审,并进行公布。公布无异议后,将材料上报至市就业办审核。
复核与拨付:市就业办审核通过后,将材料交至市部门复核。复核通过后,部门将通过指定的银行直接将补贴资金拨付给申请人本人。
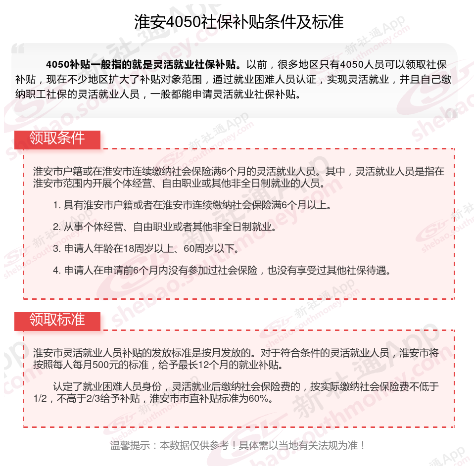
二、淮安4050社保补贴标准及条件2025年,最新如下

三、4050和失业金可以一起领取吗
4050补贴和失业金在某些情况下可以同时领取,但具体情况因地区而异。在领取失业保险金期间,如果符合4050社保补贴的条件,是可以申请4050社保补贴的。然而,有些地区可能有特殊法规,在领取失业保险金期间不能领取4050社保补贴。
4050社保补贴方案主要是针对女性满40岁、男性满50岁的就业困难人员,以灵活就业形式参加社会保险的人员提供的补贴。通常补贴申领年限为三年,如果女性满45周岁,男性55周岁再申请,补贴申领可以至退休(最长年限五年)。
四、农村户口能领4050补贴吗?
为什么很多农村户口的朋友无法领取4050补贴?主要原因是,需要是认证的就业困难人员。
一般情况下,只有城镇户籍的人口才会被认定为就业困难人员,所以农村户口的朋友,即使自己缴纳了城镇职工社保,也无法认定为就业困难人员,那么也就不能申请4050补贴,一般来说,只有失地农民等可以申领补贴。
当然,各地区具体执行方法有所不同,需要办理的朋友可以到当地的社保部门了解详细办理要求。
最后提醒大家,目前灵活就业社保补贴并不是统一的,所以各地的补贴领取条件、标准、方式等的差异都比较大,有些地区甚至可能没有相关法规,因此大家一定要以当地公布为准。
五、?淮安社保断缴有什么影响?这些资格可能受影响!
社保断缴对五险的影响单位为我们缴纳的职工社保包括五险,分别是养老保险、医疗保险、生育保险、失业保险和工伤保险。我们来看看社保断缴对这五险的影响分别是什么。
1、 养老保险
社保断缴对养老保险影响不是很大,因为养老保险主要计算的是累计缴纳年限,而不是连续缴纳年限。
但是,养老保险的原则是多缴多领,缴费年限越长、每个月交的越多,到老了每个月领的越多。而且养老金也是每年涨一点的,同样的涨幅,基数越大的涨的钱数就越多,所以差距只会越拉越大。
2、 医疗保险
在职工医保断缴期间,医保报销待遇会暂停,也就是说如果去医院看病什么的,是不能报销的;但是医疗保险个人账户的余额是可以使用的,可以继续使用个人账户的余额买药看病。
其次是期限方面:医疗保险断缴3个月内,是可以续交的,续交之后第二个月就可以享受医保待遇。如果超过了3个月再缴纳,那么医保的连续缴纳年限就会重新计算了。同时,医保需要连续缴费满6个月(根据各地法规而定),才可以享受医保待遇。如果重新计算的话,是有一定的影响的。
最后是退休医保待遇:累计缴费年限达到一定的标准之后(很多地方要求女同志缴纳足20或者25年,而男同志则是25年或者30年),才可以享受退休人员的医保待遇。
3、 生育保险
社保断缴,对于生育保险也是有一定的影响的。不过每个地区的生育险都有所差异,有的地方要求缴纳满一年以后才可以享受生育保险福利,而且当月是正常缴费状态。有的地方则要求当月缴纳当月就可以享受生育保险福利。
4、 失业保险
失业保险可以让我们获得一定的失业金。如果劳动者非本人意愿离职,只要满足相关条件,就可以领取一定的失业金,缓解自己的困难。
但是,有一个很基础的条件就是:申请失业金本人在失业前已经缴纳失业保险累计满一年,也就是说,缴纳社保必须要满一年才可以申请失业金,没缴纳满一年,尽管符合其他的条件,但是也是无法申请领取失业金的。
5、 工伤保险
社保断缴之后,对于工伤保险基本没有什么影响,因为并不在工作状态,工伤保险的前提是在工作。
六、淮安不可以领取灵活就业4050社保补贴的六类人
淮安不可以领取灵活就业4050社保补贴的六类人:
1、未以灵活就业人员身份交社保;
2、非就业困难人员;
3、超出自住房,有多余商品房或车辆;
4、超出法定退休年龄的;
5、未失业登记;
6、农村户口。
三类人符合领取灵活就业4050社保补贴的标准:贫困户、低保对象、重度残疾人等三类主要就业困难人员。
不过,符合特殊情况的部分农村户口人员是可以申请的,具体要咨询当地社保部门了。
以上就是淮安4050灵活就业社保补贴的相关内容,欢迎关注新社通/下载新社通APP了解更多五险一金专业资讯。