2025内江灵活就业4050社保补贴是一项面向特定年龄段的就业困难人群的社会保险补贴。
“4050人员”是国对大龄就业困难人员的一种称呼,指的是女性年满40岁,男性年满50岁的人员,那么内江4050灵活就业社保补贴标准是多少钱?内江4050社保补贴条件是什么?接下来随新社通APP小编了解一下最新资讯。
一、2025年内江4050社保补贴申请流程
内江申请4050社保补贴的具体流程如下:
准备材料与初步申请
申请人需符合4050社保补贴的条件,即女性年满40周岁,男性年满50周岁,且已按规及时缴纳社会保险费,并被相关部门认定为就业困难人员。此步骤中,就业困难人员需进行失业登记和申请就业困难人员认定。
符合条件的申请人,需携带本人身份证、托管合同书和缴费票据原件,于缴纳当年度养老、医疗保险三日后,前往市档案托管中心灵活就业人员社保补贴受理窗口进行初审。在初审过程中,申请人将领取《申请表》和灵活就业证明。《申请表》需填写一至七栏,并贴上照片,而缴费票号、缴费金额和补贴金额部分则无需填写。
材料审核与复核
灵活就业证明需由申办人在其户口所在地社区劳动工作站进行登记盖章,以证实其灵活就业状态。
申请人需持《申请表》、《灵活就业证明》及本人身份证、户口本等相关材料(一式三份)前往街道(乡镇)劳动事务所进行复核。经审核无误后,劳动事务所将签字盖章,并留存一份材料。
申报手续与补贴发放
复核通过后,申请人需持相关材料到市档案托管中心受理窗口办理申报手续。市档案托管中心将查阅档案,核对申请人的出生年月等情况,确保无误后汇总上报劳动部门。
劳动部门将对上报的材料进行审核,审核通过后报部门拨付资金。
按照发放时间,申办人需凭身份证和《受理卡》到指定银行领取社保补贴。
在办理过程中,申请人需确保提供的所有材料真实有效,且符合相关法规。如有任何疑问或需要进一步的帮助,可咨询当地社保部门或相关机构。此外,值得注意的是,4050社保补贴法规可能因地区而异,具体流程和要求请以当地法规为准。
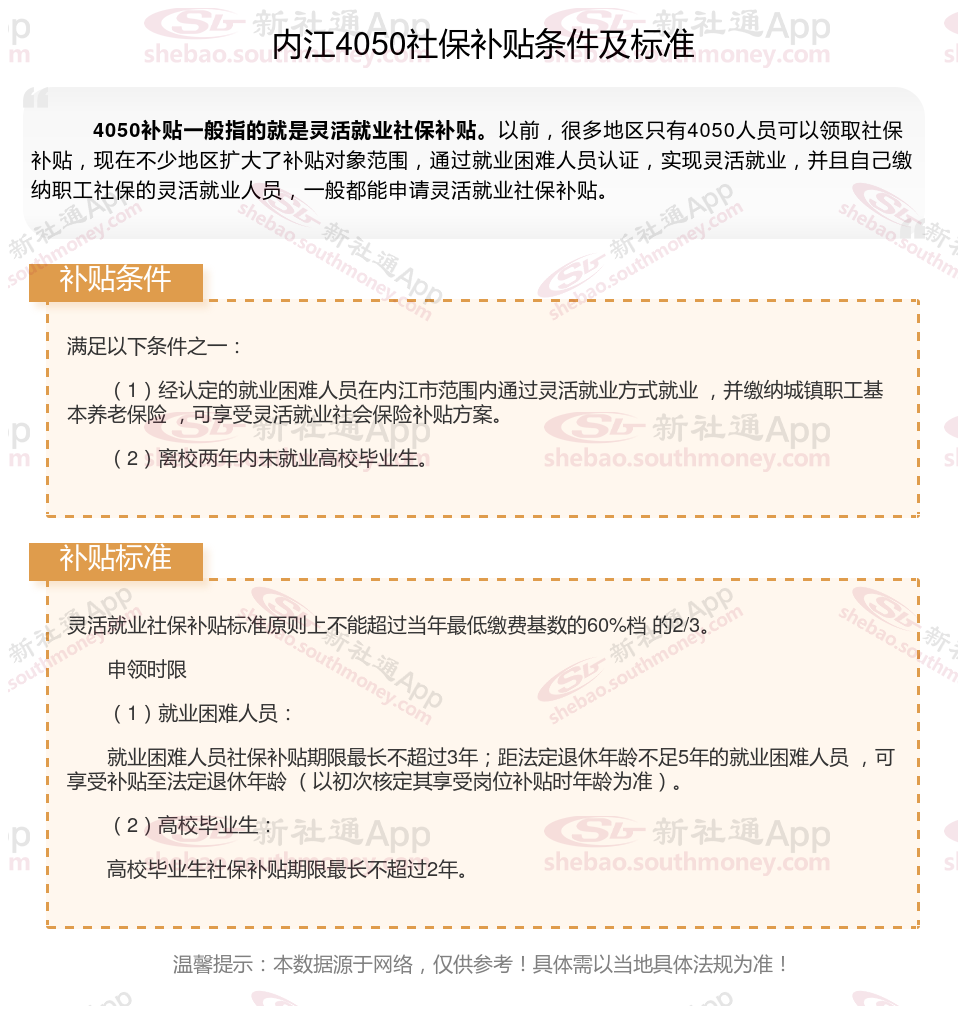
二、2025年内江4050社保补贴标准及条件,最新如下:

三、内江哪六类人不可以领取灵活就业4050社保补贴?
内江不可以领取灵活就业4050社保补贴的六类人:
1、未以灵活就业人员身份交社保;
2、非就业困难人员;
3、超出自住房,有多余商品房或车辆;
4、超出法定退休年龄的;
5、未失业登记;
6、农村户口。
三类人符合领取灵活就业4050社保补贴的标准:贫困户、低保对象、重度残疾人等三类主要就业困难人员。
不过,符合特殊情况的部分农村户口人员是可以申请的,具体要咨询当地社保部门了。
》如何了解自己的社保缴纳明细吗?点击新社通app社保计算器,帮您计算!
新社通app数据所得,数据仅供参考。
三、?内江社保断缴的影响有哪些?
社保断交有什么影响:中断缴费对社保享受待遇肯定是有影响的,尤其是对养老和医疗保险待遇的影响。
1、对养老保险的影响:养老保险退休待遇是根据多缴多得的原则计发的,中断缴费期间不计缴费年限和个人账户,必然会影响将来养老待遇的高低,甚至养老金正常调整金额的多少。
2、对医疗保险的影响:从眼前看,中断缴纳医疗保险费,也就意味着停止享受医疗保险待遇,恢复缴费时不补缴或中断3个月后再补缴的,还要执行6个月的住院和门诊特定项目医疗费用免付期,而患病却是随时都可能发生的,按规,中断缴费期间或免付期内发生的医疗费用只能由本人承担;从长远看,中断缴费还会影响合计缴费年限的长短,很可能造成到达退休年龄时不符合医疗保险最低缴费年限(男30年、女25年,其中实际缴费年限5-10年),从而影响到退休后医疗待遇的享受。
《社会保险法》第十六条
参加基本养老保险的个人,达到法定退休年龄时累计缴费满十五年的,按月领取基本养老金。 参加基本养老保险的个人,达到法定退休年龄时累计缴费不足十五年的,可以缴费至满十五年,按月领取基本养老金;也可以转入新型农村社会养老保险或者城镇居民社会养老保险,按照法规享受相应的养老保险待遇。
四、2025年内江农村户口能领4050补贴吗?
为什么很多农村户口的朋友无法领取4050补贴?主要原因是,需要是认证的就业困难人员。
一般情况下,只有城镇户籍的人口才会被认定为就业困难人员,所以农村户口的朋友,即使自己缴纳了城镇职工社保,也无法认定为就业困难人员,那么也就不能申请4050补贴,一般来说,只有失地农民等可以申领补贴。
当然,各地区具体执行方法有所不同,需要办理的朋友可以到当地的社保部门了解详细办理要求。
最后提醒大家,目前灵活就业社保补贴并不是统一的,所以各地的补贴领取条件、标准、方式等的差异都比较大,有些地区甚至可能没有相关法规,因此大家一定要以当地公布为准。
以上就是内江4050灵活就业社保补贴的相关内容,欢迎关注新社通/下载新社通APP了解更多五险一金专业资讯。