灵活就业社保缴费标准每年都会有所调整,主要体现在缴费基数和缴费比例上。接下来随社保君了解一下2025年沈阳灵活就业人员社保缴费标准是怎样的的相关内容。
一、2025年沈阳灵活就业社保缴费标准表 沈阳灵活就业社保多少钱一个月?

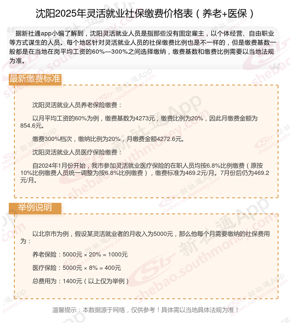
沈阳灵活就业人员社保缴费档次表:一般分为五个档次,具体为上年度在岗职工平均工资的60%、70%、80%、90%和100%。灵活就业人员可以根据自己的意愿选择缴费档次,缴费比例为20%,其中12%进入统筹基金,8%进入个人账户。
二、2025年沈阳灵活就业社保缴费基数及比例最新消息
(1)沈阳灵活就业人员社保缴费比例不是固定的,它取决于个人选择的缴费基数和险种。一般来说,灵活就业人员可选择以当地上一年度月平均工资的60%~300%作为缴费基数,按一定比例进行缴费。养老保险的缴费比例通常为20%左右,其中8%进入个人账户,其余进入社会统筹。医疗保险的缴费比例各地法规不同,一般在4%~9%之间。
此外,灵活就业人员还可以根据自身情况选择是否缴纳失业保险,但工伤保险和生育保险通常由单位缴纳,个人无法缴纳。需要注意的是,具体的缴费比例和基数可能因地区和具体法规而有所不同,因此建议咨询当地的社保机构以获取最准确的信息。
总的来说,灵活就业人员社保缴费比例具有一定的灵活性,可以根据个人经济状况和需求进行选择。
(2)沈阳灵活就业社保参照职工社保的缴费基数进行缴纳。灵活就业社保由于各地区经济发展水平不一,职工月平均工资存在差异,所以各地区的社保缴费基数上下限也不同。
而社保缴费基数由当地上一年度职工的月平均工资确定,一般是以当地社会平均工资的60%-300%为社保缴费基数,基本上分为60%、80%、90%、100%、150%、200%、250%、300%等八个缴费档次。
三、沈阳2024年灵活就业社保缴费方式
沈阳灵活就业社保的缴费方法主要包括线上和线下两种方式。
线上缴费主要有以下几种方式:
微信缴费:通过微信搜索“社保云缴费”小程序,或依次点击微信→我→服务→城市服务→社保→社保缴费,进行缴费操作。这种方式支持本月缴费及本年度预缴,但不可调整缴费基数。
支付宝缴费:在支付宝中搜索“灵活就业社会保险-天津市”小程序,或依次点击支付宝→市民中心→社保→灵活就业社会保险,进行缴费。这种方式同样支持本月缴费及本年度预缴,但不可调整缴费基数。
线下缴费方式则包括:
灵活就业人员可以就近到社保分中心“税务一厅联办”窗口或所属税务局办税服务厅打印缴费单,再到协议商业银行缴费。
此外,还有一些地方提供了批量扣费、代征银行柜面缴费和网上缴费等选项。批量扣费一般从每月月末预扣下月费用,需要在每月25日前在缴费银行卡或存折中预存足额费用。代征银行柜面缴费则可以前往指定的银行网点柜面进行缴费。网上缴费则可以通过指定的APP或二维码自行申报缴费。
请注意,具体的缴费方式和流程可能因地区和方案的不同而有所差异,建议灵活就业人员根据当地的具体法规进行缴费操作。同时,也要按时足额缴纳基本养老、基本医疗两项社保费,以享受相关的社会保险待遇。
四、沈阳2025年灵活就业社保缴费待遇(灵活就业社保缴费15年能领取多少钱)
沈阳社保待遇的计发遵循“多缴多得、长缴多得”的原则,交的越久、交的越多,最后拿到手的退休工资就越多。灵活就业人员退休后,每月社保待遇由基础养老金和个人账户养老金两部分组成。
基础养老金由个人缴费年限、缴费基数和计发系数等因素计算。其中,缴费年限以实际缴费年限为准,缴费基数按照本人选择的缴费基数计算。计发系数根据退休时当地的平均工资和职工平均工资增长率等因素确定。
个人账户养老金由个人账户累计储存额按照本人退休时个人账户账户余额除以计息利率计算。以成都市灵活就业人员社保待遇计算标准举例,如下:
成都市按缴费基数为4071元,计发基数为7822元,灵活就业参保人按照最低缴费基数缴纳15年,在60周岁退休可领取的养老金为:
1、基础养老金=(7822+7822×0.52)÷2×15×1%=891.7元;
2、个人账户养老金=4071×8%×12×15÷139=421.74元;
每月总养老金为891.708+421.74=1313.448元。
tip:沈阳养老金计算公式:养老金=基础养老金+个人账户养老金:(1)基础养老金=(全省上年度在岗职工月平均工资+本人指数化月平均缴费工资)÷2×缴费年限×1%=全省上年度在岗职工月平均工资(1+本人平均缴费指数)÷2×缴费年限×1%。(2)个人账户养老金=个人账户储存额÷计发月数(50岁为195、55岁为170、60岁为139)。(3)过渡性养老金=当年的养老金计发基数×视同缴费指数×视同缴费年限×过渡系数。
五、2025年灵活就业社保包含哪几种保险?
灵活就业社保主要包括基本养老保险和基本医疗保险。
灵活就业人员可以选择参加基本养老保险和基本医疗保险,这两种保险由个人全额缴纳。工伤保险、失业保险和生育保险通常由用人单位缴纳,灵活就业人员不参与。灵活就业人员通过缴纳养老保险和医疗保险,可以为自己未来的养老生活和医疗保险打下坚实的基础。
以上就是带来沈阳灵活就业社保缴费标准相关知识,内容供参考,希望对你有帮助,欢迎关注/下载新社通APP解锁更多社保专业资讯。