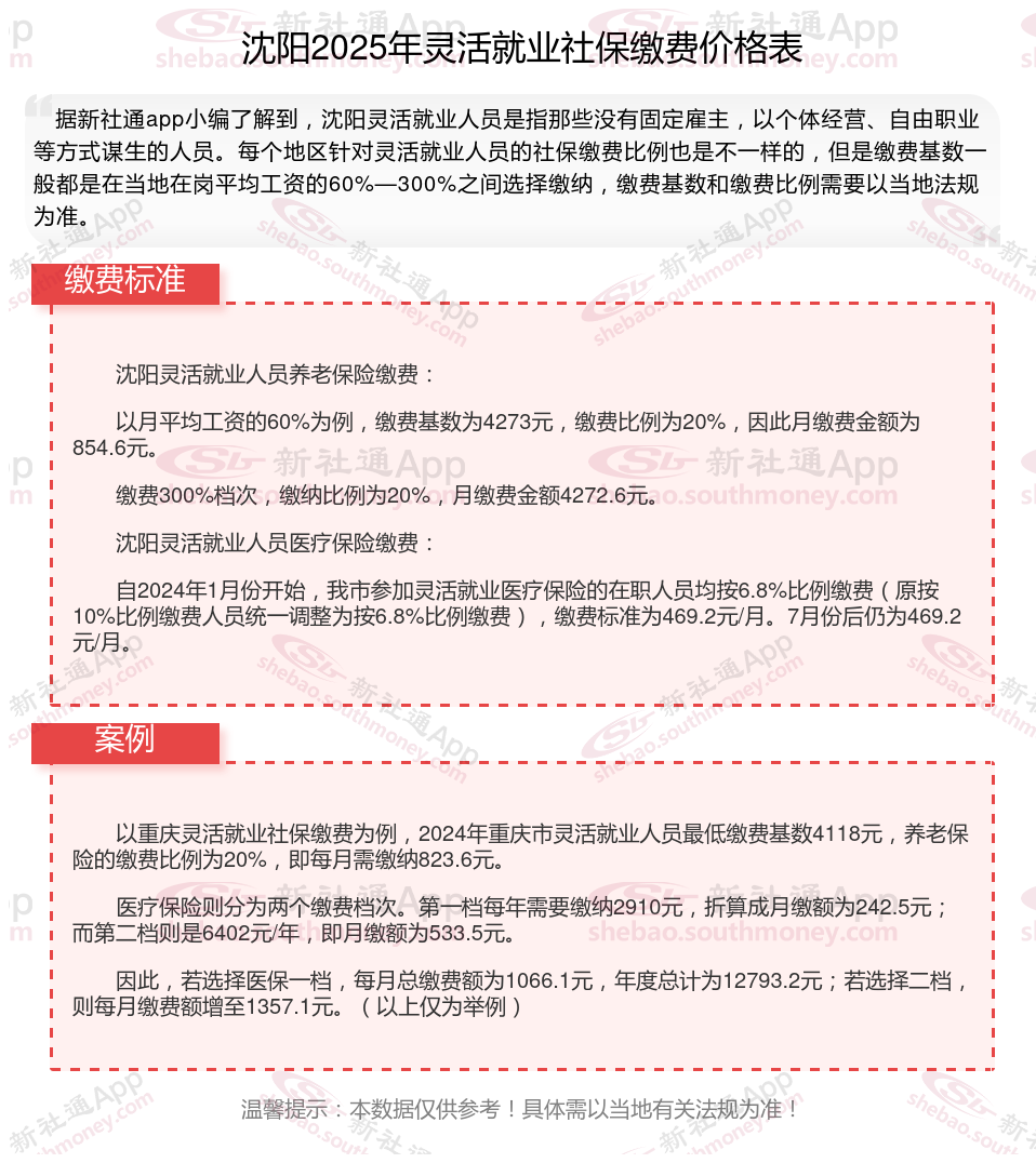
据新社通app数据显示,沈阳灵活就业养老保险缴费基数2024-2025年最新标准如下:
2025年度,全省职工基本养老保险缴费基数上限为全口径工资的300%,即21363元/月;下限为全口径工资的60%,即4273元/月。
个人缴费比例:20%;
(注:本文数据仅供参考,具体以当地缴费标准为准)
自由职业者买社保一个月费用要交多少钱?每月需要缴纳多少费用?根据新社通app-社保缴费查询工具提供的2025社保缴费标准详情数据如下:

灵活就业人员养老保险缴费算法
灵活就业人员参保费率一般为20%(8%计入个人账户),可选择社会平均工资的60%、100%、300%等各种档位作为缴费基数:
缴费金额=社会平均工资×档位×20%计入个人账户=社会平均工资×档位×8%,
养老金待遇主要跟什么有关?
退休年龄:假如你是55岁退休还是60岁退休,在计算个人账户养老金的时候,所除的计发月数是不同的。退休年龄越往后,计发月数越小,个人账户养老金可能算起来会略高一些。
社保缴费基数:基数调整也会影响退休金数额。随着经济的发展和工资水平的提高,社保缴费基数可能相应上调,从而影响个人和单位的缴费金额以及退休后的养老金待遇。
计算退休年龄的月数:退休时间越晚,计算养老金所需的月数越少,相同个人账户余额下,个人账户养老金越高。
社保基数的计算标准如下: 1、职工工资收入高于当地上年度职工平均工资300%的,以当地上年度职工平均工资的300%为缴费基数; 2、职工工资收入低于当地上一年职工平均工资60%的,以当地上一年职工平均工资的60%为缴费基数; 3、职工工资在300%到60%之间的,按实申报。 每年社保都会在固定的时间核定基数,根据职工上年度的月平均工资申报新的基数。
温馨提示:本数据仅供参考!具体需以当地有关法规为准!