什么是灵活就业社保?简单讲灵活就业人员购买的社保就叫灵活就业社保。灵活就业人员是指以非全日制、临时性和弹性工作等灵活形式就业的人员。那么2024年奉贤灵活就业社保缴费基数是多少?要怎么缴费?15年后能拿到多少钱?接下来随新社通APP小编一起了解奉贤灵活就业社保缴费具体详情吧。
一、2024年奉贤灵活就业社保缴费基数、比例最新消息
(1)基数:奉贤灵活就业社保参照职工社保的缴费基数进行缴纳。而社保缴费基数由当地上一年度职工的月平均工资确定,一般是以当地社会平均工资的60%-300%为社保缴费基数,基本上分为60%、80%、90%、100%、150%、200%、250%、300%等八个缴费档次。由于各地区经济发展水平不一,职工月平均工资存在差异,所以各地区的社保缴费基数上下限也不同。比如北京2024年的缴费基数上下限为6326元-33891元,浙江2024年的缴费基数上下限为4462元-24060元。
(2)比例:奉贤社保缴纳比例费用是以缴费基数为基数以一定的比例进行缴费,职工社保分为单位缴纳部分和个人缴纳部分,两者缴纳比例不同,但是灵活就业人员参保职工社保没有单位负责,将全部由个人缴费。
社保缴费比例各个地区标准有些细微的差别,并且会不断产生新的变化。例如,自2024年3月1日起,上海市灵活就业人员缴纳职工基本养老保险费的比例由24%调整为20%,其中有8%进入个人账户;缴纳职工基本医疗保险费的比例由11%调整为10%。浙江在2022年9月职工养老保险缴费比例从15%降到14%,今年4月又公布将其恢复至15%。
提示:灵活就业养老保险的缴费比例一致,都是社保缴费基数的20%。
灵活就业医保的缴费比例就有些差异了,有些地方是6%,有些地方是8%,有些地方是13%。
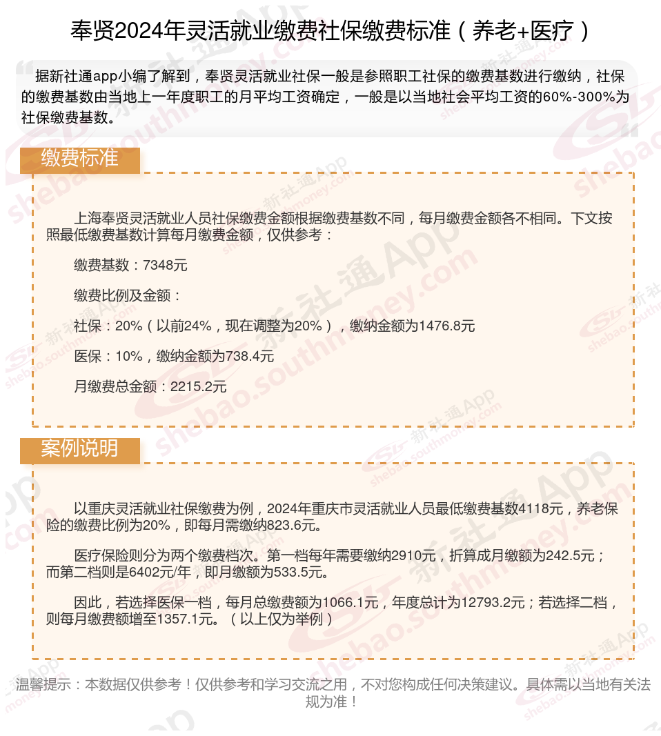
二、2024年奉贤灵活就业社保缴费标准表 奉贤灵活就业社保多少钱一个月?

奉贤灵活就业人员社保缴费档次表:一般分为五个档次,具体为上年度在岗职工平均工资的60%、70%、80%、90%和100%。灵活就业人员可以根据自己的意愿选择缴费档次,缴费比例为20%,其中12%进入统筹基金,8%进入个人账户。
三、奉贤灵活就业社保的缴费方式有哪些?
奉贤灵活就业社保的缴纳方式有以下几种:
1.个人前往社保局办理:灵活就业者可以携带相关证件前往当地社保局办理社保缴纳手续。需要注意的是,不同地区的社保局要求提供的材料可能会有所不同,具体要求请咨询当地社保局。
2.银行代缴:灵活就业者可以选择在银行开设一个专门的社保账户,然后通过银行代缴的方式进行社保缴纳。目前,很多银行都提供社保代缴服务,具体的操作方式和费用可以咨询当地银行。
3.第三方平台代缴:目前,很多第三方平台也提供社保代缴服务。这种方式的优点在于方便快捷,而且可以通过手机或电脑完成操作。但是需要注意的是,选择第三方平台代缴时一定要选择正规的平台,以免出现安全问题。
四、奉贤2024年灵活就业社保缴费待遇(灵活就业社保交15年领多少)
奉贤灵活就业交社保15年能领多少钱,需取决于基础养老金和个人账户养老金的多少,每个地区的社保缴纳的标准不同、个人缴纳的费用多少都是没法固定的。灵活就业社保的缴费比例要求会比较高,但是相应的退休待遇和在职人员参保人是一样的,养老金的计算也是相同的,下面以武汉市举例计算灵活就业社保的人员社保退休待遇:
武汉市按最低缴费基数4077元,计发基数为8613元,灵活就业参保人按照最低缴费基数缴纳15年,在60周岁退休可领取的养老金为:
1、基础养老金=(8613+8613×0.47)÷2×15×1%=949.58元;
2、个人账户养老金=4077×8%×12×15÷139=422.36元;
每月总养老金为949.58+422.36=1371.94元
tip:奉贤养老金计算公式:养老金=基础养老金+个人账户养老金:(1)基础养老金=(全省上年度在岗职工月平均工资+本人指数化月平均缴费工资)÷2×缴费年限×1%=全省上年度在岗职工月平均工资(1+本人平均缴费指数)÷2×缴费年限×1%。(2)个人账户养老金=个人账户储存额÷计发月数(50岁为195、55岁为170、60岁为139)。(3)过渡性养老金=当年的养老金计发基数×视同缴费指数×视同缴费年限×过渡系数。
五、奉贤灵活就业社保缴费明细查询方法:
1.网上查询:
访问当地的社保查询网站。
在网站上找到“个人社保查询”或类似的选项。
输入个人身份证号码、密码(如已设置)或社保卡号等相关信息进行登录。
在个人账户页面,选择“社保”或“社保余额查询”等选项,查看缴费记录和个人账户信息。
微信查询:
打开微信,进入“我的”页面,选择“支付”。
在支付页面中,选择“城市服务”。
进入城市服务页面后,选择“社保”,在服务列表中选择“社保查询”。
完成实名登录后,选择“社保余额查询”,详细查看社保账户余额。
选择“社保查询”,查看灵活就业人员缴费和提取明细记录。
2.电话查询:
拨打当地社保中心的咨询电话。
按照语音提示或人工服务的方式,提供个人身份信息,查询社保的缴费记录和个人账户信息。
3.实地查询:
携带本人有效身份证件,到当地社保中心进行查询。
工作人员会协助你进行查询,并提供详细的缴费记录和个人账户信息。
请注意,以上查询方式可能因地区而异,具体操作请以当地社保部门或网站的要求为准。同时,为了保护个人隐私和信息安全,请确保在正规渠道进行查询。
以上就是奉贤灵活就业社保缴费的全部内容,数据及内容供参考!希望对你有帮助,欢迎关注新社通app解锁更多社保专业资讯。