广东珠海灵活就业社保2024收费标准是多少钱,主要由当地的在岗平均工资和缴费基数来定。其次,灵活就业社保缴纳跟职工缴纳不同的地方在于,灵活就业社保参保只能参保养老保险和医疗保险,且缴纳比例完全由个人承担。另外,灵活就业人员社保参保选择,可自由选择参保城镇职工社保和城乡居民保险。2024年广东珠海灵活就业社保缴多少钱?如何缴纳?怎么计算待遇?新社通APP小编将在下文为您详细说明。
一、2024年广东珠海灵活就业社保缴费标准表 广东珠海灵活就业社保多少钱一个月?

广东珠海灵活就业人员社保缴费档次表:一般分为五个档次,具体为上年度在岗职工平均工资的60%、70%、80%、90%和100%。灵活就业人员可以根据自己的意愿选择缴费档次,缴费比例为20%,其中12%进入统筹基金,8%进入个人账户。
二、2024年广东珠海灵活就业社保缴费方式
广东珠海灵活就业人员社保参保最新流程如下:
1、参保方式
广东珠海灵活就业人员有两种参保制可以选择:
以个人身份参加企业职工基本社保:
缴费由个人承担,可在本省全口径城镇单位就业人员平均工资的60%-300%之间选择适当的缴费基数。
缴费方式可按月、按季、按半年、按年等。
在户籍地参加城乡居民社保:
缴费方式是每年按档次缴费,缴费档次各地有所不同。
2、参保流程
准备材料:拿上本人的身份证(居住证)或社保卡等相关资料。
线下办理:
到当地社保经办机构办理参保手续。
部分地区还支持到“社银合作”银行网点办理。
线上办理:
登录社会保险公共服务平台。
使用电子社保卡App、小程序,或各地人社部门网站等线上服务渠道进行参保登记。
3、缴费方式
按月批扣:选择银行卡按月批扣方式,在办理完参保后,应到就近的代征银行签订扣款协议。
“掌上办”缴费:
关注地方税务的微信公众号(如“黑龙江省税务”)或下载税务APP(如“龙江税务”)进行缴费。
4、注意事项
参保年龄:劳动年龄内无雇工的个体工商户、具备条件的灵活就业人员可以参加灵活就业人员社保。劳动年龄最小不能低于16周岁,且非在校学生,不超过灵活就业人员法定退休年龄(女55周岁,男60周岁)。
缴费档次修改:部分地区(如大庆市)每月11日(节假日顺延)生成灵活就业人员社保费批量收缴计划,参保人每月1日至10日变更社保缴费档次的,当月即可按变更档次后的标准缴费;每月11日至月末变更社保缴费档次的,次月按变更档次后的标准缴费。
以上信息仅供参考,具体参保流程和所需材料可能因地区和方案不同而有所差异,建议咨询当地社保部门或相关机构获取详细信息。
三、广东珠海灵活就业社保缴费基数及比例最新消息
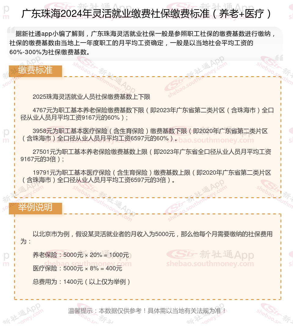
1、广东珠海灵活就业人员社保缴费比例不是固定的,它取决于个人选择的缴费基数和险种。一般来说,灵活就业人员可选择以当地上一年度月平均工资的60%~300%作为缴费基数,按一定比例进行缴费。养老保险的缴费比例通常为20%左右,其中8%进入个人账户,其余进入社会统筹。医疗保险的缴费比例各地法规不同,一般在4%~9%之间。
此外,灵活就业人员还可以根据自身情况选择是否缴纳失业保险,但工伤保险和生育保险通常由单位缴纳,个人无法缴纳。需要注意的是,具体的缴费比例和基数可能因地区和具体法规而有所不同,因此建议咨询当地的社保机构以获取最准确的信息。
总的来说,灵活就业人员社保缴费比例具有一定的灵活性,可以根据个人经济状况和需求进行选择。
2、广东珠海灵活就业社保参照职工社保的缴费基数进行缴纳。灵活就业社保由于各地区经济发展水平不一,职工月平均工资存在差异,所以各地区的社保缴费基数上下限也不同。
而社保缴费基数由当地上一年度职工的月平均工资确定,一般是以当地社会平均工资的60%-300%为社保缴费基数,基本上分为60%、80%、90%、100%、150%、200%、250%、300%等八个缴费档次。
四、广东珠海2024年灵活就业社保缴费待遇(灵活就业社保缴费15年能领取多少钱)
广东珠海灵活就业交社保15年能领多少钱是需取决于基础养老金和个人账户养老金的多少,每个地区的社保缴纳的标准不同、个人缴纳的费用多少都是没法固定的。灵活就业社保的缴费比例要求会比较高,但是相应的退休待遇和在职人员参保人是一样的,养老金的计算也是相同的,下面以成都按照最低缴费基数缴纳,灵活就业社保的人员社保退休待遇计算为例,如下:
成都市按2023年最低缴费基数为4071元,计发基数为7822元,灵活就业参保人按照最低缴费基数缴纳15年,在60周岁退休可领取的养老金为:
1、基础养老金=(7822+7822×0.52)÷2×15×1%=891.7元;
2、个人账户养老金=4071×8%×12×15÷139=421.74元;
每月总养老金为891.708+421.74=1313.448元。
tip:广东珠海养老金计算公式:养老金=基础养老金+个人账户养老金:(1)基础养老金=(全省上年度在岗职工月平均工资+本人指数化月平均缴费工资)÷2×缴费年限×1%=全省上年度在岗职工月平均工资(1+本人平均缴费指数)÷2×缴费年限×1%。(2)个人账户养老金=个人账户储存额÷计发月数(50岁为195、55岁为170、60岁为139)。(3)过渡性养老金=当年的养老金计发基数×视同缴费指数×视同缴费年限×过渡系数。
五、灵活就业社保包含哪几种保险?
灵活就业社保主要包括基本养老保险和基本医疗保险。
灵活就业人员可以选择参加基本养老保险和基本医疗保险,这两种保险由个人全额缴纳。工伤保险、失业保险和生育保险通常由用人单位缴纳,灵活就业人员不参与。灵活就业人员通过缴纳养老保险和医疗保险,可以为自己未来的养老生活和医疗保险打下坚实的基础。
以上就是广东珠海灵活就业社保缴费的全部内容,数据及内容供参考!希望对你有帮助,欢迎关注新社通解锁更多社保专业资讯。