据新社通app数据显示,2024-2025年丹东灵活就业人员养老保险的缴费标准是根据缴费基数来确定的:
个人养老保险缴费比例为20%,缴费基数的下限为4273元。
(注:本文数据仅供参考,具体以当地缴费标准为准)
灵活就业社保缴费价格表来了!2024-2025年丹东灵活就业人员社保需要缴费多少钱一个月?根据新社通app-社保缴费查询工具提供的最新数据如下:

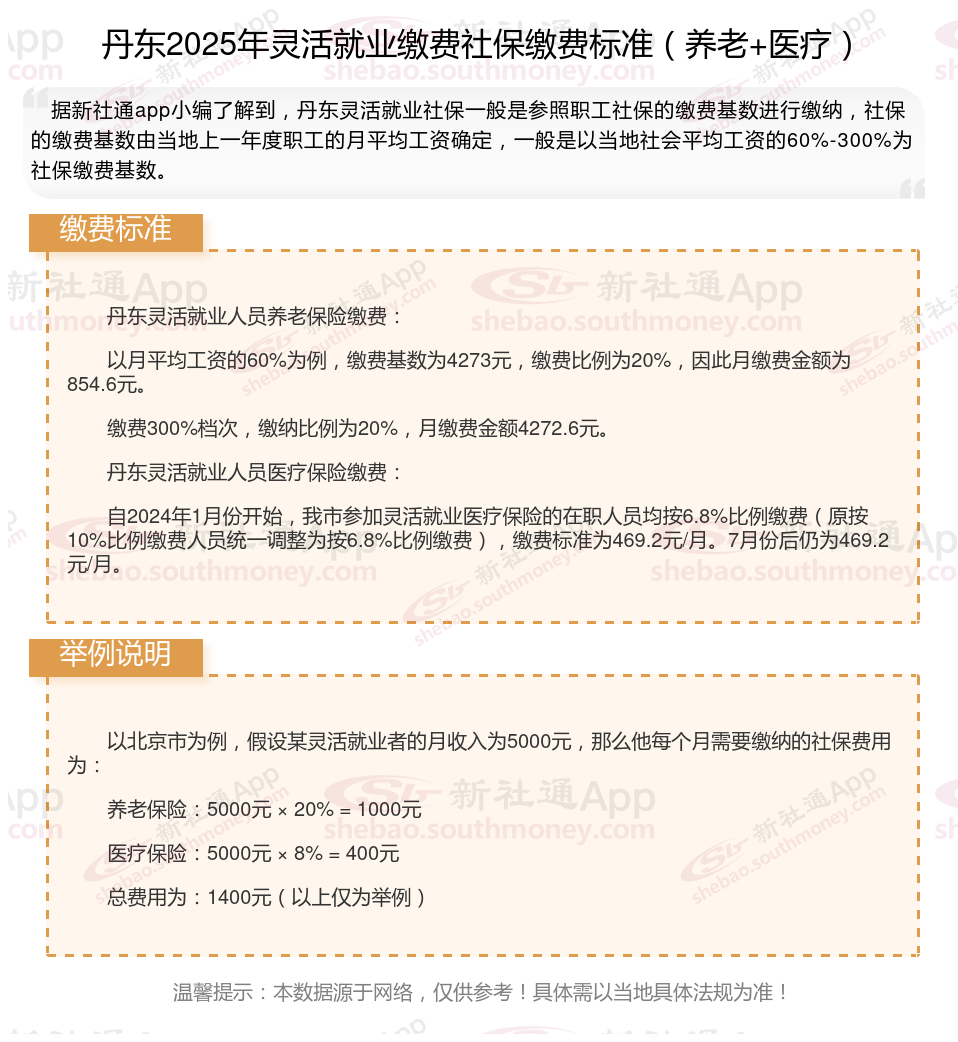
丹东灵活就业人员养老保险缴费:
以月平均工资的60%为例,缴费基数为4273元,缴费比例为20%,因此月缴费金额为854.6元。
缴费300%档次,缴纳比例为20%,月缴费金额4272.6元。
丹东灵活就业人员医疗保险缴费:
自2024年1月份开始,我市参加灵活就业医疗保险的在职人员均按6.8%比例缴费(原按10%比例缴费人员统一调整为按6.8%比例缴费),缴费标准为469.2元/月。7月份后仍为469.2元/月。
》》还不知道自己社保缴纳明细吗?点击新社通app社保计算器,查询所在城市社保缴费明细!
新社通app数据所得,数据仅供参考。
社保续交需要哪些手续?
1.用人单位申请补缴社会保险费,应当在《补缴申请表》或其他书面材料上签字(盖章)确认不包含发生工伤后补缴社会保险费的情形,按要求向区社会保险经办窗口或经办机构提交相关材料,经审核通过后,到区社会保险经办窗口前台办理补缴手续。
2.用人单位发生工伤后申请补缴工伤保险费的,向区社会保险经办窗口或经办机构提交区社会保险稽核机构出具的稽核文书及相关补缴材料,经审核通过后,到区社会保险经办窗口前台办理补缴手续。
3.灵活就业人员补缴失业保险费向区失业保险经办机构提出申请,经区失业保险经办机构初审,市社会保险经办机构复核后,凭初审、复核材料,到区社会保险经办窗口办理补缴手续。
4.灵活就业人员申请补缴中断期间的养老、医疗保险费向区社会保险经办窗口提交相关材料,经窗口工作人员审核通过后办理,某些情况社保经办机构不予办理的可以选择代缴公司。
?查询养老金可以通过以下几种方式?,综合了线上和线下多种途径,具体操作如下:
线上查询方式
12333电话查询
步骤:拨打12333(加所在地区号) → 按语音提示选择“养老保险查询” → 转人工服务核对身份后查询。
优点:适合不便上网的老年人,可同时咨询法规等问题.
社保局官网查询
步骤:登录参保地人力资源和社保局官网 → 找到“个人社保信息查询”入口 → 输入身份证号和密码登录 → 查看养老保险账户信息。
补充:全国统一平台“国社会保险公共服务平台”
支付宝查询
步骤:打开支付宝 → 搜索“电子社保卡”或进入“城市服务” → 点击“社保查询” → 选择“养老账户查询”或“养老待遇查询”即可查看余额及发放记录。
适用人群:使用移动端的人群,操作便捷。
线下查询方式
社保局柜台查询
材料:携带身份证或社保卡。
流程:前往当地社保经办机构 → 在自助终端机或窗口查询缴费记录及账户余额。
银行网点查询
适用情况:部分地区社保卡关联银行提供账户查询服务,可携带身份证到指定银行柜台或自助机操作。
地区特色渠道(以上海为例)
“随申办市民云”APP:登录后搜索“个人待遇支付查询” → 查看养老金发放明细。
其他地区:如北京“京通”小程序、广东“粤省事”等,可通过当地服务平台查询。
注意事项
重复参保问题:多地重复缴纳养老保险无法累计年限或领取多份养老金,需办理转移或清退手续。
法规差异:
缴费基数、养老金计算公式等因地区而异,具体以当地法规为准。
2025年起实施弹性退休制,退休年龄逐步延迟,需关注最新动态。
退休资格认证:领取养老金前需完成资格认证(如人脸识别、线下提交材料等),否则可能影响发放。
(备注:数据仅供参考,具体以当地有关法规为准)