灵活就业社保:灵活就业社保是由个人自愿缴纳的,缴费比例和缴费基数可以根据个人实际情况自行选择。灵活就业社保的缴费方式相对灵活,可以通过银行代扣、网上缴费等方式进行。
那么,驻马店灵活就业社保缴费标准是多少?打工人社保,要交多少钱一个月?根据新社通app-社保缴费查询工具提供的2025社保缴费标准详情数据:

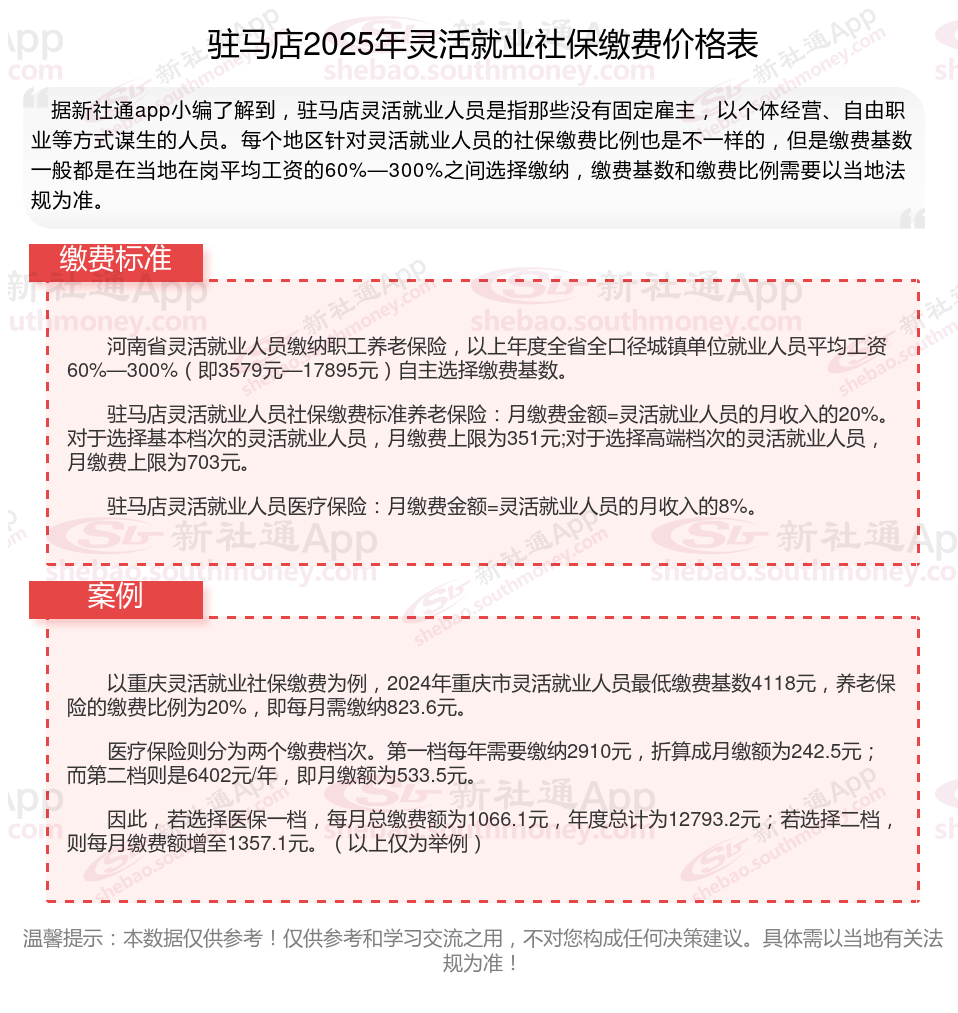
据新社通app数据显示,驻马店灵活就业养老保险缴费基数2024-2025年最新标准如下:
最低缴费基数:3579元;
个人缴费比例:20%;
(注:本文数据仅供参考,具体以当地缴费标准为准)
提示:若您想知道更多的社保缴纳明细,可点击下方使用查询社保计算器,新社通app还为您提供社保养老规划方案。
新社通社保计算器计算所得,数据仅供参考。
2025退休金计算方式是怎样的?
基础养老金 = (退休时当地上一年度在岗职工月平均工资 + 本人平均工资指数) ÷ 2 × 缴费年限 × 1%。
退休上年度社会平均工资:这是计算基础养老金的关键参数之一。它通常是根据该省份或地区上一年度全体职工的平均工资来确定的。这个数值是指该地区的整体经济水平和生活成本。
本人平均缴费指数:这个指数是根据退休人员在其职业生涯中的缴费工资与社会平均工资的比例来计算的。具体来说,就是将个人每年的缴费工资除以当年的社会平均工资,然后求出这些年份的平均数。这个指数越高,说明个人相对于社会平均水平的工资越高,从而在计算基础养老金时也会得到更高的比例。
缴费年限:这包括视同缴费年限和实际缴费年限。视同缴费年限是指在某些特定情况下,虽然没有实际缴纳养老保险费,但按照要求可以视为已经缴纳的时间。例如,某些特殊工种的工作年限或者在实施养老保险之前的连续工龄等。实际缴费年限则是指从正式参加工作并开始缴纳养老保险费之日起到退休为止的实际工作时间。无论是哪种类型的缴费年限,都会直接影响到最终的基础养老金数额。
个人账户养老金=总共交的养老保险/计发月数。
个人账户储存额:你在工作期间每月缴纳的养老保险金,以及它所产生的利息。
计发月数:这是一个假设值,表示你预计能领取养老金的时间。比如60岁退休的计发月数为139个月,而50岁退休的计发月数为195个月。这个值会根据相关法规和社会经济状况进行调整。
如何提高养老金?
避免提前退休
不要提前退休:个人账户养老金的计算公式中,计发月数是根据退休年龄而定的。退休年龄越大,计发月数就越少,每月能领到的个人账户养老金就越多。
关注个人健康状况:
养老保险制是终身制,养老金会一直发放到离世为止。因此,关注自己的健康状况,延长寿命,也是提高养老金待遇的一个重要途径。
在经济发达的地区办理退休:
社会平均工资越高的地区养老金越多。如果有多地参保的经历,并且想要在经济发达的城市办理退休手续,需要确保在该城市累计缴费满10年以上。
延长缴费年限:
养老金遵循“长缴多得”的原则,缴费年限越长,养老金待遇越高。因此,尽可能避免中途断缴,确保缴费时间更长。
例如,缴费15年只能领取基础比例的养老金,但缴费30年或40年,养老金的领取比例将显著提高。
提高缴费基数:
有负担能力的情况下,可以选择较高基数缴费。相同缴费年限下,缴费基数高有利于个人账户的积累,也能够提高平均缴费指数,进而影响养老金的高低。
一分钱不交等六十岁能领养老金吗?
一分钱不交,60岁是不能领养老金的。为什么呢?因为按照法规,参加基本养老保险的个人,得达到法定退休年龄时累计缴费满十五年,才能按月领取基本养老金。这可是硬杠杠,谁也不能例外!
当然啦,有些人可能会说:“我之前没交过养老保险,但我现在想交了,来得及吗?” 这个问题嘛,得看你的具体情况。如果你现在离60岁还有好几年,那赶紧交起来,说不定还能赶在退休前交满十五年。但如果你已经快到60岁了,还没交过几年养老保险,那可能就得考虑其他方式了,比如一次性补缴或者转入新型农村社会养老保险、城镇居民社会养老保险等。
灵活就业社保与职工社保险种有什么不一样:
灵活就业社保主要包括基本养老保险和职工基本医疗保险。基本养老保险由个人缴纳,而职工基本医疗保险同样由个人按照相关法规缴纳。
职工社保:通常包括五险一金,保险范围更全面。
温馨提示:本数据源于网络,仅供参考!具体需以当地具体法规为准!