个人社会保险缴纳行不行?可以自己交社保吗?
个人可以缴社保的。
缴纳社保费方法:
1、凭身份证等有效证件到社会保险经办机构合作银行柜面缴纳;
2、直接到参保的社保经办机构缴纳;
3、通过社保经办机构或者合作银行推出的官网APP缴纳;
4、到合作银行或者社保经办机构推出的自助终端自助缴纳;
5、其他。
个人参加的社保为居民社保(包括新农合、新型农村社会养老保险、城镇居民基本医疗保险和城镇居民社会养老保险)和灵活就业社保(仅限于职工社保中的基本医疗保险和基本养老保险)。
城乡居民社保一年缴费一次,具体时间询问当地人社局;灵活就业社保可以选择按年缴纳或者按月缴纳,大部分灵活就业人员都是按月缴纳。
社保个人交需要多少钱一个月?根据新社通app-社保缴费查询工具提供的2025社保缴费标准详情数据如下:

灵活就业社保缴费比例与方式:需要个人全额承担,缴费比例通常较低,因为灵活就业人员的收入往往不稳定且可能较低。他们可以根据自己的经济状况选择缴费档次,具有一定的灵活性。
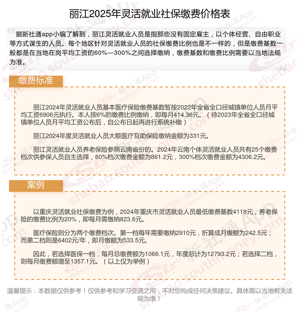
据新社通app数据显示,丽江养老保险缴费基数2024-2025年最新标准如下:
丽江灵活就业人员基本养老保险缴费基数暂按不低于4306.2元;
缴费比例:个人承担20%;养老保险缴费个人861.24元。
(注:本文数据仅供参考,具体以当地缴费标准为准)
社保一分钱没交,能领养老金吗
一分钱不交60岁是不能领养老金的。根据现行的养老保险制,无论是职工基本养老保险还是城乡居民养老保险,都需要满足一定的缴费年限才能在达到法定退休年龄时领取养老金。对于职工基本养老保险,通常要求累计缴费满15年;而对于城乡居民养老保险,虽然方案更加灵活,但一般也需要有一定的缴费记录或符合特定的条件才能享受养老金待遇。
(备注:数据仅供参考,具体以当地有关法规为准)