据新社通app数据显示,2024-2025年玉林灵活就业人员养老保险的缴费标准:
养老保险缴费基数的下限为4053.6元;养老保险缴费比例为20%。
(注:本文数据仅供参考,具体以当地缴费标准为准)
广西灵活就业社保缴费标准,选哪个档位最划算?根据新社通app-社保缴费查询工具提供的最新数据如下:

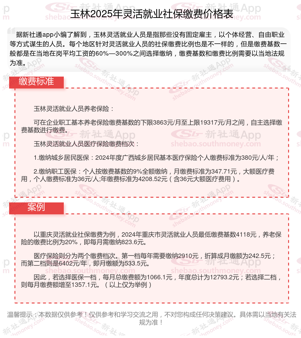
玉林灵活就业人员养老保险:
可在企业职工基本养老保险缴费基数的下限3863元/月至上限19317元/月之间,自主选择缴费基数进行缴费。
玉林灵活就业人员医疗保险缴费档次:
1.缴纳城乡居民医保:2024年度广西城乡居民基本医疗保险个人缴费标准为380元/人/年;
2.缴纳职工医保:个人按缴费基数的9%全额缴纳,月缴费标准为347.71元,大额医疗费用,个人缴费标准为36元/人;年缴费标准为4208.52元(含36元大额医疗费用)。
灵活就业人员参保,是选择高档次缴费划算?还是低档次缴费划算?
今天我们就来详细了解一下灵活就业保险怎么买最划算?以成都市的灵活就业社保,看看不同档位的选择对未来领取养老金的影响。
灵活就业目前有7个缴费档位,分别是60%、80%、100%、150%、200%、250%和300%。我们摘取了4个档位进行演示,假设从30岁开始缴纳,缴20年,60岁退休。
4个档位分别可以领到1700元、2392元、4077元和5762元每个月,这是未考虑物价上涨因素的。目前物价平均每年上涨2%,30年后大概上涨60%,社平工资上涨的同时每月缴纳的费用也在上涨。
不管是职工社保还是灵活就业,只要缴纳的基数一致,未来领取的养老金金额就一样。只不过职工社保,单位承担了统筹部分的缴纳,职工只负担个人账户部分。灵活就业不管统筹还是个人账户都是自己承担。
在每月缴费不变的情况下,把社保档位降到60%,剩余的金额用来补充商业年金,效果会更好。比如,100%的档位由原来的2392元每月上升到3008元,200%由原来的4077元上升到6193元,300%由原来的5762元上升到8993元。
总结:对于灵活就业人员来说,建议按低档缴费,如果觉得退休金不够的话再补充一份商业养老年金。
(备注:数据仅供参考,具体以当地有关法规为准)