灵活就业社保通常允许灵活就业者在一定范围内自主选择,以适应他们不同的经济状况和需求。
那么,蚌埠灵活就业人员社保缴费基数最新标准,蚌埠灵活就业社保多少钱一个月?根据新社通app-社保缴费查询工具提供的2025社保缴费标准详情数据:
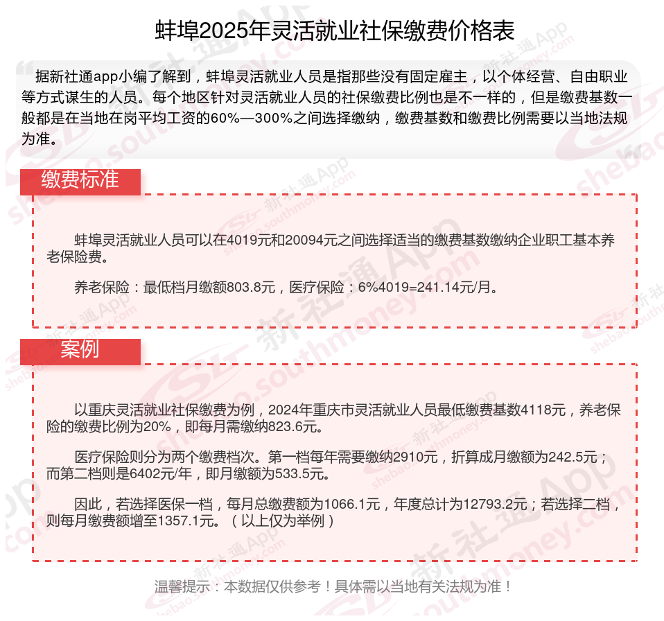
蚌埠灵活就业人员可以在4019元和20094元之间选择适当的缴费基数缴纳企业职工基本养老保险费。 养老保险:最低档月缴额803.8元,医疗保险:6%4019=241.14元/月。

》》还不知道自己社保缴纳明细吗?点击新社通app社保计算器,查询所在城市社保缴费明细!
新社通app数据所得,数据仅供参考。
养老保险:确保退休后的经济来源,提供基本生活保证。
医疗保险:参加职工基本医疗保险的个人,达到法定退休年龄时累计缴费达到要求年限的,退休后不再缴纳基本医疗保险费,享受基本医疗保险待遇。
工伤保险:工伤保险用于支付因工作原因导致的意外伤害或职业病所产生的医疗费用、生活护理费、伤残补助以及伤残津贴等。这为参保人员及其家庭提供了在面临工伤风险时的经济保护。
失业保险:为失业者提供临时的生活补助,帮助他们度过求职期间的困难时期。缴纳比例通常较低,但能够在失业时提供一定的经济支持。
生育保险:提供生育保险,对于女性而言,缴纳社保后,在生育孩子的时候可以享受到生育津贴。这是对女性生育的一种保险和福利,有助于减轻家庭在生育方面的经济压力。
灵活就业社保与职工社保险种有什么不一样:
灵活就业社保是指未与用人单位建立劳动关系的个人,如自由职业者、个体工商户或其他灵活就业人员,可以自愿参加的社会保险。
社保就是社会保险,是一种为丧失劳动能力、暂时失去劳动岗位或因健康原因造成损失的人口提供收入或补偿的一种社会和经济体系。社会保险的主要项目包括养老保险、医疗保险、失业保险、工伤保险、生育保险。
一分钱不交60岁能领养老金吗?
一分钱不交60岁是不能领养老金的。根据现行的养老保险制,无论是职工基本养老保险还是城乡居民养老保险,都需要满足一定的缴费年限才能在达到法定退休年龄时领取养老金。对于职工基本养老保险,通常要求累计缴费满15年;而对于城乡居民养老保险,虽然方案更加灵活,但一般也需要有一定的缴费记录或符合特定的条件才能享受养老金待遇。
养老金低退休不够花?如何提升养老金待遇?
关注个人健康状况:
保持健康:养老保险制是终身制,养老金会一直发放到离世为止。因此,关注个人健康状况,延长寿命,也是提高养老金待遇的有效途径。
选择经济发达城市参保:
考虑工作地点:在经济发达的城市缴纳社保,会获得更好的养老金待遇。
社会平均工资:社会平均工资水平对养老金待遇有很大影响。
避免提前退休:
退休年龄越晚,缴费年限长的可能性就越大,另外计算个人账户养老金的计发月数也会越小,计算出来的个人账户养老金就会越高。
关注个人健康状况:
养老保险制是终身制,养老金会一直发放到离世为止。因此,关注自己的健康状况,延长寿命,也是提高养老金待遇的一个重要途径。
温馨提示:本数据源于网络,仅供参考!具体需以当地具体法规为准!