据新社通app数据显示,东营灵活就业人员养老保险缴费基数2024-2025年最新标准如下:
缴费基数下限暂按不低于4416元/月执行。按照个人20%的缴费费率,个人养老保险缴费金额低于883.2元/月。
(注:本文数据仅供参考,具体以当地缴费标准为准)
东营灵活就业社保一个月要交多少,东营灵活就业社保交费标准是多少?根据新社通app-社保缴费查询工具提供的最新数据如下:

》》还不知道自己社保缴纳明细吗?点击新社通app社保计算器,查询所在城市社保缴费明细!
新社通app数据所得,数据仅供参考。
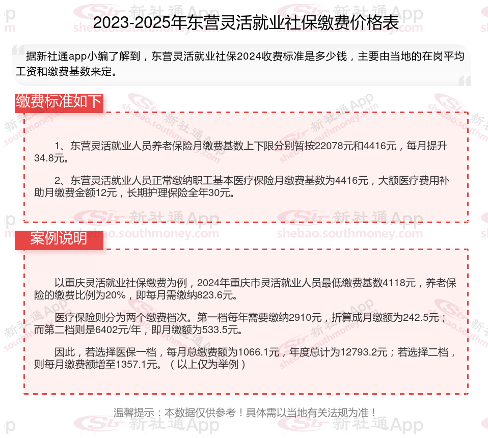
1、东营灵活就业人员养老保险月缴费基数上下限分别暂按22078元和4416元,每月提升34.8元。
2、东营灵活就业人员正常缴纳职工基本医疗保险月缴费基数为4416元,大额医疗费用补助月缴费金额12元,长期护理保险全年30元。
个人可以交社保吗
个人是可以自己交社保的。
只能缴纳养老金和医疗保险这两部分。
1、个人可以以自由职业者的身份上社保(养老+医疗);
2、参保条件:城镇户口或农转非户口;
3、缴费标准:以上一年本地社平工资为基础,养老缴费比例是20%,医疗约9%,目前尚有80%和100%两档可以选择。
法律依据
《社会保险法》第十二条
用人单位应当按照本单位职工工资总额的比例缴纳基本养老保险费,记入基本养老保险统筹基金。职工应当按照本人工资的比例缴纳基本养老保险费,记入个人账户。无雇工的个体工商户、未在用人单位参加基本养老保险的非全日制从业人员以及其他灵活就业人员参加基本养老保险的,应当按照缴纳基本养老保险费,分别记入基本养老保险统筹基金和个人账户。
社会保险交多少年才可以领钱?
累计缴满15年即可,不过要等到退休后才能领取。而且社保是多缴多得的,缴的越多、越久,退休后能领的养老金就越多。实际上目前相关法规的养老保险最低累计缴费年限是达到,15周年,无论是职工养老保险也好还是城乡居民养老保险也好它的最低缴费年限,都是15周年。养老保险待遇支出包括按要求支付给参保城乡居民的基础养老金和个人账户养老金,以及丧葬补助金。基础养老金指按要求计发标准,由各级地方为符合待遇领取条件的参保城乡居民全额予以补助的养老金待遇。
社保一分钱不交,60岁能领养老金吗?
一分钱不交60岁是不能领养老金的。根据现行的养老保险制,无论是职工基本养老保险还是城乡居民养老保险,都需要满足一定的缴费年限才能在达到法定退休年龄时领取养老金。对于职工基本养老保险,通常要求累计缴费满15年;而对于城乡居民养老保险,虽然方案更加灵活,但一般也需要有一定的缴费记录或符合特定的条件才能享受养老金待遇。
(备注:数据仅供参考,具体以当地有关法规为准)