灵活就业参保社保缴费基数比例是多少?接下来随社保网小编一起了解具体详情吧。
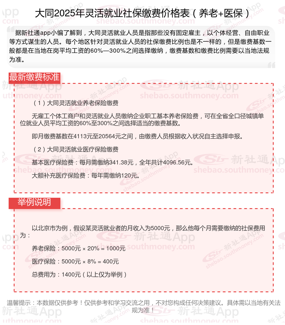
一、2025年大同灵活就业社保多少钱一个月?

》》点击新社通app社保计算器,轻松了解您的社保缴费明细!
提示:大同灵活就业人员每个月的缴费压力还是比较大的,每个月的社保费用都是千元,缴费档次越高,灵活就业人员要缴纳的费用也越多。
当缴费档次越高,可以享受到的社保待遇也越多,退休后可以领到的养老金也越多,100%的缴费档次缴纳灵活就业社保比60%的缴费档次缴纳灵活就业社保可以领到的钱要多。
大同灵活就业人员社保缴费档次表:一般分为五个档次,具体为上年度在岗职工平均工资的60%、70%、80%、90%和100%。灵活就业人员可以根据自己的意愿选择缴费档次,缴费比例为20%,其中12%进入统筹基金,8%进入个人账户。
大同灵活就业人员社保缴费基数越高,养老金就越高吗?社保缴费基数与养老金有什么关联?
社保缴费基数与退休后的养老金是成正比关系,也就是说社保缴费基数越高,退休后能领取的养老金也就越多。
各个地区社保缴费基数是根据当地社会平均工资的60%-300%来定的,并且各个地区会在每年固定的时间核定社保基数,同时公布最新的最低以及最高基数。一般来说,如果是企业帮员工缴纳的社保,都是按照最低基数来进行缴纳的,但也有一些公司是按照职工本人上年度的工资来作为加护缴纳的。
以上就是大同灵活就业社保缴费的全部内容,数据及内容供参考!希望对你有帮助,欢迎关注新社通解锁更多社保专业资讯。
温馨提示:本数据仅供参考!仅供参考和学习交流之用,不对您构成任何决策建议。具体需以当地有关法规为准!