无雇工的个体工商户、未在用人单位参加养老保险的非全日制从业人员和其他灵活就业人员等以个人身份参加养老保险的人员,可在缴费基数上下限之间选择适当的缴费基数缴费,缴费比例为20%。
计算公式:月缴费金额=(上年全口径工资÷12)×档次×20%
例如:四川某个人参保人员,选择60%档次缴费:则月缴费金额为(90220 ÷12)×60%×20%=902.2元;若选择300%档次缴费:则月缴费金额为(90220 ÷12)×300%×20%=4511元。
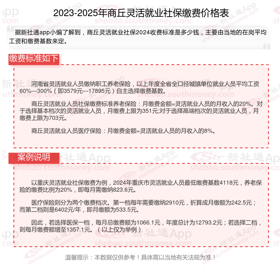
那么,商丘灵活就业社保缴费标准是多少?打工人社保,要交多少钱一个月?根据新社通app-社保缴费查询工具提供的2025社保缴费标准详情数据:

据新社通app数据显示,商丘养老保险缴费基数2024-2025年最新标准如下:
商丘灵活就业人员基本养老保险缴费基数暂按不低于3579元;
缴费比例:个人承担20%;养老保险缴费个人715.8元。
(注:本文数据仅供参考,具体以当地缴费标准为准)
新社通APP社保计算器,可以查询您的社保缴费明细啦~,点击下方获取
新社通社保计算器计算所得,数据仅供参考。
退休人员退休金计算方法:
退休金由三个部分组成:基础养老金、个人账户养老金和过渡性养老金。
基础养老金=(全省上年度在岗职工月平均工资+本人指数化月平均缴费工资)÷2×缴费年限×1%
【注:本人指数化月平均缴费工资=全省上年度在岗职工月平均工资×本人平均缴费指数】。
基础养老金是指从基本养老保险统筹基金中支付给退休人员的养老金,退休时的基础养老金月标准以当地上年度在岗职工月平均工资和本人指数化月平均缴费工资的平均值为基数,缴费每满1年发给1%。
个人养老金=退休时个人账户累积额/计发月数。
基础养老金是指从基本养老保险统筹基金中支付给退休人员的养老金,退休时的基础养老金月标准以当地上年度在岗职工月平均工资和本人指数化月平均缴费工资的平均值为基数,缴费每满1年发给1%。
如何增加自己退休后的养老金待遇?
避免提前退休:
退休年龄影响养老金的计算。退休年龄越晚,缴费年限长的可能性就越大,同时计算个人账户养老金的计发月数也会越小,计算出来的个人账户养老金就会越高。
延长缴费年限:
养老金遵循“长缴多得”的原则,缴费年限越长,养老金待遇越高。因此,尽可能避免中途断缴,确保缴费时间更长。
例如,缴费15年只能领取基础比例的养老金,但缴费30年或40年,养老金的领取比例将显著提高。
关注个人健康状况:
保持健康:养老保险制是终身制,养老金会一直发放到离世为止。因此,关注个人健康状况,延长寿命,也是提高养老金待遇的有效途径。
选择经济发达城市参保
城市选择:在经济发达的城市缴纳社保,会获得更好的养老金待遇。这是因为社会平均工资水平对养老金待遇有很大影响。
提高缴费档次:
选择更高缴费档次:养老保险实行60%至300%的浮动缴费档次,尽可能选择更高的缴费档次来增加养老金收入。比如,企业高层可以选择高于100%的缴费档次,而灵活就业人员也可以考虑提高至更高的档次。
影响:更高的缴费档次将直接导致未来养老金收入的增加。
社保一分钱没交,能领养老金吗
一分钱不交,60岁是不能领养老金的。为什么呢?因为按照法规,参加基本养老保险的个人,得达到法定退休年龄时累计缴费满十五年,才能按月领取基本养老金。这可是硬杠杠,谁也不能例外!
当然啦,有些人可能会说:“我之前没交过养老保险,但我现在想交了,来得及吗?” 这个问题嘛,得看你的具体情况。如果你现在离60岁还有好几年,那赶紧交起来,说不定还能赶在退休前交满十五年。但如果你已经快到60岁了,还没交过几年养老保险,那可能就得考虑其他方式了,比如一次性补缴或者转入新型农村社会养老保险、城镇居民社会养老保险等。
灵活就业社保与职工社保险种有什么不一样:
灵活就业人员仅需投保养老保险及医疗保险,部分地区可能允许加入失业保险。
在职职工需承担五个方面的社会责任,具体涵盖养老保险、医疗保险、工伤保险、生育保险以及失业保险,这也就是我们习以为常所称谓的“五险”。
(备注:数据仅供参考,具体以当地有关法规为准)