灵活交社保和职工社保之间存在显著的区别,主要体现在参保对象、缴费主体、缴费比例、缴纳险种、缴费基数、户籍限制以及享受的待遇等方面。
据新社通app数据显示,贵州毕节灵活就业养老保险的缴费基数为:4363.35元。灵活就业人员参保缴费的比例为个人20%。
另外,需要注意的是,这些缴费标准可能会随着时间和方案的变化而调整。建议查阅相关消息或咨询当地社保部门。
(注:本文数据仅供参考,具体以当地缴费标准为准)
社保一个月自费多少钱?灵活就业社保交哪个档次最划算?根据新社通app-社保缴费查询工具提供的最新数据如下:

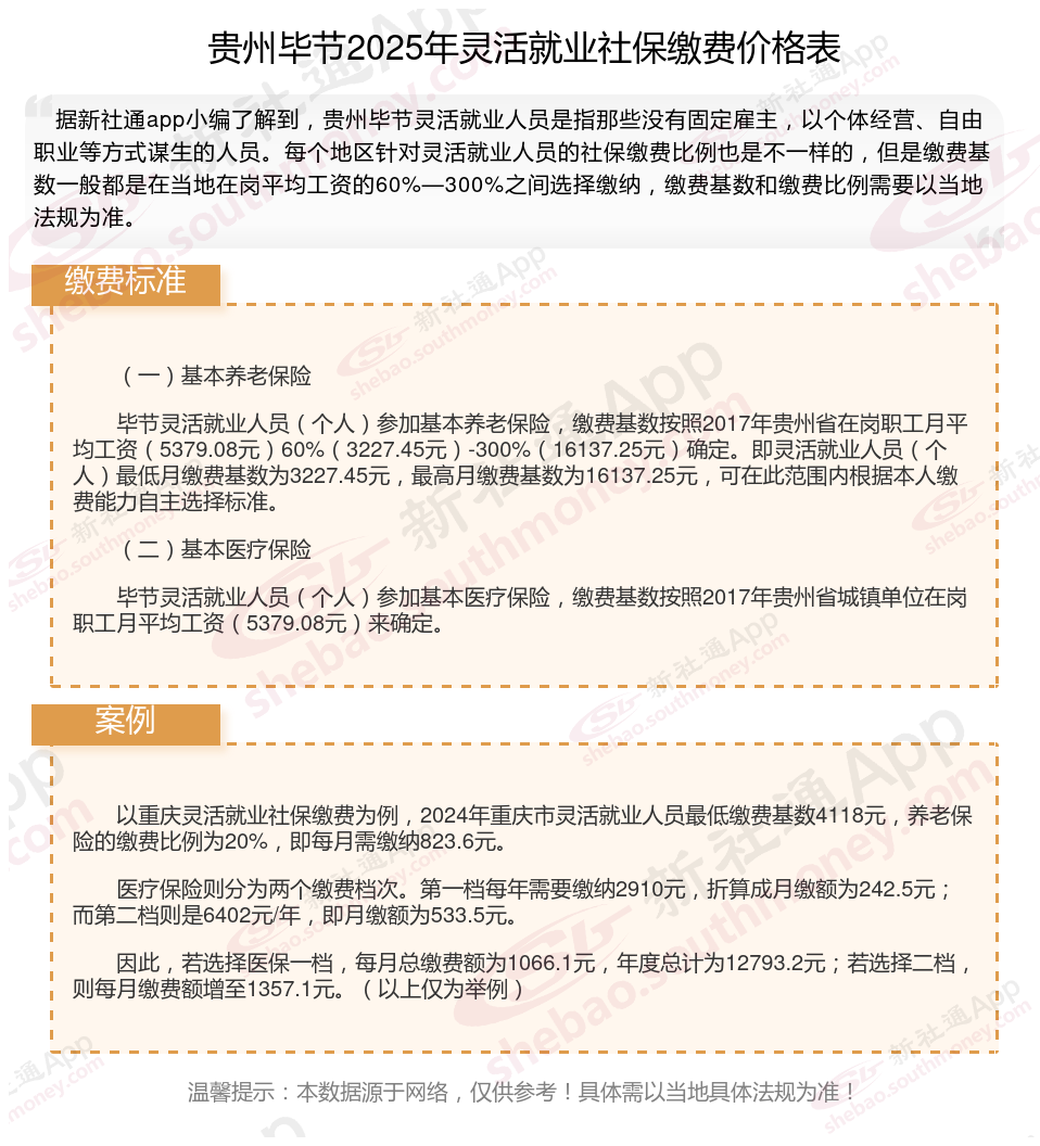
(一)基本养老保险
毕节灵活就业人员(个人)参加基本养老保险,缴费基数按照2017年贵州省在岗职工月平均工资(5379.08元)60%(3227.45元)-300%(16137.25元)确定。即灵活就业人员(个人)最低月缴费基数为3227.45元,最高月缴费基数为16137.25元,可在此范围内根据本人缴费能力自主选择标准。
(二)基本医疗保险
毕节灵活就业人员(个人)参加基本医疗保险,缴费基数按照2017年贵州省城镇单位在岗职工月平均工资(5379.08元)来确定。

灵活就业人员社保缴费选什么档次好,灵活就业人员社保怎么选择划算?
作为灵活就业人员,自己交养老保险时,面对0.6到3的缴费档位,到底选哪个最合适呢?3档的保费是0.6档的5倍,退休金会不会也是5倍呢?让我们来详细计算一下,看看哪个档位最划算。
首先,我们来看看2023年的社平工资是7121元,2024年沈阳社会基本养老保险参保人员缴费一共7个档位,月缴费金额从854.6元到4272.6元不等。
不同档位缴费情况
我们按照退休新规的最低缴费年限20年为例,在不考虑未来社平工资增长的情况下,不同档位缴费金额和个人账户进账金额如下:
0.6档:月缴费金额854.6元,20年合计总保费需要205104元,个人账户82042元。
0.7档:月缴费金额997元,20年合计总保费需要239280元,个人账户95712元。
0.8档:月缴费金额1139.4元,20年合计总保费需要273456元,个人账户109382元。
0.9档:月缴费金额1281.8元,20年合计总保费需要307632元,个人账户123053元。
1档:月缴费金额1424.2元,20年合计总保费需要341808元,个人账户136723元。
2档:月缴费金额2848.4元,20年合计总保费需要683616元,个人账户273446元。
3档:月缴费金额4272.6元,20年合计总保费需要1025424元,个人账户410170元。
不同缴费档位退休后养老金领取情况
以20年最低缴费年限为例,分别计算男——63岁退休;和女——58岁退休,不同缴费档位领取的养老金金额如下:
0.6档:63岁男退休金为2024元,8年回本;58岁女退休金为1862元,9年回本。
0.7档:63岁男退休金为2223元,9年回本;58岁女退休金为2035元,10年回本。
0.8档:63岁男退休金为2423元,9年回本;58岁女退休金为2208元,10年回本。
0.9档:63岁男退休金为2622元,10年回本;58岁女退休金为2380元,11年回本。
1档:63岁男退休金为2822元,10年回本;58岁女退休金为2553元,11年回本。
2档:63岁男退休金为4817元,12年回本;58岁女退休金为4279元,13年回本。
3档:63岁男退休金为6812元,13年回本;58岁女退休金为6005元,14年回本。
结论:缴费档位3的总保费是0.6的5倍,但退休金仅为3.2倍。档位越高,回本时间越长。对于灵活就业人员来说,建议按低档缴费,如果觉得退休金不够的话再补充一份商业养老年金。
温馨提示:本数据源于网络,仅供参考!具体需以当地具体法规为准!