灵活就业社保:由个人全额缴纳,包括基本养老保险和基本医疗保险。
那么,商洛灵活就业社保交多少钱?最新商洛灵活就业人员社保养老、医疗缴费标准明细,根据新社通app-社保缴费查询工具提供的2025社保缴费标准详情数据:

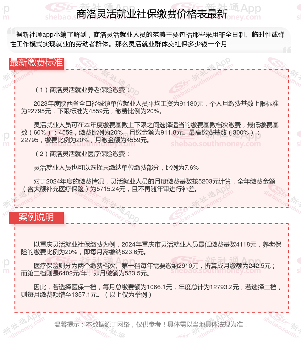
据新社通app数据显示,商洛灵活就业人员养老缴费基数2024-2025年最新标准如下:
养老保险最低缴费基数为:4559元;
个人缴费比例:20%,个人缴费金额:911.8元;
(注:本文数据仅供参考,具体以当地缴费标准为准)
退休人员的养老金=个人账户养老金+基础养老金+过渡性养老金,
基础养老金=(1+个人平均缴费指数)/2*计发基数*累计缴费年限*1%
个人账户养老金=退休时个人账户累计余额/计发月数
过渡性养老金=视同缴费指数*计发基数*视同缴费年限*过渡性系数
其中,计算公式不相同,我们用在商洛退休网友举个例子说明一下,商洛2024年的计发基数则为7727元,个人平均缴费指数0.6,该网友累计缴费年限为39年(含视同缴费年限7年),退休时账户余额为170688.96元,视同缴费指数为0.6,商洛的过渡性指数为1.20%,我们算算这位网友退休时的养老金情况如何。
据新社通app养老金计算器测算显示,基础养老金=(1+个人平均缴费指数)/2*计发基数*累计缴费年限*1%=(1+0.6)/2*7727*39*1%=2411元。
个人账户养老金=退休时个人账户累计余额/计发月数=170688.96/139(60岁退休计发基数为139)=1227.98元。
过渡性养老金=视同缴费指数*计发基数*视同缴费年限*过渡性指数=0.6*7727*7*1.20%=389.44元。
所以这位商洛退休人员的养老金=2411+1227.98+389.44=4028.42元。
各地公布的养老金计发基数不同,情况因人而异,具体需以个人情况及当地有关部门法规为准。
》》还不知道自己社保缴纳明细吗?点击新社通app社保计算器,查询所在城市社保缴费明细!
新社通app数据所得,数据仅供参考。
灵活就业养老保险断交:明智之举还是无奈选择?
灵活就业养老保险可以断交。灵活就业人员为自愿参保,未就业期间的养老保险也是自愿缴纳,因此可以中断。但需要注意的是,个人享受基本养老金与个人缴费年限直接相关,缴费年限越长,缴费基数越大,退休后领取的养老金就越多。断交灵活就业养老保险可能会带来以下影响:
丧失医疗报销资格:
停缴期间,享受不到相关福利。停缴社保不仅意味着养老金账户“停滞”,还会丧失医疗报销资格。生病住院时,全部费用都得自己承担。
影响养老金待遇:
累计缴费年限不足,可能影响退休待遇。法规,领取养老金的前提是累计缴满15年的社保。如果在法定退休年龄时没缴够15年,可能需要晚退休,甚至补缴一大笔钱。
失去社保补贴机会:
有些地区对灵活就业者提供社保补贴,但享受补贴的前提是必须处于正常参保状态。一旦中断缴费,这些补贴机会可能会溜走。
综上所述,虽然灵活就业养老保险可以断交,但考虑到养老金待遇、医疗报销资格和社保补贴机会等因素,灵活就业人员尽可能保持连续缴纳状态。如果确实无法继续缴纳,也应及时了解相关方案和补救方案,以确保自己的权益不受损失。
灵活就业社保和职工社保区别是什么
缴费基数和比例:
灵活就业社保:缴费基数为上年全省在岗职工月平均工资的60%-300%。
城镇职工养老保险,在职职工缴费比例8%。
险种不一样:
灵活就业社保主要是针对个体工商户或灵活就业人员所设立的。这类人员可以按照个人意愿以灵活就业的形式缴纳养老和医疗保险。与职工社保不同,灵活就业社保的费用全部由个人承担,因此负担相对较重。然而,灵活就业社保的缴纳者可以享受与职工社保同等的养老和医疗保险待遇。
在职职工需承担五个方面的社会责任,具体涵盖养老保险、医疗保险、工伤保险、生育保险以及失业保险,这也就是我们习以为常所称谓的“五险”。
户籍限制:
灵活就业社保:由于暂时不想上班的,但又不想社保断了的,给自己打工的自由职业者、个体工商户、开店开公司的创业者,都可以自己交灵活就业社保。
职工社保则不受户籍限制,职工可在工作所在地购买社保。
温馨提示:本数据仅供参考!具体需以当地有关法规为准!