灵活就业人员具备以个人身份参与职工社保的资格,其缴费基数与当地社会平均工资紧密关联,缴费档次在社会平均工资的 60%至 300%区间内可自由抉择。周口灵活就业人员社保缴费最低标准是多少?下面随新社通小编一起了解灵活就业人员社保详情。
职工社保更适合有稳定工作单位的人士,其保险更全面且个人缴费负担较轻。而灵活就业社保则为没有固定工作单位的个体户和自由职业者提供了基本的养老和医疗保险,虽然需要全额自费,但具有灵活性。选择哪种社保体系应根据个人的工作性质和经济状况来确定。
据新社通app数据显示,周口灵活就业养老保险缴费基数2024-2025年最新标准如下:
2025年度,全省职工基本养老保险缴费基数上限为全口径工资的300%,即17895元/月;下限为全口径工资的60%,即3579元/月。
个人缴费比例:20%;
(注:本文数据仅供参考,具体以当地缴费标准为准)
周口灵活就业社保缴费标准来了 灵活就业社保最低要交多少钱?根据新社通app-社保缴费查询工具提供的最新数据如下:

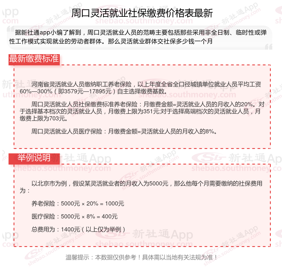
河南省灵活就业人员缴纳职工养老保险,以上年度全省全口径城镇单位就业人员平均工资60%—300%(即3579元—17895元)自主选择缴费基数。
周口灵活就业人员社保缴费标准养老保险:月缴费金额=灵活就业人员的月收入的20%。对于选择基本档次的灵活就业人员,月缴费上限为351元;对于选择高端档次的灵活就业人员,月缴费上限为703元。
周口灵活就业人员医疗保险:月缴费金额=灵活就业人员的月收入的8%。
》如何了解自己的社保缴纳明细吗?点击新社通app社保计算器,帮您计算!
新社通app数据所得,数据仅供参考。
社保打算停交了,之前所交社保的钱,还能退回来吗?
根据社保的相关法规,社保一般是不可以退的,但也有例外情况。如果不想缴纳社保的话,可以直接不缴纳,停掉社保之后即可。所缴的社保费用会继续存在个人账户里,等到退休年龄之后就可以自动进行取出。单位所交的部分则进行充公。
养老金重算补发主要针对以下几类人群:
养老金计算标准调整受影响的退休人员:
当地方对养老金计算标准进行调整时(如基础养老金的计算公式、计发基数、缴费年限等因素的调整),可能会导致部分已经退休的人员的养老金计算不准确。这时,有关部门会对受影响的退休人员进行养老金重算,并补发差额部分。
部分早期退休人员:
在过去的养老金核算中,由于采用的是旧标准,导致部分退休人员到手的养老金少发了。方案调整后,这些早早退休的人员也能按照全新的、更合理的标准补齐以往的差额。
提前退休人员:
某些退休人员在法定退休年龄之前退休,他们的养老金可能会按照提前退休的法规进行计算。然而,如果后续相关方案发生变化,导致提前退休人员的养老金计算标准发生改变,这些人员也可能有资格享受养老金重算补发。
养老金计发基数公布前退休的人员:
在养老金计发基数公布之前就已经办理退休手续的人员,由于当时无法采用最新的计发基数进行计算,因此也可能在基数公布后获得养老金的重算补发。
2025年1月1日以后退休的职工:
这部分职工在退休时,由于上一年度的社会平均工资(即养老金计发基数)等数据尚未统计完成,因此先按照上一年度的基数计算预发养老金。等到新一年度的养老金计发基数公布后,再对之前的养老金进行重算,并补发差额部分。
养老保险:确保退休后的生活来源缴纳社保的个人在退休后,可以享受到每月领取退休金的福利。退休金是根据个人在职时缴纳的社保费用和年限来计算的,可以确保退休后的基本生活来源。
工伤保险:工伤保险主要用于支付工伤医疗费用、生活护理费、伤残补助以及伤残津贴等,为因工作受伤的劳动者提供必要的经济支持。
失业保险:在失业期间提供经济支持,减轻生活压力。
生育保险:提供生育保险,对于女性而言,缴纳社保后,在生育孩子的时候可以享受到生育津贴。这是对女性生育的一种保险和福利,有助于减轻家庭在生育方面的经济压力。
医疗保险:医疗保险可用于日常的医疗报销,减轻参保人员在就医过程中的经济负担。同时,医疗保险还提供老年的医保待遇服务,确保参保人员在老年时能够享受到必要的医疗保险。
温馨提示:本数据仅供参考!仅供参考和学习交流之用,不对您构成任何决策建议。具体需以当地有关法规为准!