灵活就业缴费比例20%。
那么,泰安灵活就业社保交多少钱?最新泰安灵活就业人员社保养老、医疗缴费标准明细,根据新社通app-社保缴费查询工具提供的2025社保缴费标准详情数据:

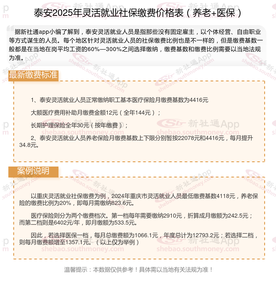
据新社通app数据显示,泰安养老保险缴费基数2024-2025年最新标准如下:
泰安灵活就业人员基本养老保险缴费基数暂按不低于4416元;
缴费比例:个人承担20%;养老保险缴费个人883.2元。
(注:本文数据仅供参考,具体以当地缴费标准为准)
据新社通app获悉: 泰安2025年退休能领多少钱的计算方法如下:
泰安退休人员的养老金=个人账户养老金+基础养老金+过渡性养老金
基础养老金=计发基数*(1+个人平均缴费指数)/2*累计缴费年限*1%
个人账户养老金=退休时个人账户累计余额/计发月数
过渡性养老金=视同缴费指数*计发基数*视同缴费年限*过渡性系数
我们用泰安退休网友举个例子说明一下,泰安2024年的养老金计发基数为7678元,个人平均缴费指数0.6,该网友累计缴费年限为22年,退休时账户余额为93265.92元,我们算算这位网友退休能领多少钱。
据新社通app养老金计算器测算显示:基础养老金=(1+个人平均缴费指数)/2*计发基数*累计缴费年限*1%=(1+0.6)/2*7678*22*1%=1351元。
个人账户养老金=退休时个人账户累计余额/计发月数=93265.92/139(60岁退休计发基数为139)=670.98元。
所以这位泰安退休人员的养老金=1351+670.98=2021.98元。
各地公布的养老金计发基数不同,情况因人而异,具体需以个人情况及当地有关部门法规为准。
提示:若您想知道更多的社保缴纳明细,可点击下方使用查询社保计算器,新社通app还为您提供社保养老规划方案。
新社通社保计算器计算所得,数据仅供参考。
灵活就业者的选择:养老保险断交利弊谈
灵活就业养老保险可以断交。灵活就业人员为自愿参保,未就业期间的养老保险是自愿缴纳,因此可以中断。但需要注意的是,断交灵活就业养老保险可能会带来以下影响:
丧失医疗报销资格:
停缴社保不仅意味着养老金账户“停滞”,还会丧失医疗报销资格。在生病住院时,如果中断缴纳医疗保险,将需要自行承担全部医疗费用。
影响养老金待遇:
累计缴费年限是计算养老金的重要因素之一。如果断交养老保险,将影响累计缴费年限,进而影响退休后领取的养老金数额。缴费年限越长,缴费基数越大,退休后领取的养老金就越多。
灵活就业人员如果断交养老保险,可能导致在达到法定退休年龄时未能满足最低缴费年限条件,从而无法按月领取基本养老金。
失去社保补贴机会:
有些地区对灵活就业者提供社保补贴,但享受补贴的前提是必须处于正常参保状态。一旦中断缴费,这些补贴机会可能会溜走。
总的来说,虽然灵活就业养老保险可以断交,但考虑到养老金的待遇与缴费年限和缴费基数直接相关,灵活就业人员尽可能保持连续缴纳,以确保退休后能够享受到更高的养老金待遇和更好的医疗保险。同时,在做出停缴或补缴确定时,应充分了解相关方案法规和可能产生的影响,并咨询当地社保部门或专业机构以获取更详细的信息和。
职工社保和灵活就业社保有什么区别?
险种不一样:
灵活就业社保:主要涵盖养老保险和医疗保险,部分地区可能还包括失业保险。
职工社保和灵活就业社保的缴费险种不同。职工社保包括养老保险、医疗保险、工伤保险、失业保险和生育保险。
缴费基数和比例:
灵活就业人员在参加养老保险时,其缴纳基数通常参照当地在岗职工的平均工资。一般来说,灵活就业人员可以选择按照在岗职工月平均工资的一定比例(如20%)来缴纳基本养老保险费。此外,也有地区允许灵活就业人员按照当地职工平均工资的40%至100%为基数来计算缴费,具体比例可能因地区而异。对于医疗保险,灵活就业人员一般是按照当地上年度月平均工资的一定比例(如4.2%)来缴纳基本医疗保险费。这一比例也可能根据地方法规有所不同。
职工社保的缴费基数通常是职工本人上年度的月平均工资。
退休年龄:
灵活就业人员基本养老保险:灵活就业人员的退休待遇计算方法、跨省转移、跨省退休等,与企业职工养老保险是一样的,可参考企业职工养老保险体系。
职工社保:女性生产操作岗位年满50周岁,管理岗位及专业技术人员年满55周岁;男性年满60周岁。
温馨提示:本数据源于网络,仅供参考!具体需以当地具体法规为准!