据新社通app数据显示,烟台灵活就业养老保险缴费基数2024-2025年最新标准如下:
最低缴费基数:4416元;
个人缴费比例:20%;
(注:本文数据仅供参考,具体以当地缴费标准为准)
灵活就业人员养老保险缴费比例为20%,医疗保险缴费以当地上年度城镇在岗职工月平均工资的80%为基数,按4.2%或8%比例缴纳基本医疗保险费。
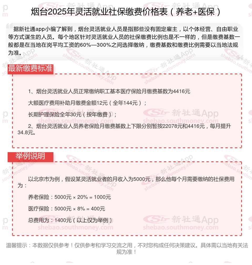
那么,烟台灵活就业人员社保缴费一个月多少钱?2025年烟台灵活就业人员社保缴费标准,根据新社通app-社保缴费查询工具提供的2025社保缴费标准详情数据:

据新社通app数据显示,烟台灵活就业养老保险缴费基数2024-2025年最新标准如下:
最低缴费基数:4416元;
个人缴费比例:20%;
(注:本文数据仅供参考,具体以当地缴费标准为准)
新社通APP社保计算器,可以查询您的社保缴费明细啦~,点击下方获取
新社通社保计算器计算所得,数据仅供参考。
个人领取养老金多少岁?
个人领取养老金的年龄通常为女性55周岁,男性60周岁。但也要注意,存在一些特殊情况:
正常退休
领取养老金的年龄要求
男性需年满60周岁,女性需年满55周岁(从事管理和科研工作的女职工)或50周岁(从事生产和工勤辅助工作的女职工)。对于自由职业者和个体工商户女性,领取养老金的年龄也是55周岁。
特殊情况下领取养老金的年龄要求
若从事井下、高空、高温、特别繁重体力劳动或其他有害身体健康的工作,男性年满55周岁,女性年满45周岁即可领取养老金。
如果因病或非因工致残,由医院证明并经劳动鉴定委会确认完全丧失劳动能力,男性年满55周岁,女性年满45周岁可领取养老金。
另外,还需注意,除了达到上述年龄要求,个人还需要至少缴纳15年的养老保险费才能领取养老金。如果达到退休年龄但缴费年限不足15年,可以选择延长缴费时间至65周岁或一次性补足差额年限。
总的来说,个人领取养老金的具体年龄取决于性别、工作性质以及个人的实际情况。如有更多疑问,建议咨询当地社保部门。
一分钱不交60岁能领养老金吗?
一分钱不交60岁不能领养老金,一般情况下,参保人员需要缴纳满15年的基本养老保险,才能在达到法定退休年龄后领取基本养老金。如果没有缴纳养老保险费,是无法领取养老金的。因此,如果没有缴纳养老保险费,即“一分钱不交”,是无法在60岁时领取养老金的。如果想要在退休后有稳定的养老金收入,应当按照法规参加基本养老保险并按时足额缴纳养老保险费。
灵活就业社保几个月不交就作废了吗?
灵活就业人员社保一般可以连续3个月不交的,然后视为断缴。断缴影响如下:
社保断缴
根据法规,如果灵活就业人员未在时间内办理参保手续,或连续中断缴费三个月,这将被视为中断参保。在中断后办理参保手续并连续缴费满6个月后,方可再次享受医保待遇。然而,如果在中断后的3个月内及时补缴,那么从补缴的次月起就可以恢复医保待遇。
社保断缴的影响
医疗保险:社保一旦断缴,从断缴的第二个月开始,灵活就业人员就无法享受医保待遇。断缴超过3个月后,即使在续保时,也会有3个月的等待期,期间同样无法享受医保。此外,医疗保险的累计缴费年限也会受到影响,进而影响到退休后的医保待遇。
养老保险是累计计算的,断缴不会对之前已经缴纳的养老保险产生影响,也不会清0。但断缴会影响退休后的养老金待遇,因为缴费年限越长,领取的养老金就越多。其他险种:如生育保险、工伤保险等,都需要连续缴纳一定的时间才能享受待遇。断缴会影响到这些险种的待遇享受。 避免社保断缴的建议对于灵活就业人员来说,应尽量避免社保断缴。如果因某些原因无法继续缴纳社保,可以选择以个人的身份继续参保或者以城乡居民的身份参保。这样虽然待遇会低于职工社保,但至少可以保持社保的连续性,避免断缴带来的各种影响。
(备注:数据仅供参考,具体以当地有关法规为准)