灵活就业社保:主要涵盖养老保险和医疗保险,部分地区可能还包括失业保险,但不包括工伤保险和生育保险。
据新社通app数据显示,2024-2025年忻州灵活就业人员养老保险的缴费标准是根据缴费基数来确定的:
个人养老保险缴费比例为20%,缴费基数的下限为4113元。
(注:本文数据仅供参考,具体以当地缴费标准为准)
忻州灵活就业社保缴费标准,忻州灵活就业社保缴费标准是多少钱一个月?下表是2024-2025年忻州社保费用明细参考,根据新社通app-社保缴费查询工具提供的最新数据如下:

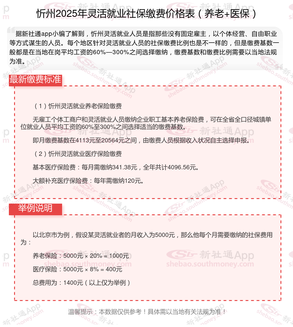
(1)忻州灵活就业养老保险缴费
无雇工个体工商户和灵活就业人员缴纳企业职工基本养老保险费,可在全省全口径城镇单位就业人员平均工资的60%至300%之间选择适当的缴费基数。
即月缴费基数在4113元至20564元之间,由缴费人员根据收入状况自主选择申报。
(2)忻州灵活就业医疗保险缴费
基本医疗保险费:每月需缴纳341.38元,全年共计4096.56元。
大额补充医疗保险费:每年需缴纳120元。
相关案例计算:
若忻州有个邻居吕某的养老保险缴费基数为3863元,忻州法规的灵活就业养老保险缴费比例为:20%。
接下来,我们根据缴费比例来计算个人需要缴纳的养老保险费。
据新社通app养老保险计算器显示,个人缴费额 = 缴费基数 × 个人缴费比例=3863元 ×20%= 772.6元
则:吕某个人需要缴纳772.6元。
请注意,这只是一个基于虚构数据的计算示例,实际的缴费金额会根据具体的缴费基数、缴费比例以及当地社保方案的法规而有所不同。此外,社保方案也会随时间变化,因此在实际计算时,建议参考最新的方案法规。
灵活就业人员参加养老保险费率一般为20%,其中12%进入社会统筹基金,8%计入个人账户,(8%计入个人账户),可选择社会平均工资的60%、100%、300%等各种档位作为缴费基数。
计算公式:
缴费金额=社会平均工资×档位×20%
计入个人账户=社会平均工资×档位×8%
》》还不知道自己社保缴纳明细吗?点击新社通app社保计算器,查询所在城市社保缴费明细!
新社通app数据所得,数据仅供参考。
介绍灵活就业养老保险:断交是否可行?
灵活就业养老保险可以断交。灵活就业人员为自愿参保,未就业期间的养老保险是自愿缴纳,因此可以中断。但需要注意的是,虽然养老保险中断后个人账户不会作废,且中断前后的缴费年限可以累计计算,但断交养老保险可能会带来以下影响:
丧失医疗报销资格:
停缴社保不仅意味着养老金账户“停滞”,还会丧失医疗报销资格。生病住院时,全部费用都得自己承担。
影响养老金待遇:
个人享受基本养老金与个人缴费年限直接相关,缴费年限越长,退休后领取的养老金就越多。如果中断缴费,将减少个人的缴费年限,从而降低未来的养老金待遇。
失去社保补贴机会:
有些地区对灵活就业者提供社保补贴,比如50岁以上的男性、40岁以上的女性可以申请。但享受补贴的前提是必须处于正常参保状态。一旦中断缴费,这些补贴机会可能会溜走。
综上所述,虽然灵活就业养老保险可以断交,但考虑到养老金待遇、医疗报销资格和社保补贴机会等因素,灵活就业人员尽可能保持连续缴纳状态。如果确实无法继续缴纳,也应提前了解相关方案和补救方案,以确保自己的养老保险不受影响。
个人自行缴纳社保和单位交的有什么不一样?
个人社保VS公司社保:有什么区别?
缴费基数和比例:
灵活就业人员在参加养老保险时,其缴纳基数通常参照当地在岗职工的平均工资。一般来说,灵活就业人员可以选择按照在岗职工月平均工资的一定比例(如20%)来缴纳基本养老保险费。此外,也有地区允许灵活就业人员按照当地职工平均工资的40%至100%为基数来计算缴费,具体比例可能因地区而异。对于医疗保险,灵活就业人员一般是按照当地上年度月平均工资的一定比例(如4.2%)来缴纳基本医疗保险费。这一比例也可能根据地方法规有所不同。
在职职工:缴纳社保所需费用则需由雇主及员工共同承担,其中雇主负责主要部分的费用,而员工只需承担较少部分。
退休年龄:
灵活就业社保:由于灵活就业社保的缴费比例相对较低,因此其待遇水平也相对较低。在养老保险方面,灵活就业社保的养老金水平相对较低。
退休养老金主要由基础(社会统筹)养老金、个人账户养老金组成,基础养老金按照累计缴费年限、历年缴费水平、退休时社会平均工资等因素计算。
户籍限制:
灵活就业人员可以选择在户籍地或就业地参加职工基本养老保险。具体方式有两种:
1、以个人身份参加企业职工基本养老保险:缴费由个人承担,可以在参保地所在省全口径城镇单位就业人员平均工资的60%至300%之间选择适当的缴费基数,缴费比例为20%,可选择按月、按季度、按半年、按年等方式缴纳。可以根据个人情况灵活选择中断或恢复缴费,前后缴费年限合并计算,不会因中断而减损权益。达到法定退休年龄且满足最低缴费年限条件的,可按月领取基本养老金,享受的待遇与企业职工一样。
2、在户籍地参加城乡居民基本养老保险:缴费方式按年、按档次缴纳,缴费档次按照当地人社部门公布数额为准
无雇工的个体工商户、未在用人单位参加职工基本医疗保险的非全日制从业人员以及其他灵活就业人员,虽然工作形式和劳动关系与在职职工有所不同,但也可以选择参加职工基本医疗保险,成为职工参保人员的一部分
险种不一样:
灵活就业社保是针对没有与用人单位签订劳动合同,劳动时间、收入、工作场所、劳动关系等与企业用人不同的就业形式而设立的社会保险体系。
职工社保:包括养老、医疗、失业、工伤、生育五种保险,为职工提供了全面的保险。
退休后的待遇:
灵活就业人员养老保险计入统筹账户部分为缴费基数的12%;
基本养老保险:职工基本养老保险的待遇主要包括按月领取的基本养老金,该养老金根据法规要求计发,并享受正常调整待遇。
基本医疗保险:参加职工基本医疗保险的个人,达到法定退休年龄时累计缴费达到法规要求年限的,退休后不再缴纳基本医疗保险费,享受基本医疗保险待遇。这包括医疗费用中应当由基本医疗保险基金支付的部分,由社会保险经办机构与医疗机构、药品经营单位直接结算。
工伤保险:职工因工作原因受到意外伤害或者患职业病,且经工伤认定的,享受工伤保险待遇。其中,经劳动能力鉴定丧失劳动能力的,享受伤残待遇。
失业保险:为失业人员提供一定期限内的失业补助金,帮助其渡过失业期。
生育保险:为女性职工提供生育期间的医疗和津贴等。
社保缴费基数是指社会保险缴纳的缴费标准,是根据职工上一年度1月到12月的所有工资性收入所得的平均额来确定的。缴费基数有上限和下限之分,具体数额根据各地区实际情况而定。例如,北京市2024年度企业职工基本养老保险、失业保险、工伤保险、职工基本医疗保险(含生育)的月缴费基数上限为35283元,下限为6821元。
温馨提示:本数据仅供参考!具体需以当地有关法规为准!