社保可以自己缴纳吗
个人可以缴社保的。可选择按月、按季度、按半年、按年等方式缴纳。
社保自己交是可以的,灵活就业社保是面向自由职业者、灵活就业等无雇主的劳动者所推出的一种社保类型,包含基本养老保险和医疗保险两类,部分地区还包含了生育和失业保险;
目前随着社会的发展,除了北京以外的城市基本都已经开放了外地户籍缴纳灵活就业社保的资格;
比如在上海,年满16周岁且男性未满60周岁、女性未满55周岁,在上海市劳动就业的自雇人员、无雇工个体工商户、未在用人单位参加基本养老、医疗保险的非全日制从业人员以及其他灵活就业人员均可自己交灵活就业社保。
社保个人交需要多少钱一个月?根据新社通app-社保缴费查询工具提供的2025社保缴费标准详情数据如下:

灵活就业社保的缴费金额因地区和具体法规要求而异。以北京为例,养老保险缴费比例为20%,月最低缴费金额为1265.2元
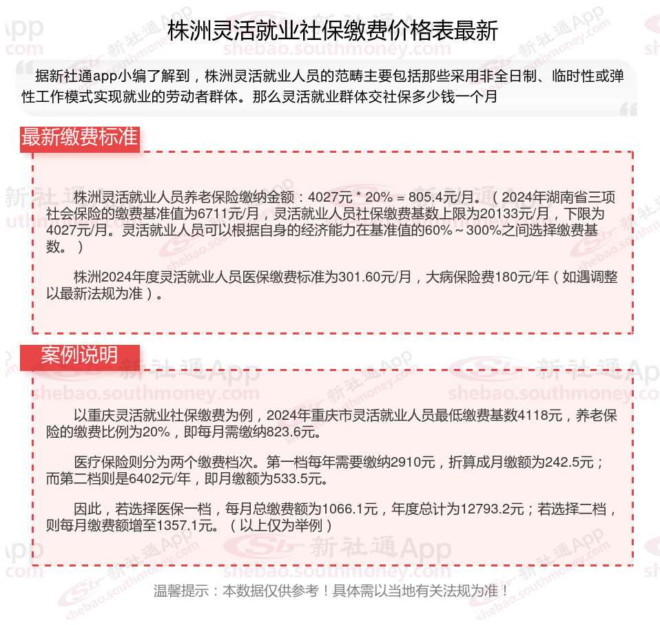
据新社通app数据显示,株洲灵活就业养老缴费基数明细如下:
养老缴费缴费基数为:4027元;
个人缴费比例:20%;
(注:本文数据仅供参考,具体以当地缴费标准为准)
社保一分钱没交,能领养老金吗
一分钱不交60岁不能领养老金,一般情况下,参保人员需要缴纳满15年的基本养老保险,才能在达到法定退休年龄后领取基本养老金。如果没有缴纳养老保险费,是无法领取养老金的。因此,如果没有缴纳养老保险费,即“一分钱不交”,是无法在60岁时领取养老金的。如果想要在退休后有稳定的养老金收入,应当按照法规参加基本养老保险并按时足额缴纳养老保险费。
温馨提示:本数据仅供参考!具体需以当地有关法规为准!