灵活就业社保成为很多自由职业者和打工人空窗期的最佳选择。那具体缴费是多少呢?接下来随新社君一起了解灵活就业人员社保缴费的详情。
灵活就业社保的缴费主体是灵活就业者本人,他们需要自行承担全部的社保费用。
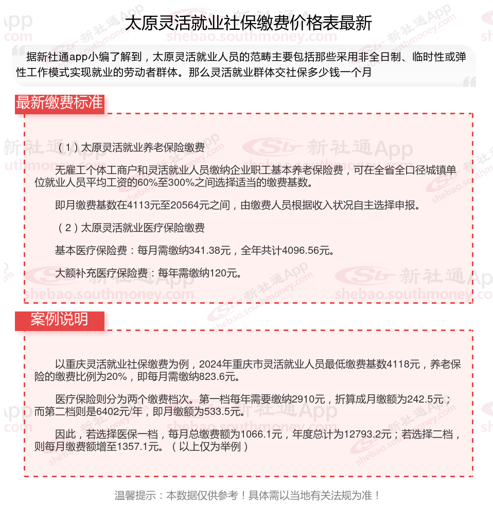
那么,个人社保要交多少钱一个月?灵活就业交哪个档次最划算?买根据新社通app-社保缴费查询工具提供的2025社保缴费标准详情数据:

据新社通app数据显示,太原灵活就业养老保险缴费基数2024-2025年最新标准如下:
2025年度,全省职工基本养老保险缴费基数上限为全口径工资的300%,即20564元/月;下限为全口径工资的60%,即4113元/月。
个人缴费比例:20%;
(注:本文数据仅供参考,具体以当地缴费标准为准)
》》点击新社通app社保计算器,查询你的社保缴纳明细!
新社通app数据所得,数据仅供参考。
灵活就业人员是自己交社保划算?
灵活就业人员购买社保是否划算,这实际上是一个复杂的问题,因为它涉及多个方面的考量。以下是对这一问题的综合介绍:
划算的方面
医疗保险:
医疗保险为灵活就业人员提供基本医疗保险,能够减轻看病和住院时的经济负担。
医疗费用报销通常包括门诊费用和住院费用,有助于降低个人和家庭的经济压力。
养老保险:
灵活就业人员缴纳养老保险后,可以在达到退休年龄后领取养老金,为晚年生活提供稳定的经济保险。
养老金通常会根据经济发展、物价水平等因素进行调整,从而保险退休人员的生活质量。
其他保险:
灵活就业人员还可以享受生育保险、失业保险等附加福利(具体取决于当地法规)。
这些保险能够在特定情况下提供经济支持,减轻生活压力。
法规优惠:
部分地区为灵活就业人员提供社保补贴或优惠法规,如缴费补贴、税收减免等。
这些法规能够减轻灵活就业人员的缴费压力,提高参保的积极性。
可能不划算的方面
缴费压力:
灵活就业人员需要自行承担全部社保费用,这可能会对一些收入不稳定或较低的灵活就业人员构成较大的经济压力。
如果收入波动较大,可能会导致社保缴费的连续性和稳定性受到影响。
社保待遇差异:
与在职职工相比,灵活就业人员的社保待遇可能会存在一定差异。
例如,在一些地区,灵活就业人员的医保报销比例、报销范围等可能与职工医保存在差异。
方案了解不足:
部分灵活就业人员可能对社保方案了解不够,导致在缴纳社保过程中出现一些问题,影响个人权益的保险。
例如,可能不知道根据自己的经济状况选择不同的缴费档次,或者不知道如何办理社保补贴等方案。
综上所述,灵活就业人员买社保是否划算取决于个人的实际情况和需求。从保险作用来看,社保为灵活就业人员提供了基本的社会保险,有助于减轻因疾病、失业、年老等风险带来的经济压力。然而,从缴费压力和经济负担来看,灵活就业人员需要自行承担全部社保费用,这可能会构成一定的经济压力。因此,在确定是否参保时,需要充分了解当地方案、评估自己的经济状况和未来需求,并咨询专业人士。
温馨提示:本数据仅供参考!具体需以当地有关法规为准!