随着经济社会的不断发展,灵活就业群体日益壮大,其社保缴费问题也愈发受到关注。接下来随社保君了解一下2025年湖南衡阳灵活就业人员社保交多少钱的详细内容。
一、湖南衡阳灵活就业人员社会保险缴费标准表(个人养老、医疗保险缴费档次标准)

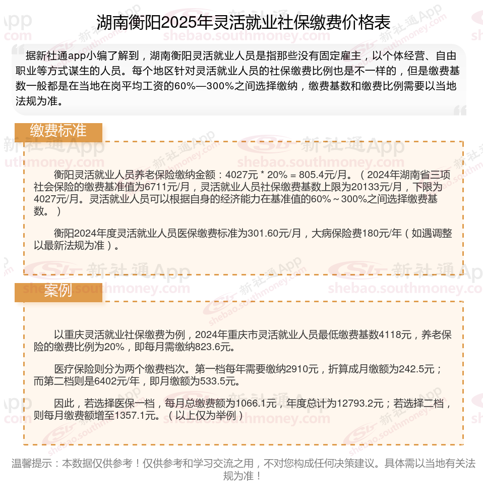
湖南衡阳灵活就业人员社保缴费档次表:一般分为五个档次,具体为上年度在岗职工平均工资的60%、70%、80%、90%和100%。灵活就业人员可以根据自己的意愿选择缴费档次,缴费比例为20%,其中12%进入统筹基金,8%进入个人账户。
二、湖南衡阳灵活就业社保缴费方式
湖南衡阳灵活就业社保的缴费方法主要包括线上和线下两种方式。
线上缴费主要有以下几种方式:
微信缴费:通过微信搜索“社保云缴费”小程序,或依次点击微信→我→服务→城市服务→社保→社保缴费,进行缴费操作。这种方式支持本月缴费及本年度预缴,但不可调整缴费基数。
支付宝缴费:在支付宝中搜索“灵活就业社会保险-天津市”小程序,或依次点击支付宝→市民中心→社保→灵活就业社会保险,进行缴费。这种方式同样支持本月缴费及本年度预缴,但不可调整缴费基数。
线下缴费方式则包括:
灵活就业人员可以就近到社保分中心“税务一厅联办”窗口或所属税务局办税服务厅打印缴费单,再到协议商业银行缴费。
此外,还有一些地方提供了批量扣费、代征银行柜面缴费和网上缴费等选项。批量扣费一般从每月月末预扣下月费用,需要在每月25日前在缴费银行卡或存折中预存足额费用。代征银行柜面缴费则可以前往指定的银行网点柜面进行缴费。网上缴费则可以通过指定的APP或二维码自行申报缴费。
请注意,具体的缴费方式和流程可能因地区和方案的不同而有所差异,建议灵活就业人员根据当地的具体法规进行缴费操作。同时,也要按时足额缴纳基本养老、基本医疗两项社保费,以享受相关的社会保险待遇。
三、湖南衡阳灵活就业社保缴费基数及比例最新消息
1、湖南衡阳社保缴费比例各个地区标准有些细微的差别,并且会不断产生新的变化。
社保缴纳费用是以缴费基数为基数以一定的比例进行缴费,职工社保分为单位缴纳部分和个人缴纳部分,两者缴纳比例不同,但是灵活就业人员参保职工社保没有单位负责,将全部由个人缴费。
提示:灵活就业养老保险的缴费比例一致,都是社保缴费基数的20%。
灵活就业医保的缴费比例就有些差异了,有些地方是6%,有些地方是8%,有些地方是13%。
2、湖南衡阳灵活就业社保参照职工社保的缴费基数进行缴纳。而社保缴费基数由当地上一年度职工的月平均工资确定,一般是以当地社会平均工资的60%-300%为社保缴费基数,基本上分为60%、80%、90%、100%、150%、200%、250%、300%等八个缴费档次。由于各地区经济发展水平不一,职工月平均工资存在差异,所以各地区的社保缴费基数上下限也不同。比如北京2024年的缴费基数上下限为6326元-33891元,浙江2024年的缴费基数上下限为4462元-24060元。
四、湖南衡阳灵活就业社保缴费待遇(灵活就业社保缴费15年能领取多少钱)
湖南衡阳灵活就业交社保15年能领多少钱,需取决于基础养老金和个人账户养老金的多少,每个地区的社保缴纳的标准不同、个人缴纳的费用多少都是没法固定的。灵活就业社保的缴费比例要求会比较高,但是相应的退休待遇和在职人员参保人是一样的,养老金的计算也是相同的,下面以武汉市举例计算灵活就业社保的人员社保退休待遇:
武汉市按最低缴费基数4077元,计发基数为8613元,灵活就业参保人按照最低缴费基数缴纳15年,在60周岁退休可领取的养老金为:
1、基础养老金=(8613+8613×0.47)÷2×15×1%=949.58元;
2、个人账户养老金=4077×8%×12×15÷139=422.36元;
每月总养老金为949.58+422.36=1371.94元
tip:湖南衡阳养老金计算公式:养老金=基础养老金+个人账户养老金:(1)基础养老金=(全省上年度在岗职工月平均工资+本人指数化月平均缴费工资)÷2×缴费年限×1%=全省上年度在岗职工月平均工资(1+本人平均缴费指数)÷2×缴费年限×1%。(2)个人账户养老金=个人账户储存额÷计发月数(50岁为195、55岁为170、60岁为139)。(3)过渡性养老金=当年的养老金计发基数×视同缴费指数×视同缴费年限×过渡系数。
以上就是湖南衡阳灵活就业社保缴费的全部内容,数据及内容供参考!希望对你有帮助,欢迎关注新社通解锁更多社保专业资讯。