今天聊一下灵活就业人员社保缴费问题!
九江灵活就业人员社保缴费最低标准来了!养老金高低由缴费基数确定,提高缴费年限更划算。选择缴费档次时应考虑个人经济状况和养老需求。下面随新社通app小编一起了解九江灵活就业人员社保的详情吧。
据新社通app数据显示,九江企业灵活就业养老保险的缴费基数为:3839元。
缴费比例:在企业参保缴费的情况下,单位缴纳比例为16%,个人缴纳比例为8%。而灵活就业人员参保缴费的比例为个人20%。
另外,需要注意的是,这些缴费标准可能会随着时间和方案的变化而调整。为了获取最新的九江灵活就业养老保险缴费标准信息,建议查阅相关消息或咨询当地社保部门。总的来说,了解并遵守当地的养老保险缴费标准是每个人的责任,也是保证个人权益的重要方案。
(注:本文数据仅供参考,具体以当地缴费标准为准)
灵活就业人员自己交保险一个月多少钱?九江灵活就业人员社保缴纳金额是怎么计算?根据新社通app-社保缴费查询工具提供的最新数据如下:

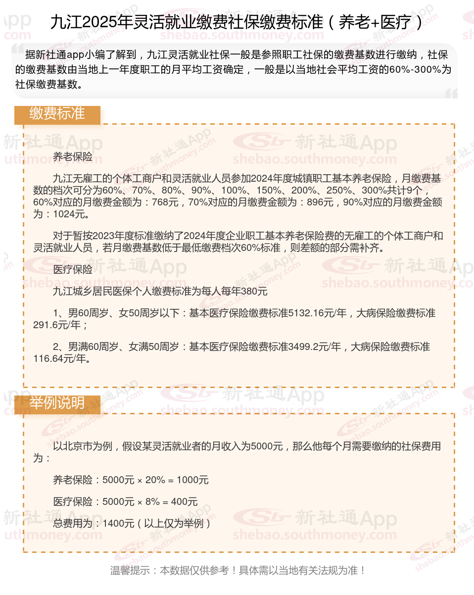
养老保险
九江无雇工的个体工商户和灵活就业人员参加2024年度城镇职工基本养老保险,月缴费基数的档次可分为60%、70%、80%、90%、100%、150%、200%、250%、300%共计9个,60%对应的月缴费金额为:768元,70%对应的月缴费金额为:896元,90%对应的月缴费金额为:1024元。
对于暂按2023年度标准缴纳了2024年度企业职工基本养老保险费的无雇工的个体工商户和灵活就业人员,若月缴费基数低于最低缴费档次60%标准,则差额的部分需补齐。
医疗保险
九江城乡居民医保个人缴费标准为每人每年380元
1、男60周岁、女50周岁以下:基本医疗保险缴费标准5132.16元/年,大病保险缴费标准291.6元/年;
2、男满60周岁、女满50周岁:基本医疗保险缴费标准3499.2元/年,大病保险缴费标准116.64元/年。
若您想了解自己的社保缴费明细,可点击下方查询
新社通社保计算器计算所得,数据仅供参考。
退休金可以继承吗?
退休金是可以继承的,但具体继承方式和法规可能因地区和单位的不同而有所差异。以下是对退休金继承的详细介绍:
法定继承:如果没有遗嘱,则按照法定继承的方式处理。在法定继承中,第一顺序继承人为配偶、子女、父母;第二顺序为兄弟姐妹、祖父母、外祖父母。继承开始后,由第一顺序继承人继承,第二顺序继承人不继承;没有第一顺序继承人继承的,由第二顺序继承人继承。
遗嘱继承:如果退休人员在生前立有有效的遗嘱,其退休金将按照遗嘱的法规进行继承分割。
继承程序:
继承人需要向退休人员所属的社会保险管理机构或单位提出申请,并提交相关证明材料,如死亡证明、继承人的身份证明、亲属关系证明等。
社会保险管理机构或单位会对提交的材料进行审核,审核通过后,会将未领取的退休金发放给继承人。
退休金继承的注意事项
未领取部分的界定:继承人需要确定退休人员去世时未领取的退休金具体数额,可以通过查阅退休人员的社保记录或向相关部门咨询了解。
继承纠纷的解决:在多个继承人之间,可能会因为分配问题产生纠纷。在申请前,继承人之间达成一致看法,必要时可以通过法律途径解决。
法律法规的不统一:不同地区和单位对退休金继承的法规不完全一致,继承人应提前了解相关法规,避免不必要的麻烦。
所以,退休金是可以继承的,但具体继承方式需根据相关法律法规进行。在继承过程中,继承人需要遵循一定的程序,并注意相关事项,以确保继承的顺利进行。
社保交够多少年才有退休金?
法定的企业职工退休年龄是男干部、职工年满60周岁,女干部年满55周岁,女职工年满50周岁。然而,对于从事井下、高温等繁重体力劳动或其他有害身体健康工作的职工,法定退休年龄是男职工年满55周岁,女职工年满45周岁。如果职工因病或非因工致残,完全丧失劳动能力,那么退休年龄为男职工年满50周岁,女职工年满45周岁。请注意,具体的退休年龄可能因方案调整、地区差异等因素而有所不同。因此,在规划退休计划时,建议咨询相关部门或专业人士以获取最准确的信息。
温馨提示:本数据仅供参考!仅供参考和学习交流之用,不对您构成任何决策建议。具体需以当地有关法规为准!