据新社通app数据显示,许昌灵活就业养老保险缴费基数2024-2025年最新标准如下:
2025年许昌城镇职工社会保险缴费基数用人单位及其职工(包括有雇工的个体工商户及其雇工)分别按2024年度全口径省平的60%(3579元/月)和300%(17895元/月)核定缴费基数的下限和上限执行。
个人缴费比例:20%;
(注:本文数据仅供参考,具体以当地缴费标准为准)
许昌灵活就业自己交社保一个月要交多少钱?许昌灵活就业人员社会保险缴费标准,根据新社通app-社保缴费查询工具提供的最新数据如下:

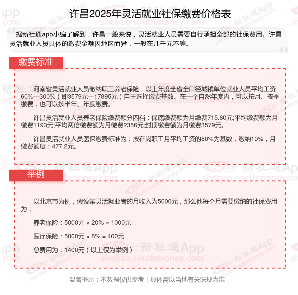
河南省灵活就业人员缴纳职工养老保险,以上年度全省全口径城镇单位就业人员平均工资60%—300%(即3579元—17895元)自主选择缴费基数。在一个自然年度内,可以按月、按季缴费,也可以按半年、年度缴费。
许昌灵活就业人员养老保险缴费额分四档:保底缴费额为月缴费715.80元;平均缴费额为月缴费1193元;平均两倍缴费额为月缴费2386元;封顶缴费额为月缴费3579元。
许昌灵活就业人员医保缴费标准为:按在岗职工月平均工资的80%为基数,缴纳10%,月缴费额度:477.2元。
社保缴费基数是社会平均工资的60%~300%为缴纳基数。
社保缴费基数定义:
社保缴费基数,是指企业或者职工个人用于计算缴纳社会保险费的工资基数。用此基数乘以费率,即是企业或个人应缴纳的社会保险费的金额。
该基数根据职工上一年度1月至12月的所有工资性收入所得的月平均额来确定。
社保缴费基数的确定方法:
职工工资收入高于当地上年度职工平均工资300%的,以当地上年度职工平均工资的300%为缴费基数。
职工工资收入低于当地上一年职工平均工资60%的,以当地上一年职工平均工资的60%为缴费基数。
职工工资在300%~60%之间的,则按实申报。若职工工资收入无法确定,其缴费基数按当地有关部门公布的当地上一年职工平均工资为缴费工资确定。
如何查个人社会保险的缴费记录
线上查询
电子社保卡查询:如果已经领取了电子社保卡,可以通过与电子社保卡绑定的手机APP或微信、支付宝等第三方支付平台进行查询。在电子社保卡APP中,点击“人社办事”“社保”“社保查询”等选项,即可查询个人社保参保证明、缴费记录等;在微信或支付宝中,搜索“电子社保卡”小程序,绑定后也可进行查询。
国社会保险公共服务平台和全国人社服务平台查询:参保人可登录社会保险公共服务平台或全国人社服务平台,注册登录后,点击“社保查询”,选择相应事项即可进行查询。
官网公众号或APP查询:部分地区的人社部门提供了公众号或专门的APP,如“北京人社”微信公众号、“广东人社”APP等。关注当地人社部门的官网公众号或下载其官网APP,注册并登录后,按照页面提示进行操作,可查询社保缴费记录。
社保官网查询:登录当地社保局的网站,进行注册并登录个人社保账号,然后找到“社保查询”“缴费明细查询”等相关选项,根据页面提示填写相关个人信息,即可查询到社保缴纳记录。如深圳市人力资源和社保局官网,在个人服务网页登录后可查询到各项社保的缴费明细。
线下查询
社保经办机构窗口查询:携带本人身份证、社保卡等有效证件,前往当地社保局办公大厅的窗口,向工作人员提出查询社保缴纳记录的需求,工作人员会根据提供的个人信息进行查询,并告知缴费记录情况。
自助查询机查询:在社保中心设置的自助查询机上,使用身份证或社保卡进行登录,按照提示选择“社保查询”等相关选项,进行查询。还可以在自助查询机上选择打印功能,按照页面提示进行操作即可打印社保缴费记录。
电话查询
拨打全国社保服务电话12333,接通后根据语音提示进行操作,或者转接到人工客服,提供个人身份信息后进行查询。
(备注:数据仅供参考,具体以当地有关法规为准)