韶关灵活就业人员社保缴费最低标准是多少?灵活就业人员的社保缴费金额受到多种因素的影响,包括个人收入、缴费基数、缴费比例以及所在地区的具体方案。下面随新社通app小编一起了解详情吧。
2024-2025年韶关灵活就业人员社保缴费标准是多少?社保交完退休能领多少钱?下表是2024-2025年韶关社保费用明细参考,根据新社通app-社保缴费查询工具提供的最新数据如下:

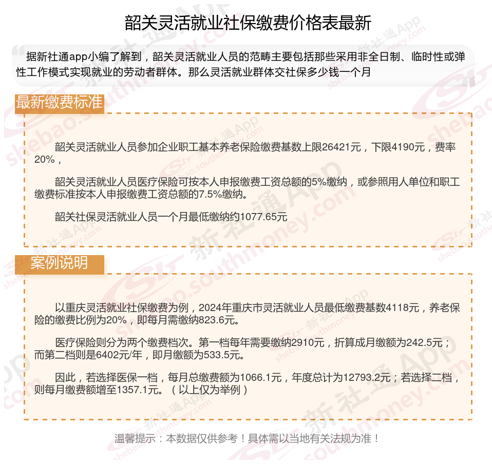
韶关灵活就业人员参加企业职工基本养老保险缴费基数上限26421元,下限4190元,费率20%,
韶关灵活就业人员医疗保险可按本人申报缴费工资总额的5%缴纳,或参照用人单位和职工缴费标准按本人申报缴费工资总额的7.5%缴纳。
韶关社保灵活就业人员一个月最低缴纳约1077.65元
若您想了解自己的社保缴费明细,可点击下方查询
新社通社保计算器计算所得,数据仅供参考。
参加个人养老金有什么好处?
个人养老金作为基本养老保险的补充,为个人提供了额外的养老保险。在基本养老保险的基础上,个人养老金能够通过个人自愿参加、缴费、购买金融产品等方式,积累更多的养老资金。这不仅增加了个人退休后的收入来源,还提高了养老的保险水平,使个人在退休后能够拥有更多的财务自由,追求更高质量的生活。
灵活就业社保:缴费基数为上年全省在岗职工月平均工资的60%-300%,养老保险缴费比例为20%,医疗保险缴费比例为当地上年度城镇在岗职工月平均工资的80%的4.2%或8%。
温馨提示:本数据仅供参考!仅供参考和学习交流之用,不对您构成任何决策建议。具体需以当地有关法规为准!