今天聊一下灵活就业人员社保缴费问题!
灵活就业人员缴纳的社保属于职工社保,包括养老保险和医疗保险这两个险种。灵活就业人员参加职工养老保险,缴费基数为当地上年度社平工资的一定比例,最低为社平工资的60%,最高为300%,可以自主选择。以缴存基数为基础,按照法规要求的缴费比例计算月交金额。养老保险缴费比例一般为20%,因为各地缴费基数不同及缴费比例可能有所差异,所以每个地区灵活就业人员缴纳的养老、医疗保险费用都不一样。
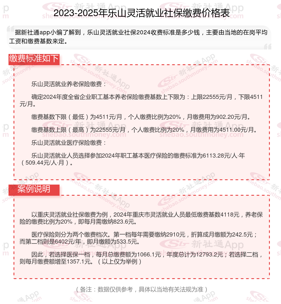
那么,灵活就业社保缴费需要多少钱一个月2025年?灵活就业社保缴费在哪查询缴费记录?根据新社通app-社保缴费查询工具提供的2025社保缴费标准详情数据:

据新社通app数据显示,乐山灵活就业养老保险的缴费基数为:4511元。灵活就业人员参保缴费的比例为个人20%。
另外,需要注意的是,这些缴费标准可能会随着时间和方案的变化而调整。建议查阅相关消息或咨询当地社保部门。
(注:本文数据仅供参考,具体以当地缴费标准为准)
再来看看,想知道自己的社保缴费记录吗?以下方法都可以查询
线下查询
自助查询机查询:在社保中心设置的自助查询机上,使用身份证或社保卡进行登录,按照提示选择“社保查询”等相关选项,进行查询。还可以在自助查询机上选择打印功能,按照页面提示进行操作即可打印社保缴费记录。
社保经办机构窗口查询:携带本人身份证、社保卡等有效证件,前往当地社保局办公大厅的窗口,向工作人员提出查询社保缴纳记录的需求,工作人员会根据提供的个人信息进行查询,并告知缴费记录情况。
电话查询
拨打全国社保服务电话12333,接通后根据语音提示进行操作,或者转接到人工客服,提供个人身份信息后进行查询。
线上查询
官网公众号或APP查询:部分地区的人社部门提供了公众号或专门的APP,如“北京人社”微信公众号、“广东人社”APP等。关注当地人社部门的官网公众号或下载其官网APP,注册并登录后,按照页面提示进行操作,可查询社保缴费记录。
社保官网查询:登录当地社保局的网站,进行注册并登录个人社保账号,然后找到“社保查询”“缴费明细查询”等相关选项,根据页面提示填写相关个人信息,即可查询到社保缴纳记录。如深圳市人力资源和社保局官网,在个人服务网页登录后可查询到各项社保的缴费明细。
电子社保卡查询:如果已经领取了电子社保卡,可以通过与电子社保卡绑定的手机APP或微信、支付宝等第三方支付平台进行查询。在电子社保卡APP中,点击“人社办事”“社保”“社保查询”等选项,即可查询个人社保参保证明、缴费记录等;在微信或支付宝中,搜索“电子社保卡”小程序,绑定后也可进行查询。
国社会保险公共服务平台和全国人社服务平台查询:参保人可登录社会保险公共服务平台或全国人社服务平台,注册登录后,点击“社保查询”,选择相应事项即可进行查询。
交社保的目的主要就是为了公民在年老、疾病、工伤、失业、生育等情况下依法从社会获得物质帮助的权利。社保的作用是:
社保涵盖养老保险、医疗保险、失业保险、工伤保险、生育保险等。
我们缴纳社保,可以让我们有稳定的生活条件,例如出现失业的时候,会给我们提供一定的经济补贴,让我们减少经济烦恼。
其次,大部分地区买车买房和社保挂钩,要求只有缴纳一定期限的社保,才能在当地买车买房;如果你想要在全新的城市生活以及安家,那么购买保险是非常重要的。
当然社保带给我们的好处远不止这些,具体的作用大家可以在当地部门进行了解哦。
温馨提示:本数据仅供参考!仅供参考和学习交流之用,不对您构成任何决策建议。具体需以当地有关法规为准!