五险一金是指用人单位给予劳动者的几种保险待遇的合称,包括基本养老保险、基本医疗保险、失业保险、工伤保险、生育保险及住房公积金。
那么,2025年自己社保缴费标准是多少钱一个月?根据新社通app-社保缴费查询工具提供的2025社保缴费标准详情数据:

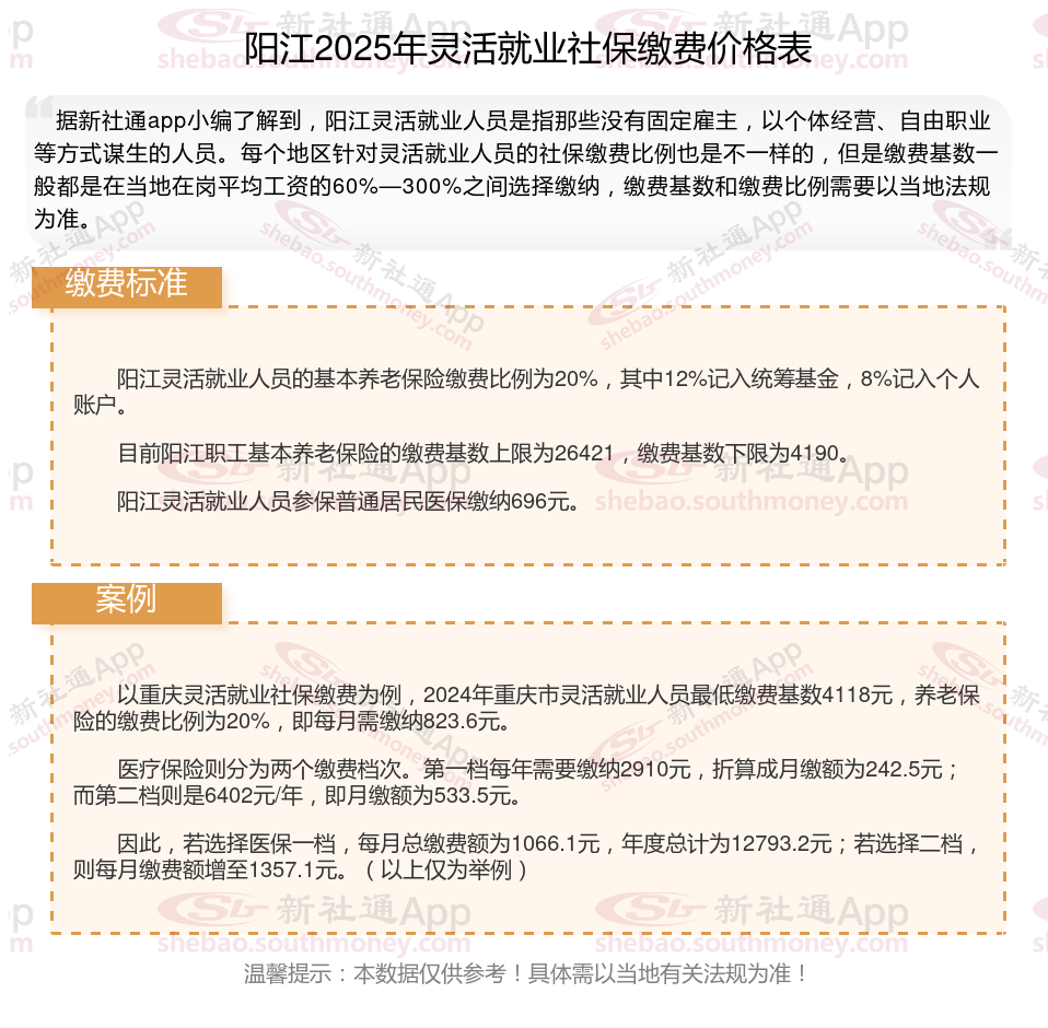
据新社通app数据显示,2024-2025年阳江灵活就业人员养老保险的缴费标准:
养老保险缴费基数的下限为4190元;养老保险缴费比例为20%。
(注:本文数据仅供参考,具体以当地缴费标准为准)
社保断缴有影响吗?
养老保险:社保一旦断缴会影响个体申报享用养老保险待遇,若养老保险没有达到缴费年限,那么退休后将无法领养老金。现行对于养老金的领取是必须达到两个条件,一是必须达到法宝的退休年龄,二是累计缴费满15年,假如断交之后,没有续交,缴费时间不足15年,那么退休之后,将无法领取养老金。
医疗保险:断交期间,参保人员无法享受医疗保险待遇。若断交超过三个月,则医疗保险的连续缴费年限会清0,但累计缴费年限不会受影响。续缴后,医保待遇和缴费年限会恢复计算。
生育保险:生育保险想要享受待遇必须连续缴纳一年以上,而且在享受待遇时候夜不能断,假如断了,需要再缴纳一年以上才可享受生育保险带来的待遇。
失业险:影响较小。如果你在失业以后不是自己本人意愿造成失业的,且有一定的求职要求,并进行了失业登记,只要连续缴纳保险达到一年就可以享受失业保险了。
工伤保险:单位需依法为职工缴纳工伤保险,职工发生工伤后,可享受工伤保险待遇。如单位在员工在职期间未按要求缴纳造成欠缴断缴的,职工发生工伤后,由单位全额承担工伤待遇,社保部门不予理赔补助。职工从单位离职后,单位为其做人员停保,工伤保险暂停缴费,重新就业后新单位正常为其参保,发生工伤后仍可享受工伤保险待遇,不受影响。
会影响买房买车和入户:在一些城市,如北京、上海、广州等,购房、买车摇号、子女上学等待遇需要外来居民的社保连续缴纳一定时间的记录,其中有的待遇在计算社保连续缴纳时间时,补缴的月份是算作连续的,所以如果中途出现断缴,可以找代理公司补缴来实现社保的连续缴纳。
社保灵活就业不想交了 能退钱吗
灵活就业社保退费的基本情况
灵活就业人员缴纳社保时,费用全部由个人承担,通常按照缴费基数的20%缴纳,其中只有8%进入个人账户,这部分费用在退保时是可以退还的。而另外的12%则划入统筹账户,这部分费用是无法退还的。因此,灵活就业人员如果选择退保,将会损失12%的社保费用。
灵活就业社保退费的条件
灵活就业人员社保缴费可以退,但需要满足一定条件。一般来说,只有在参保人员死亡、出国定居或者缴费不满15年等特定情况下,才能申请退还个人账户部分的费用。此外,如果是参保人自己全额承担社保费用的,那么只能退还个人账户部分的三分之一,其余三分之二是属于单位缴费部分,无法退还。
灵活就业社保退费的流程
具体的退费流程可能因地区而异,但通常包括以下步骤:首先,参保人员需要提供相关证明材料,如出国定居证明、户口核销证明等;其次,需要向最后参保单位劳资负责处提交退保申请;然后,单位劳资负责人会持相关证明材料到社保大厅办理退保手续;最后,参保人员可以到单位领取返还的社保费用。
需要注意的是,社保退保是一项严肃的事情,应该谨慎考虑。在退保前,建议咨询专业律师或社保机构工作人员,以确保自己的权益得到保护。
(备注:数据仅供参考,具体以当地有关法规为准)