今天聊一下灵活就业人员社保缴费问题!
灵活就业养老:缴费基数以本省全口径城镇单位就业人员平均工资为参考,灵活就业人员可以在 60% - 300% 之间选择适当的缴费基数。缴费比例一般为缴费基数的20%,其中12%进入统筹账户,8%进入个人养老账户。
那么,社保个人缴费需要多少钱一个月呢?灵活就业社保缴费哪个档次最划算?根据新社通app-社保缴费查询工具提供的2025社保缴费标准详情数据:

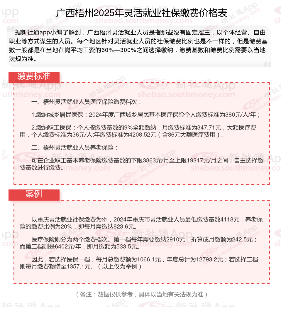
据新社通app数据显示,2024-2025年广西梧州灵活就业人员养老保险的缴费标准是根据缴费基数来确定的:
个人养老保险缴费比例为20%,缴费基数的下限为4053.6元。
(注:本文数据仅供参考,具体以当地缴费标准为准)
灵活就业社保缴费哪个档次最划算?
没有特别情况,比如个人资金特别充裕,一般都是选择60%档次最划算。原因在于:
1、60%档次,每个月缴费最低,个人缴费压力相对较小,比如缴费基数4000.一个也养老交800元,医保交360元,一个月1160元
2、应付缴费基数上涨相对更从容,比如今年最低缴费基数4000.明年就是4250.后年可能就是4600.对应的月交金额就是800、850、920元,每年缴费金额都在逐年增高,缴费压力越来越大。
3、退休前身故或退休不久身故,可以减少损失。养老保险灵活就业人员缴费比例20%,8%进个人账户,12%进统筹账户,个人账户身故可以退,进了统筹账户的钱不退,比如个人选择4000档次,每个月交800元,其中320元进个人账户,480进统筹账户,个人交15年,进个人账户至少57600元身故可退余额,进统筹账户至少86400元身故不退。
4、个人缴费基数上涨与退休工资上涨比例不是一比一,比如个人交120%档次,退休金并不是比60%档次高两倍。
5、根据个人需求,60%档次对普通居民能够解决基本生活。对于内地最低缴费基数三四千的人而言,退休金都是1100-1300左右。比如缴费基数4250元,在岗平均工资7084元,那么交15年,60岁退休金大概是:
基础养老金=(7084+7084×0.6)÷2×15×1%=850元
个人账户养老金:4250×8%×12月×15年÷计发月数139=440元,总共退休金1290元/月,没有考虑养老金上涨和个人账户利息,实际退休金更高一点。
养老保险:为养老提供保险,确保劳动者在退休后能获得基本生活保证。
工伤保险:职工因工作原因受到伤害或者患职业病,且经工伤认定的,享受工伤保险待遇;其中,经劳动能力鉴定丧失劳动能力的,享受伤残待遇。工伤职工符合领取基本养老金条件的,停发伤残津贴,享受基本养老保险待遇。基本养老保险待遇低于伤残津贴的,从工伤保险基金中补足差额。
失业保险:在失业期间,参保人员可以领取失业保险金,以应对失业期间的经济压力。
生育保险:生育保险主要针对女性参保人员,在生育期间提供一定的经济补偿和医疗报销服务。这有助于减轻女性在生育过程中的经济压力,保护的生育权益。
医疗保险:减轻医疗费用负担,在生病或受伤时,可以报销部分医疗费用,降低个人的经济压力。
(备注:数据仅供参考,具体以当地有关法规为准)