灵活就业者每个月需要缴纳的社保费用主要取决于当地的月平均工资以及所选择的社保项目。一般来说,灵活就业者可以选择参加养老保险和医疗保险。灵活就业者在参加养老保险时,需要按照在岗职工月平均工资的20%缴纳基本养老保险费。例如,如果当地的月平均工资为5000元,那么灵活就业者每个月需要缴纳1000元(5000元*20%)作为养老保险费用。医保一般是按当地上年度月平均工资的4.2%缴纳基本医疗保险费。以月平均工资5000元为例,灵活就业者每个月需要缴纳210元(5000元*4.2%)作为医疗保险费用。
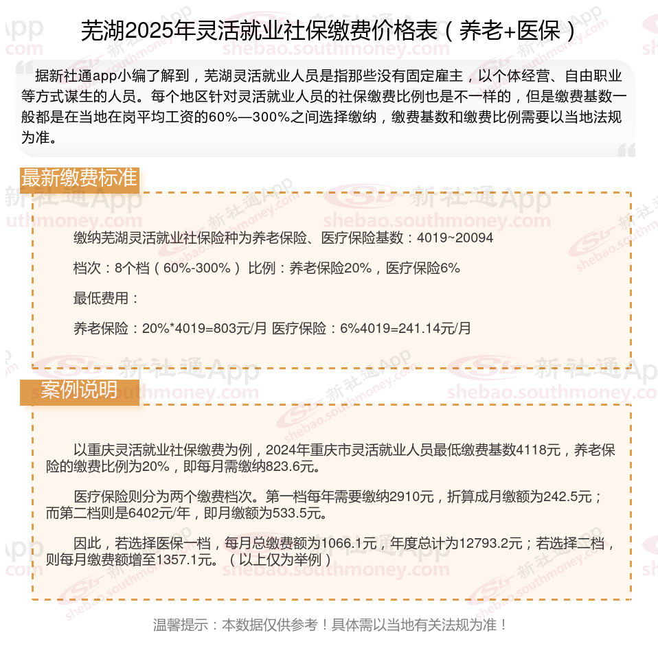
2025年灵活就业社保最低要交多少钱?灵活就业人员社保缴费最新明细来了~根据新社通app-社保缴费查询工具提供的2025社保缴费标准详情数据:

累计缴满15年即可,不过要等到退休后才能领取。而且社保是多缴多得的,缴的越多、越久,退休后能领的养老金就越多。实际上目前的养老保险最低累计缴费年限是达到,15周年,无论是职工养老保险也好还是城乡居民养老保险也好它的最低缴费年限,都是15周年。
养老保险待遇支出包括按支付给参保城乡居民的基础养老金和个人账户养老金,以及丧葬补助金。基础养老金指按计发标准,由各级为符合待遇领取条件的参保城乡居民全额予以补助的养老金待遇。
了解您的社保缴纳明细——新社通app计算器!点击下方使用!
新社通社保计算器计算所得,数据仅供参考。
退休后退休金和养老金一样吗?
概念不同:
养老金,通常也被视作退休金,是为了确保劳动者在退休后维持基本生活而设置的。它是基于劳动者的长期工作和缴纳社会保险费用,在退休后按照要求条件获得的定期养老金支付。领取养老金需要满足两个基本条件,一是达到法定退休年龄,二是参加了社会保险并缴纳了一定的社会保险费,通常是至少15年。
退休金(Pension Plan),是企业或事业单位职工或工作人员退休后一次或分次支付给职工的服务酬劳的一部分。企业制订的退休方法,应有利于提高职工的劳动积极性,使其老有所依,对社会的安定和提高企业效益均有益处。退休金算法具体情况可直接咨询当地养老保险经办机构。
资金渠道不同:
养老金是由社会保险资金列支的,参加养老保险社会统筹的退休人员的退休待遇统称为养老金;
退休金的资金来源主要针对未参加养老保险的退休人员。这些人员在退休之前不需要缴纳任何费用。
缴费方式不同:
社会养老保险费用一般由参保人员的单位代扣代缴,部分存入个人账户。社会养老保险的缴费标准往往遵循统一的缴费准则;
退休金是不用缴纳任何费用的。
领取方式不同:
养老金则是按月领取。领取养老金的主体主要是企事业单位的退休人员。
退休金可以按月领取,也可以按年领取,甚至一次性支付。领取退休金的主体通常是事业单位的退休人员。
怎么样提高养老待遇?
提高养老金以下几种方法了解一下:
选择在经济发达的地区办理退休:
社会平均工资越高的地区,养老金待遇也会相应更高。因此,如果条件允许,在经济发达的城市办理退休,可以享受到更好的养老金待遇。
对于有多地参保经历的人,如果想要在经济发达的城市享受养老金待遇,需要确保在该城市累计缴费满10年以上。
增加缴费年限
避免断缴:确保在职业生涯中持续缴纳养老保险,避免中断。
推迟退休:如果条件允许,可以考虑推迟退休,从而增加缴费年限。
影响:缴费年限越长,最终领取的养老金就越多。
提高缴费基数:在经济条件允许的情况下,提高个人缴费基数,以增加个人账户的积累。
养老金计算方法,退休金由两部分组成:包括基础养老金和个人账户养老金。
基础养老金计算公式为:(全省上年度在岗职工月平均工资+本人指数化月平均缴费工资)÷2×缴费期限×1%。
其中,本人指数化月平均缴费工资是退休时上年度全市城镇单位就业人员月平均工资与本人月平均缴费工资指数的乘积,而本人月平均缴费工资指数则是所有缴费月份的缴费指数之和除以累计缴费年限的月数12。
个人账户养老金部分,等于养老保险个人账户的余额÷退休年龄确定的计发月数。
退休时当地上一年度在岗职工月平均工资:指退休当年所在城市或地区上一年度所有在岗职工的月平均工资。
本人平均工资指数:是指个人历年缴费基数与当地社会平均工资的比值的平均数。
缴费年限:指个人实际缴纳养老保险费的年数。
过渡性养老金部分,其计算公式为过渡性养老金=退休时上年度全省在岗职工月平均工资×本人平均缴费工资指数×1997年12月31日前的缴费期限(包括视同缴费年限在内)×1.4%。
增发养老金=上一年芜湖在岗职工月平均工资×个人平均缴费工资指数×累计缴费年限(含视为缴费年限)×增发比例。
退休后2025退休金计算方法:
基础养老金计算公式为:(全省上年度在岗职工月平均工资+本人指数化月平均缴费工资)÷2×缴费期限×1%。
其中,本人指数化月平均缴费工资是退休时上年度全市城镇单位就业人员月平均工资与本人月平均缴费工资指数的乘积,而本人月平均缴费工资指数则是所有缴费月份的缴费指数之和除以累计缴费年限的月数12。
个人账户养老金部分,等于养老保险个人账户的余额÷退休年龄确定的计发月数。
退休时当地上一年度在岗职工月平均工资:指退休当年所在城市或地区上一年度所有在岗职工的月平均工资。
本人平均工资指数:是指个人历年缴费基数与当地社会平均工资的比值的平均数。
缴费年限:指个人实际缴纳养老保险费的年数。
温馨提示:本数据仅供参考!具体需以当地有关法规为准!