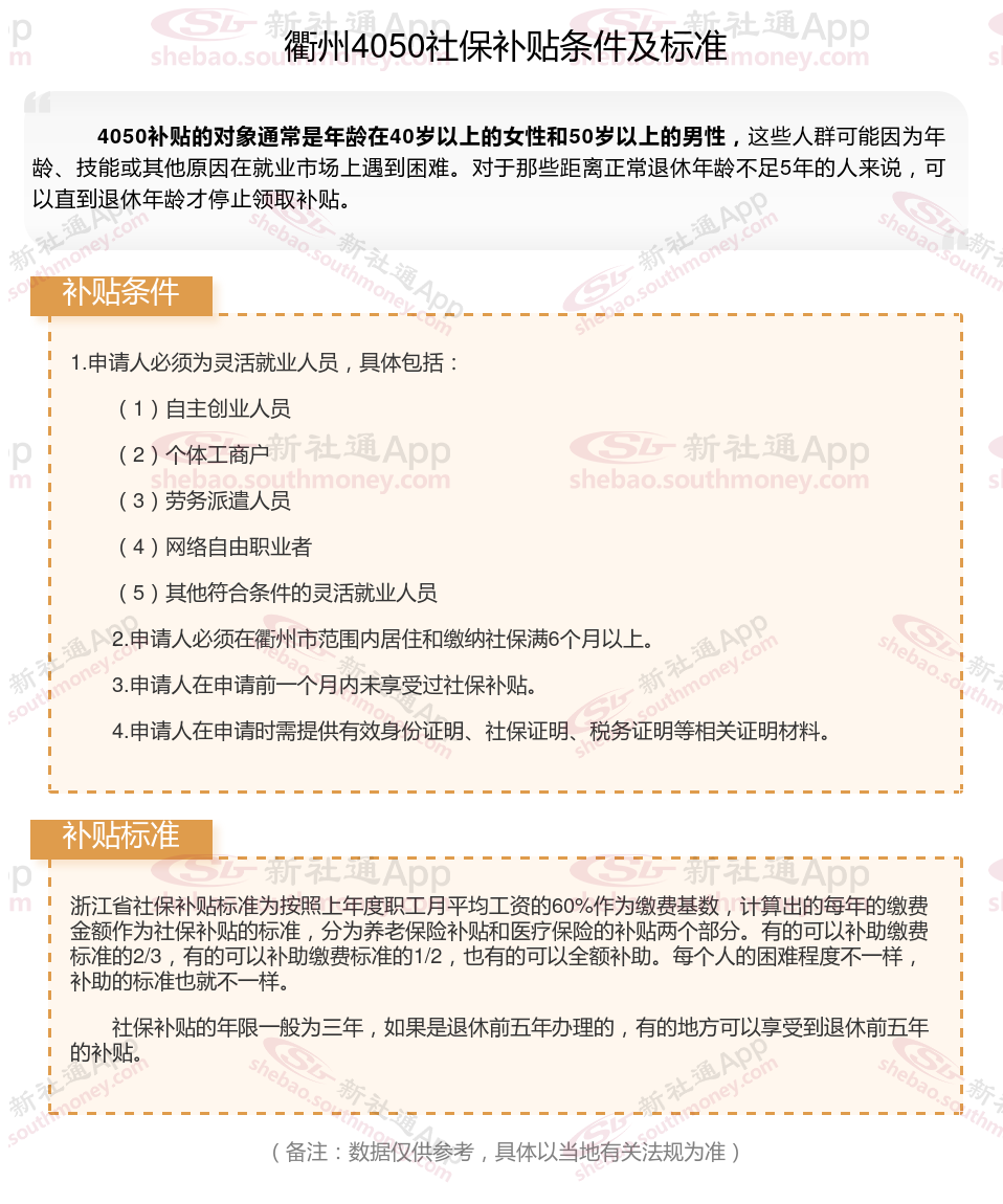
衢州4050社保补贴多少钱一个月?衢州4050社保补贴2025年最新标准是多少?2025衢州4050补贴主要针对的是年龄在40岁以上的女性和50岁以上的男性,这些人群通常因为年龄较大而面临就业困难。
4050补贴主要是针对大龄就业困难人群的社保补贴,申请条件包括年龄、就业困难、灵活就业并自费缴纳社保,需要持有失业登记证,不同地区可能有细微差别,比如农村户口的限制。那么衢州4050灵活就业社保补贴标准是多少钱?衢州4050社保补贴条件是什么?接下来随新社通APP小编了解一下最新资讯。
一、2025年衢州灵活就业4050社保补贴在哪办理?
衢州灵活就业4050社保申请可以在户口所在地乡镇、街道(开发委)所属社区(村)办理。
1.申请时间:2-4月。
2.申请地点:到户口所在地乡镇、街道(开发委)所属社区(村)办理申报登记手续。
3.申请资料:《再就业优惠证》或《就业失业登记证》原件及复印件、身份证复印件、灵活就业证明1份、《审核认定表》一式两份、银行出具的加盖公章的缴纳社会保险费单据。
二、衢州4050社保补贴多少钱一个月?衢州4050社保补贴2025年最新标准是多少?

三、??4050补贴可以通过什么方式查询?
社保局查询?:可以携带身份证到参保所在地的社保局,找工作人员进行查询。需要提供相关证件以便核实身份。?
?网络查询?:登录参保所在地的社保局官网,查看补贴单并注册账号进行查询。通常需要输入个人信息以获取补贴的发放情况。
?电话查询?:拨打劳动综合服务电话“12333”,根据语音提示进行查询。这是一种便捷的方式,适合不想亲自前往社保局的用户。?
?支付宝查询?:打开支付宝,点击“城市服务”,选择“社保”,进入页面后点击“4050社保补贴查询”,登录账号即可查看补贴的发放情况。?
?银行查询?:如果补贴是通过银行发放,可以到银行柜台或ATM机上进行查询。需要提供银行卡账号,如果补贴已经到账,会有提示音提醒。?
这些方法可以帮助你方便地查询4050补贴的发放情况,选择适合自己的方式进行查询即可。
四、2025年衢州灵活就业4050社保补贴申请流程:
衢州4050社保补贴如何办理?
1.女满40周岁以上,男满50周岁以上,具有衢州户口,持有再就业优惠证,可到辖区社区居委会办理灵活就业人员认定。需提供:单位或户主雇佣证明、户口簿、再就业优惠证、代扣银行账号、交纳社保费的单据。(具体手续向社区居委会咨询)。
2.凭认定完的《衢州市灵活就业人员认定申请表》原件、复印件,个人身份证或户口簿原件到地税局办税服务中心办理“4050”补贴对象参保手续,养老保险、失业保险两个险都必须参保。
3.每个月都必须到银行打印当月交纳的社保费单据。
4.于每季度的第一个月的前七个工作日到街道劳动事务所申请补贴,凭缴费单据、灵活就业认定证明、再就业优惠证、银行账户,由街道汇总后,将社保补贴直接划拨到个人银行账户。
衢州4050社保补贴办理所需材料:
1、《灵活就业人员社保补贴申请表》原件;
2、《灵活就业证明》(一张原件,一张复印件);
3、申办人第二代身份证和户口本复印件;
4、《档案托管合同书》复印件;
5、从其他公共托管机构转移到市档案托管中心的申请人需提供往年度社保补贴享受情况证明。
五、?2025年想领4050补贴就不能领失业金了吗
4050补贴和失业金在某些情况下可以同时领取,但具体情况因地区而异。?在领取失业保险金期间,如果符合4050社保补贴的条件,是可以申请4050社保补贴的。然而,有些地区可能有特殊法规,在领取失业保险金期间不能领取4050社保补贴。?
4050社保补贴方案主要是针对女性满40岁、男性满50岁的就业困难人员,以灵活就业形式参加社会保险的人员提供的补贴。通常补贴申领年限为三年,如果女性满45周岁,男性55周岁再申请,补贴申领可以至退休(最长年限五年)。
以上就是衢州4050灵活就业社保补贴的相关内容,欢迎关注新社通/下载新社通APP了解更多五险一金专业资讯。