灵活就业人员只能交城镇职工养老保险、城镇职工医疗保险,不能交生育保险、工伤保险,极少数省市可以交失业保险。
据新社通app数据显示,晋中灵活就业养老保险缴费基数2024-2025年最新标准如下:
2025年晋中城镇职工社会保险缴费基数用人单位及其职工(包括有雇工的个体工商户及其雇工)分别按2024年度全口径省平的60%(4113元/月)和300%(20564元/月)核定缴费基数的下限和上限执行。
个人缴费比例:20%;
(注:本文数据仅供参考,具体以当地缴费标准为准)
晋中社保缴费多少钱?下表是2024-2025年晋中社保费用明细参考,根据新社通app-社保缴费查询工具提供的最新数据如下:

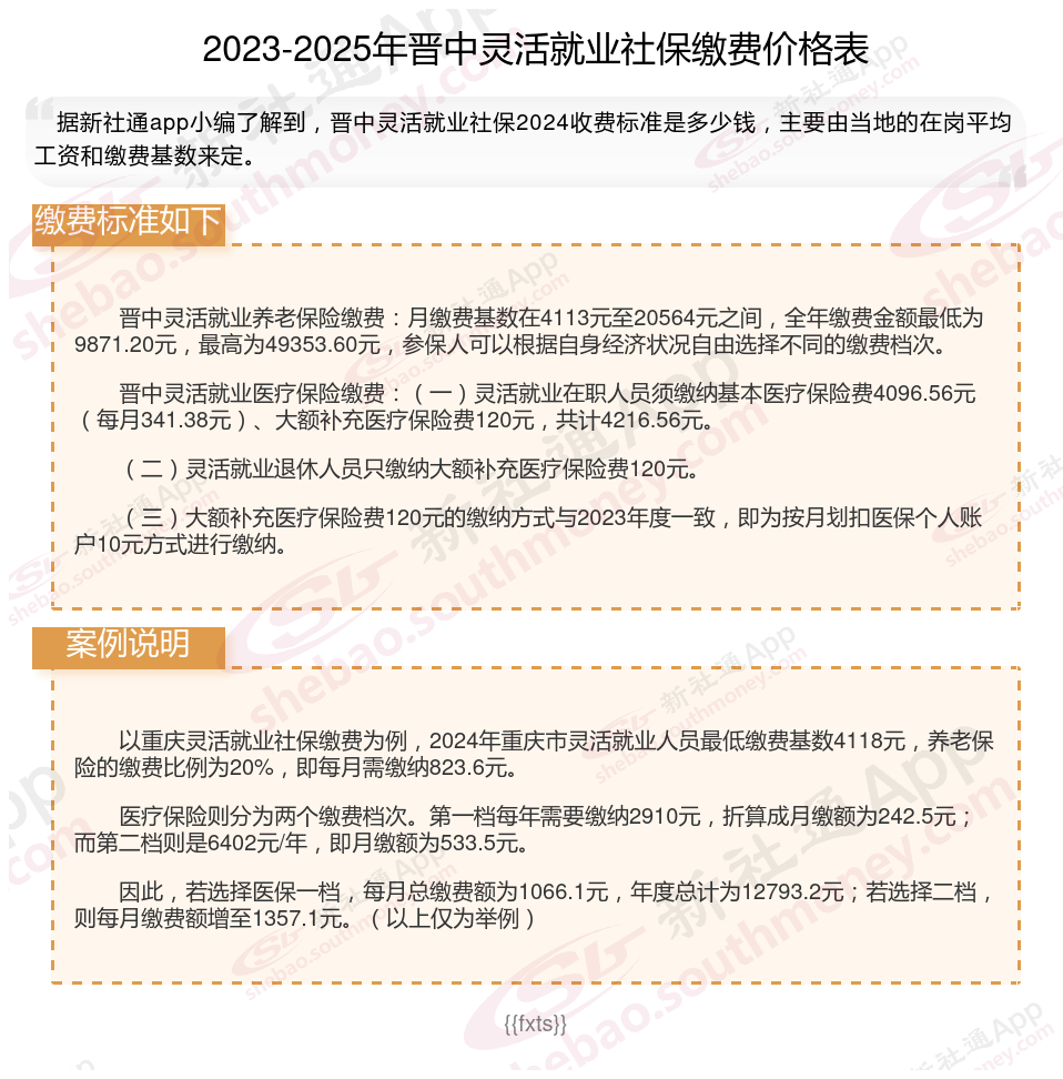
晋中灵活就业养老保险缴费:月缴费基数在4113元至20564元之间,全年缴费金额最低为9871.20元,最高为49353.60元,参保人可以根据自身经济状况自由选择不同的缴费档次。
晋中灵活就业医疗保险缴费:(一)灵活就业在职人员须缴纳基本医疗保险费4096.56元(每月341.38元)、大额补充医疗保险费120元,共计4216.56元。
(二)灵活就业退休人员只缴纳大额补充医疗保险费120元。
(三)大额补充医疗保险费120元的缴纳方式与2023年度一致,即为按月划扣医保个人账户10元方式进行缴纳。
灵活就业人员的社保缴费基数通常是根据当地职工平均工资的一定比例来计算的,一般会在40%至100%之间,具体比例可能因地区而异。例如,有些地方可能会要求以当地上年度在岗职工月平均工资为缴费基数。确定缴费基数之后,灵活就业人员需要按照一定的缴费比例来缴纳社保费用。养老保险缴费比例通常为20%,其中8%的部分会进入个人账户,而剩下的12%则会进入社会统筹基金。如果灵活就业人员的上年度月平均工资低于统筹地区上年度全口径城镇单位就业人员平均工资的60%,那么他们的缴费基数将按照60%来计算。相反,如果月平均工资超过统筹地区上年度全口径城镇单位就业人员平均工资的300%,那么缴费基数将按照300%来计算。
》点击新社通app社保计算器,了解你的社保缴费明细!
新社通app数据所得,数据仅供参考。
断交灵活就业养老保险,后果你知道吗?
灵活就业养老保险可以断交。灵活就业人员为自愿参保,未就业期间的养老保险也是自愿缴纳,因此可以中断。但需要注意的是,个人享受基本养老金与个人缴费年限直接相关,缴费年限越长,缴费基数越大,退休后领取的养老金就越多。断交灵活就业养老保险可能会带来以下影响:
丧失医疗报销资格:
停缴社保不仅意味着养老金账户“停滞”,还会丧失医疗报销资格。在生病住院时,如果中断缴纳医疗保险,将需要自行承担全部医疗费用。
影响养老金待遇:
累计缴费年限不足,可能影响退休待遇。法规,领取养老金的前提是累计缴满15年的社保。如果在法定退休年龄时没缴够15年,可能需要晚退休,甚至补缴一大笔钱。
失去社保补贴机会:
有些地区对灵活就业者提供社保补贴,但享受补贴的前提是必须处于正常参保状态。一旦中断缴费,这些补贴机会可能会溜走。
总的来说,虽然灵活就业养老保险可以断交,但考虑到养老金的待遇与缴费年限和缴费基数直接相关,灵活就业人员尽可能保持连续缴纳,以确保退休后能够享受到更高的养老金待遇和更好的医疗保险。同时,在做出停缴或补缴确定时,应充分了解相关方案法规和可能产生的影响,并咨询当地社保部门或专业机构以获取更详细的信息和。
个人自行缴纳社保和单位交的有什么不一样?
职工社保和灵活就业社保有什么区别?
险种不一样:
什么是灵活就业社保?简单讲灵活就业人员购买的社保就叫灵活就业社保。灵活就业人员是指以非全日制、临时性和弹性工作等灵活形式就业的人员。
职工社保包括: 1、基本养老保险; 2、基本医疗保险; 3、工伤保险; 4、失业保险; 5、生育保险等。
缴费基数和比例:
灵活就业社保:缴费基数为上年全省在岗职工月平均工资的60%-300%,养老保险缴费比例为20%,医疗保险缴费比例为当地上年度城镇在岗职工月平均工资的80%的4.2%或8%。
城镇职工养老保险,在职职工缴费比例8%。
生育待遇不同:
灵活就业人员的生育待遇包括生育医疗费用和生育津贴。
生育医疗费用:灵活就业人员的生育医疗费用包括产前检查费、生育的医疗费、计划生育的医疗费用以及法规要求的其他项目医疗费用。这些费用的支付条件与各地区职工基本医保保持一致。
生育津贴:灵活就业人员的生育津贴支付条件是分娩或终止妊娠当月省内生育保险需连续参保12个月及以上。生育津贴的计发基数为其上年度月平均缴费基数,计发天数与各地区参保职工保持一致。生育津贴由医保经办机构按要求支付给个人,享受生育津贴期间必须处于生育保险参保有效状态,原则上在分娩或终止妊娠后12个月内申领。生育津贴的计发标准按照分娩或终止妊娠时的参保身份确定,与产假期间的工资不重复享受
女职工生育享有生育津贴,以职工产假或者计划生育休假天数计发,计发基数为职工所在用人单位前12个月生育保险月人均缴费基数除以30计算。计发天数为:顺产的,158天;难产、剖宫产的,增加15天;生育多胞胎的,每多生育1个婴儿,增加15天。
温馨提示:本数据仅供参考!具体需以当地有关法规为准!