四川成都灵活就业社保缴费价格表 2024-2025年四川成都灵活就业养老、医保缴费标准一览表,下表是2024-2025年四川成都社保费用明细参考,根据新社通app-社保缴费查询工具提供的最新数据如下:

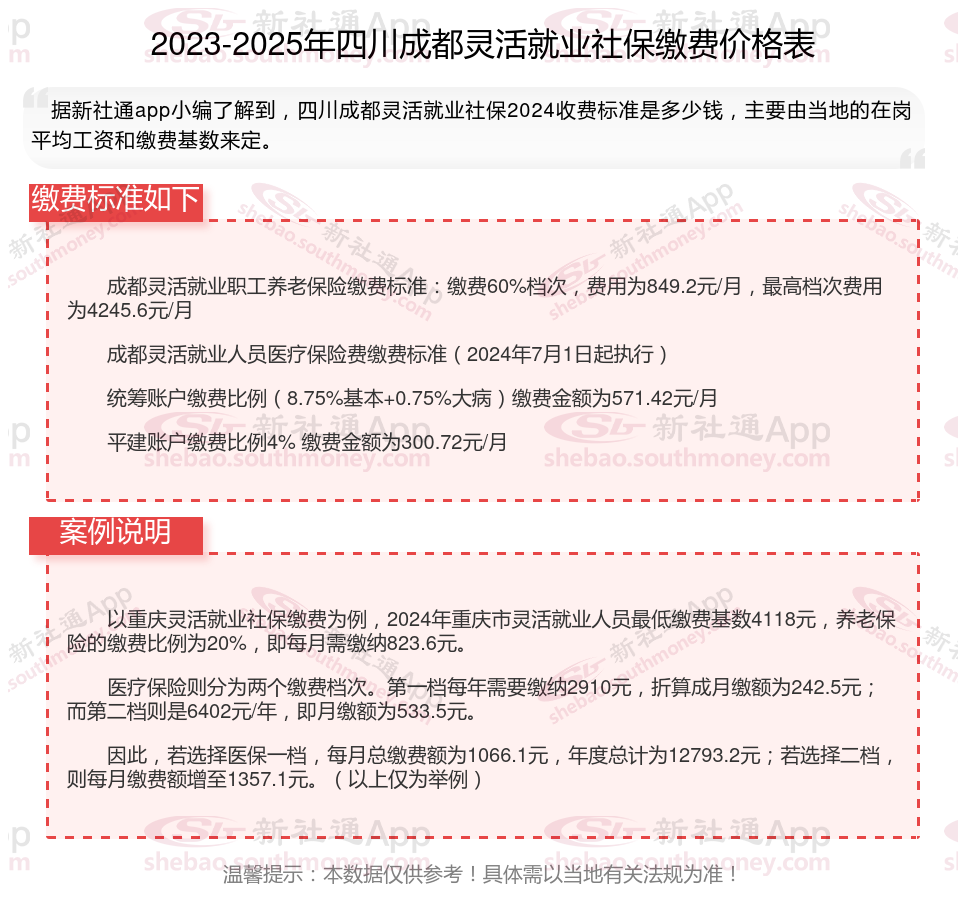
成都灵活就业职工养老保险缴费标准:缴费60%档次,费用为849.2元/月,最高档次费用为4245.6元/月
成都灵活就业人员医疗保险费缴费标准(2024年7月1日起执行)
统筹账户缴费比例(8.75%基本+0.75%大病)缴费金额为571.42元/月
平建账户缴费比例4% 缴费金额为300.72元/月
据新社通app数据显示,四川成都灵活就业人员养老保险缴费基数2024-2025年最新标准如下:
缴费基数下限暂按不低于4511元/月执行。按照个人20%的缴费费率,个人养老保险缴费金额低于902.2元/月。
(注:本文数据仅供参考,具体以当地缴费标准为准)
灵活就业社保缴费比例主要包括养老保险和医疗保险两部分。
养老保险缴费比例
灵活就业人员的养老保险缴费比例为20%,而企业职工的基本养老保险缴费比例为24%(其中单位承担16%,个人承担8%)。这意味着灵活就业人员需要自己承担全部的20%养老保险费用。
医疗保险缴费比例
灵活就业人员的医疗保险缴费比例为10%,而企业职工的基本医疗保险缴费比例为11%(其中单位承担8%,个人承担3%)。自2024年3月1日起,上海灵活就业人员的医疗保险缴费比例调整为10%。
养老保险应该如何交纳才划算?
要使养老金缴纳最划算,需要综合考虑个人的经济状况、年龄、健康状况、未来养老需求以及当地社保方案等因素。以下是一些具体的看法:
选择计发基数高、有特殊照顾的地区:
不同地区养老金方案有所差异,部分地区的计发基数比较高,退休后能领取的养老金也越高。另外部分地区养老金方案会有优势,每年能够增加的基础养老金会更高一些。
选择合适的缴费档次:
一般来说,缴费档次越高,未来领取的养老金也越多。在经济条件允许的情况下,选择较高的缴费档次可以最大化未来的养老金收益。同时,有关部门通常会对选择较高档次缴费的参保人员给予额外的有关部门补贴。
延长缴费年限:
基本养老保险的缴费期限越长,退休后领取的养老金就越高。因此,在经济条件允许的情况下,应尽可能延长缴费年限。
关注方案动态:
各地有关部门可能会根据当地经济发展情况调整养老金方案,包括缴费档次、补贴方案等。因此,定期关注方案变化,以便及时调整缴费计划。
综上所述,要使养老金缴纳最划算,需要综合考虑多个因素并做出合理的决策。您在做出决策前咨询当地的社保机构或专业的财务顾问以获取更具体、更个性化的。
》点击新社通app社保计算器,了解你的社保缴费明细!
新社通app数据所得,数据仅供参考。
温馨提示:本数据源于网络,仅供参考!具体需以当地具体法规为准!