据新社通app数据显示,广州灵活就业养老保险缴费基数2024-2025年最新标准如下:
2025年度,全省职工基本养老保险缴费基数上限为全口径工资的300%,即26421元/月;下限为全口径工资的60%,即5284元/月。
个人缴费比例:20%;
(注:本文数据仅供参考,具体以当地缴费标准为准)
灵活就业社保缴费价格表来了!2024-2025年广州灵活就业人员社保需要缴费多少钱一个月?根据新社通app-社保缴费查询工具提供的最新数据如下:

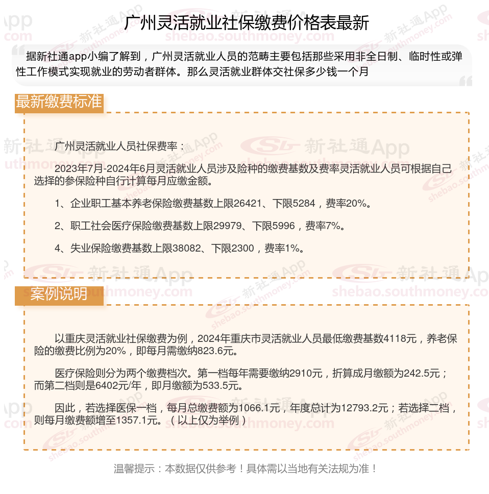
广州灵活就业人员社保费率:
2023年7月-2024年6月灵活就业人员涉及险种的缴费基数及费率灵活就业人员可根据自己选择的参保险种自行计算每月应缴金额。
1、企业职工基本养老保险缴费基数上限26421、下限5284,费率20%。
2、职工社会医疗保险缴费基数上限29979、下限5996,费率7%。
4、失业保险缴费基数上限38082、下限2300,费率1%。
若您想了解自己的社保缴费明细,可点击下方查询
新社通社保计算器计算所得,数据仅供参考。
社保续交需要哪些手续?
续交社保的流程相对简单,主要需要准备以下材料:
一、个人身份证明
需要提供有效的身份证原件及复印件。这是确认身份和办理续交手续的基本材料。
二、社保关系转出申报单或基金转移清单
如果之前有社保关系转出或基金转移的情况,需要提供相应的申报单或转移清单。这些可以证明你之前的社保缴纳情况和转出转入记录。
三、其他可能需要的材料
根据具体情况,可能还需要提供其他相关材料,如解除劳动关系的证明材料、个人账户档案材料等。
社保缴纳基数是社会保险缴纳的缴费标准,根据基数与系数核定缴纳金额。社保缴费基数是社会平均工资的60%—300%为缴纳基数,比如社会平均工资是1000元,缴纳的基数可以是600元—3000元。
温馨提示:本数据仅供参考!具体需以当地有关法规为准!