拉萨灵活就业人员社保缴费最低标准是多少?灵活就业人员的社保缴费金额受到多种因素的影响,包括个人收入、缴费基数、缴费比例以及所在地区的具体方案。下面随新社通app小编一起了解详情吧。
2024-2025年拉萨灵活就业人员社保缴费标准是多少?社保交完退休能领多少钱?下表是2024-2025年拉萨社保费用明细参考,根据新社通app-社保缴费查询工具提供的最新数据如下:

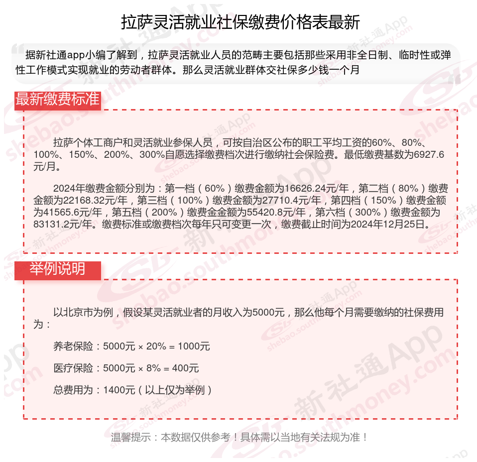
拉萨个体工商户和灵活就业参保人员,可按自治区公布的职工平均工资的60%、80%、100%、150%、200%、300%自愿选择缴费档次进行缴纳社会保险费。最低缴费基数为6927.6元/月。
2024年缴费金额分别为:第一档(60%)缴费金额为16626.24元/年,第二档(80%)缴费金额为22168.32元/年,第三档(100%)缴费金额为27710.4元/年,第四档(150%)缴费金额为41565.6元/年,第五档(200%)缴费金金额为55420.8元/年,第六档(300%)缴费金额为83131.2元/年。缴费标准或缴费档次每年只可变更一次,缴费截止时间为2024年12月25日。
若您想了解自己的社保缴费明细,可点击下方查询
新社通社保计算器计算所得,数据仅供参考。
为什么要参加个人养老金,参加个人养老金有什么好处?
个人养老金账户内的资金可以用于购买符合要求的储蓄存款、理财产品、商业养老保险和公募基金等金融产品。这些投资工具不仅提供了多样化的投资选择,还能享受税收优惠,增加养老资金的增值潜力。
灵活就业社保缴费比例与方式:需要个人全额承担,缴费比例通常较低,因为灵活就业人员的收入往往不稳定且可能较低。他们可以根据自己的经济状况选择缴费档次,具有一定的灵活性。以缴费基数4000元为例,灵活就业人员需支付的养老保险费用为800元/月(4000×20%),医保费用为320元/月(4000×8%)。
温馨提示:本数据仅供参考!具体需以当地有关法规为准!