灵活就业人员应以上年度全省在岗职工月平均工资的60%至300%作为缴费基准。
灵活就业人员自己交社保一个月多少钱?根据新社通app-社保缴费查询工具提供的2025社保缴费标准详情数据:

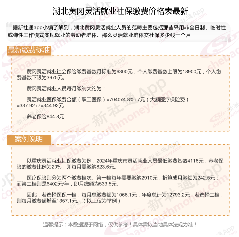
据新社通app数据显示,湖北黄冈灵活就业养老保险最低缴费基数为:3675元;个人的缴费比例分别为:20%;
个人缴费金额:735元。
(注:本文数据仅供参考,具体以当地缴费标准为准)
新社通APP社保计算器,一键算出您的社保缴费明细!
新社通社保计算器计算所得,数据仅供参考。
灵活就业社保与职工社保险种有什么不一样:
灵活就业社保的实施,不仅为灵活就业人员提供了社会险,还有助于促进劳动力的合理流动和城镇化进程。通过缴纳社保,灵活就业人员可以在达到退休年龄时领取养老金,并在生病或受伤时享受医疗保险待遇,从而保证其基本生活需求。
职工社保:包括养老、医疗、失业、工伤、生育五种保险,为职工提供了全面的保险。
退休后2025退休金计算方法:
基础退休工资=(全省上年度在岗职工月平均工资+本人指数化月平均缴费工资)/2*缴费年限*1%=全省上年度在岗职工月平均工资(1+本人平均缴费指数)/2*缴费年限*1%。
基础养老金=退休时上年度全市城镇单位就业人员月平均工资×(1+本人月平均缴费工资指数)÷2×缴费年限×1%
个人账户养老金计算:个人账户养老金的计算方法是根据您个人账户中的储蓄金额除以缴费月数,缴费月数根据您的退休年龄确定。
本人指数化月平均缴费工资=全省上年度在岗职工月平均工资*本人平均缴费指数在上述公式中可以看到,在缴费年限相同的情况下,基础退休工资的高低取决于个人的平均缴费指数,个人的平均缴费指数就是自己实际的缴费基数与社会平均工资之比的历年平均值。低限为0.6,高限为3。
怎样才能提高自己的养老金待遇?
避免提前退休:
退休年龄也是影响养老金的一个因素。退休年龄越晚,缴费年限长的可能性就越大,同时计算个人账户养老金的计发月数也会越小,从而增加每月领取的养老金数额。
关注个人健康状况:
养老保险制是终身制,养老金会一直发放到离世为止。因此,关注自己的健康状况,延长寿命,也是提高养老金待遇的一个重要途径。
选择在经济发达的地区办理退休:
社会平均工资越高的地区,养老金待遇也会相应更高。因此,如果条件允许,在经济发达的城市办理退休,可以享受到更好的养老金待遇。
对于有多地参保经历的人,如果想要在经济发达的城市享受养老金待遇,需要确保在该城市累计缴费满10年以上。
增加缴费年限
避免断缴:确保在职业生涯中持续缴纳养老保险,避免中断。
推迟退休:如果条件允许,可以考虑推迟退休,从而增加缴费年限。
影响:缴费年限越长,最终领取的养老金就越多。
提高个人缴费基数:
升职加薪:在职场中抓住升职加薪的机会,提高个人工资水平,进而提高养老保险的缴费基数。
多缴多得:根据养老金“多缴多得”的原则,提高个人缴费基数能直接增加养老金水平。
社保一分钱不交,60岁能领养老金吗?
一分钱不交60岁是不能领养老金的。根据现行的养老保险制,无论是职工基本养老保险还是城乡居民养老保险,都需要满足一定的缴费年限才能在达到法定退休年龄时领取养老金。对于职工基本养老保险,通常要求累计缴费满15年;而对于城乡居民养老保险,虽然方案更加灵活,但一般也需要有一定的缴费记录或符合特定的条件才能享受养老金待遇。
灵活就业人员社保可以停交几个月,有什么影响?
灵活就业人员的社保一般可以在连续3个月不交后视为断缴。具体来说:
社保断缴
根据法规,如果灵活就业人员未在时间内办理参保手续,或连续中断缴费三个月,这将被视为中断参保。在中断后办理参保手续并连续缴费满6个月后,方可再次享受医保待遇。然而,如果在中断后的3个月内及时补缴,那么从补缴的次月起就可以恢复医保待遇。
社保断缴的影响
医疗保险:社保一旦断缴,从断缴的第二个月开始,灵活就业人员就无法享受医保待遇。断缴超过3个月后,即使在续保时,也会有3个月的等待期,期间同样无法享受医保。此外,医疗保险的累计缴费年限也会受到影响,进而影响到退休后的医保待遇。
养老保险是累计计算的,断缴不会对之前已经缴纳的养老保险产生影响,也不会清0。但断缴会影响退休后的养老金待遇,因为缴费年限越长,领取的养老金就越多。其他险种:如生育保险、工伤保险等,都需要连续缴纳一定的时间才能享受待遇。断缴会影响到这些险种的待遇享受。 避免社保断缴的建议对于灵活就业人员来说,应尽量避免社保断缴。如果因某些原因无法继续缴纳社保,可以选择以个人的身份继续参保或者以城乡居民的身份参保。这样虽然待遇会低于职工社保,但至少可以保持社保的连续性,避免断缴带来的各种影响。
温馨提示:本数据源于网络,仅供参考!具体需以当地具体法规为准!