灵活就业社保的缴费主体是灵活就业者本人,他们需要自行承担全部的社保费用。
那么,乐山灵活就业社保交多少钱?最新乐山灵活就业人员社保养老、医疗缴费标准明细,根据新社通app-社保缴费查询工具提供的2025社保缴费标准详情数据:

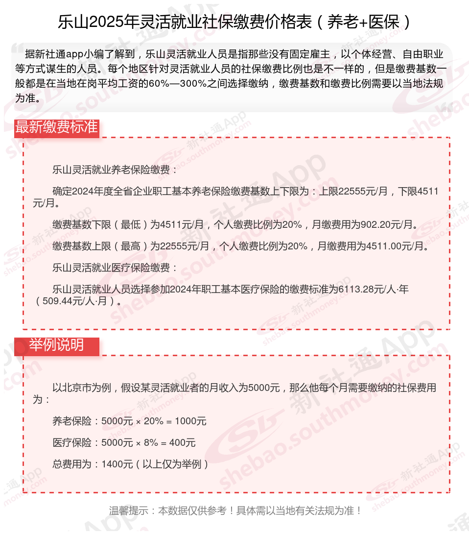
据新社通app数据显示,2024-2025年乐山灵活就业人员养老保险的缴费标准是根据缴费基数来确定的:
个人养老保险缴费比例为20%,缴费基数的下限为4511元。
(注:本文数据仅供参考,具体以当地缴费标准为准)
据新社通app获悉: 乐山2025年退休能领多少钱的计算方法如下:
乐山退休人员的养老金=个人账户养老金+基础养老金+过渡性养老金
基础养老金=计发基数*(1+个人平均缴费指数)/2*累计缴费年限*1%
个人账户养老金=退休时个人账户累计余额/计发月数
过渡性养老金=视同缴费指数*计发基数*视同缴费年限*过渡性系数
我们用乐山退休网友举个例子说明一下,乐山2024年的养老金计发基数为8321元,个人平均缴费指数0.6,该网友累计缴费年限为29年,退休时账户余额为125586.24元,我们算算这位网友退休能领多少钱。
据新社通app养老金计算器测算显示:基础养老金=(1+个人平均缴费指数)/2*计发基数*累计缴费年限*1%=(1+0.6)/2*8321*29*1%=1930元。
个人账户养老金=退休时个人账户累计余额/计发月数=125586.24/139(60岁退休计发基数为139)=903.5元。
所以这位乐山退休人员的养老金=1930+903.5=2833.5元。
各地公布的养老金计发基数不同,情况因人而异,具体需以个人情况及当地有关部门法规为准。
》想知道自己社保缴纳多少钱吗?快来新社通app社保在线计算器,一键测算!
新社通社保计算器计算所得,数据仅供参考。
解密:灵活就业者如何确定是否断交养老保险?
灵活就业养老保险可以断交。灵活就业人员为自愿参保,未就业期间的养老保险也是自愿缴纳,因此可以中断。但需要注意的是,个人享受基本养老金与个人缴费年限直接相关,缴费年限越长,缴费基数越大,退休后领取的养老金就越多。断交灵活就业养老保险可能会带来以下影响:
影响养老金待遇:
累计缴费年限是计算养老金的重要因素之一。如果断交养老保险,将影响累计缴费年限,进而影响退休后领取的养老金数额。缴费年限越长,缴费基数越大,退休后领取的养老金就越多。
灵活就业人员如果断交养老保险,可能导致在达到法定退休年龄时未能满足最低缴费年限条件,从而无法按月领取基本养老金。
可能会失去社保补贴的机会:
有些地区对灵活就业者提供社保补贴,但享受补贴的前提是必须处于正常参保状态。一旦中断缴费,这些补贴机会可能就会溜走。
丧失医疗报销资格:
停缴社保不仅意味着养老金账户“停滞”,还会丧失医疗报销资格。在生病住院时,如果中断缴费,将无法享受医疗保险待遇,所有医疗费用都需自行承担。
因此,虽然灵活就业养老保险可以断交,但灵活就业人员尽可能保持连续缴纳,以确保退休后能够享受到更高的养老金待遇和更全面的社保。如果确实无法继续缴纳,也应及时了解相关方案和法规,以便在后续需要时能够顺利恢复缴费并享受相应的社保待遇。
自己买社保与单位购买社保有区别吗
缴费可选险种不同:在职员工由单位和个人共同缴费,可以交养老保险、医疗保险(含生育保险)、失业保险、工伤保险。灵活就业人员只能交养老保险、医疗保险,不能交生育保险、工伤保险,极少数省市可以交失业保险。
养老保险费计入统筹账户部分比例不同:灵活就业人员养老保险计入统筹账户部分为缴费基数的12%;企业员工养老保险计入统筹账户部分为缴费基数的16%。两者养老保险费计入个人账户部分都是缴费基数的8%,而计入统筹账户的部分不计算到个人退休待遇内。
户籍限制:
职工社保:我们常说的为五险,包括养老保险、医疗保险、失业保险、工伤保险以及生育保险五种,保险权益是最为全面的,当我们在单位上班时,单位会给我们缴纳职工社保,前面三种保险的费用由单位和个人按比例共同承担,后面两种保险的费用由单位承担。根据社保法规要求,只要员工与用人单位建立劳动关系,用人单位就有义务为员工缴纳社保。所以职工社保是必须执行的。
灵活就业社保的缴费主体仅为个人,即无雇工的个体工商户、未在用人单位参加社保的非全日制从业人员以及其他灵活就业人员需要自己承担全部社保费用。
温馨提示:本数据仅供参考!具体需以当地有关法规为准!