灵活就业人士参与了社会基本保险体系中的养老保险及医疗保险两个项目。
据新社通app数据显示,遂宁灵活就业养老保险缴费基数2024-2025年最新标准如下:
最低缴费基数:4511元;
个人缴费比例:20%;
(注:本文数据仅供参考,具体以当地缴费标准为准)
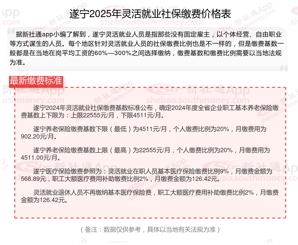
遂宁灵活就业人员社保缴费基数2024-2025年最新标准是多少 灵活就业交社保划算吗?下表是2024-2025年遂宁社保费用明细参考,根据新社通app-社保缴费查询工具提供的最新数据如下:

遂宁2024年灵活就业社保缴费基数标准公布,确定2024年度全省企业职工基本养老保险缴费基数上下限为:上限22555元/月,下限4511元/月。
遂宁养老保险缴费基数下限(最低)为4511元/月,个人缴费比例为20%,月缴费用为902.20元/月。
遂宁养老保险缴费基数上限(最高)为22555元/月,个人缴费比例为20%,月缴费用为4511.00元/月。
遂宁医疗保险缴费参照为:灵活就业在职人员基本医疗保险缴费比例9%,月缴费金额为568.89元,职工大额医疗费用补助缴费比例2%,月缴费金额为126.42元。
灵活就业退休人员不再缴纳基本医疗保险费,职工大额医疗费用补助缴费比例2%,月缴费金额为126.42元。
》点击新社通app社保计算器,了解你的社保缴费明细!
新社通app数据所得,数据仅供参考。
灵活就业人员的社保缴费基数和比例是根据当地在岗职工平均工资的一定比例来确定的。灵活就业人员在参加养老保险时,缴费基数通常参照当地在岗职工的平均工资,一般来说,灵活就业人员可以选择按照在岗职工月平均工资的一定比例(如40%至100%)来缴纳基本养老保险费。医疗保险缴费基数:对于医疗保险,灵活就业人员一般是按照当地上年度月平均工资的一定比例(如4.2%至8%)来缴纳基本医疗保险费,具体比例可能因地区而异。
灵活就业人员是自己交社保划算?
灵活就业人员买社保是否划算,这是一个涉及多方面因素的问题,无法简单地给出“划算”或“不划算”的结论。以下是对这一问题的综合介绍:
划算的方面
医疗保险:
缴纳的医疗保险可以在生病住院时享受医保报销待遇,减轻个人和家庭的经济负担。
医疗费用是生活中的一大开支,有了医保报销,可以更加安心地应对疾病风险。
养老保险:
灵活就业人员缴纳养老保险后,可以在达到退休年龄后领取养老金,为晚年生活提供稳定的经济保险。
养老金通常会根据经济发展、物价水平等因素进行调整,从而保险退休人员的生活质量。
其他保险:
社保还包括生育保险、失业保险等,这些险种可以在特定情况下为灵活就业人员提供一定的经济支持。
例如,女性灵活就业人员在生育期间可以享受生育保险待遇,包括生育津贴和生育医疗费用报销。
法规优惠:
部分地区为灵活就业人员提供社保补贴或优惠法规,如缴费补贴、税收减免等。
这些法规能够减轻灵活就业人员的缴费压力,提高参保的积极性。
潜在挑战
缴费压力:
灵活就业人员需要自行承担全部社保费用,这可能会对一些收入不稳定或较低的灵活就业人员构成较大的经济压力。
如果收入波动较大,可能会导致社保缴费的连续性和稳定性受到影响。
方案了解不足:
部分灵活就业人员对社保方案了解不够,可能导致在缴费或享受权益时出现问题。
连续性和稳定性:
由于收入的不稳定性,灵活就业人员可能面临社保缴费中断的风险,进而影响个人社保权益的积累。
回本周期长:
以女性灵活就业人员为例,多数省份法规其退休年龄为55周岁,而企业女性职工法定退休年龄为50周岁。这意味着女性灵活就业人员退休时间晚,回本周期更长。
若在领取养老金期间不幸离世,由个人负担且纳入社会统筹部分的钱不退还,遗属只能领取个人养老金账户中的剩余部分。
综上所述,灵活就业人员买社保是否划算取决于个人的实际情况和需求。在做出确定之前,充分了解当地方案、评估自己的经济状况和未来需求,并咨询专业人士。从长期来看,缴纳社保可以为灵活就业人员提供重要的养老和医疗保险,是一种对自己负责、对社会有益的行为。
温馨提示:本数据源于网络,仅供参考!具体需以当地具体法规为准!