灵活就业人员基本养老保险:灵活就业人员养老保险缴费由个人承担缴纳单位和个人部分,按月缴费,缴费比例和缴费基数有确定要求;按照有关要求,灵活就业人员不得以事后追补缴费的方式增加灵活就业期间的缴费年限。灵活就业人员其他就业时段的补缴方法要求执行。
那么,河北唐山灵活就业人员社保缴费基数最新标准,河北唐山灵活就业社保多少钱一个月?根据新社通app-社保缴费查询工具提供的2025社保缴费标准详情数据:
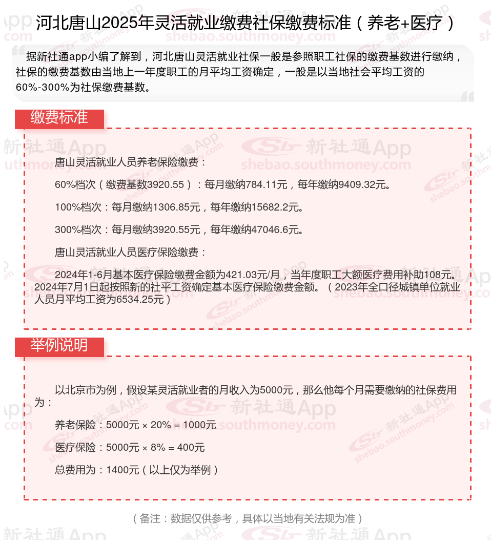
唐山灵活就业人员养老保险缴费: 60%档次(缴费基数3920.55):每月缴纳784.11元,每年缴纳9409.32元。 100%档次:每月缴纳1306.85元,每年缴纳15682.2元。 300%档次:每月缴纳3920.55元,每年缴纳47046.6元。 唐山灵活就业人员医疗保险缴费: 2024年1-6月基本医疗保险缴费金额为421.03元/月,当年度职工大额医疗费用补助108元。2024年7月1日起按照新的社平工资确定基本医疗保险缴费金额。(2023年全口径城镇单位就业人员月平均工资为6534.25元)

》》还不知道自己社保缴纳明细吗?点击新社通app社保计算器,查询所在城市社保缴费明细!
新社通app数据所得,数据仅供参考。
社保如同一道坚实的后盾,为公民在生活的风雨中提供遮蔽,确保每个人都能在面对挑战时得到应有的支持与关怀,维护个人的基本生活需求,同时也为社会的和谐稳定贡献力量。关于社保的作用为:
养老保险:参加基本养老保险的个人,达到法定退休年龄时累计缴费满十五年的,按月领取基本养老金。参加基本养老保险的个人,因病或者非因工死亡的,其遗属可以领取丧葬补助金和抚恤金;在未达到法定退休年龄时因病或者非因工致残完全丧失劳动能力的,可以领取病残津贴。所需资金从基本养老保险基金中支付。
失业保险:在非因本人意愿失业时,能够获得一定期限的失业救济金,帮助渡过暂时的经济困难,同时提供再就业的支持和服务。
生育保险:就是指女性生育时可以报销因生育产生的医疗费用,产假期间还能领取生育津贴。由单位缴费,职工个人不缴纳。
医疗保险:可以获得医疗保险报销;如果在职缴费累计满足最低年限后,退休后能够不用再继续缴纳基本医疗费而可以享受比在职报销水平更高的医保待遇。
工伤保险:因工作受伤或患职业病的劳动者获得医疗救治和经济补偿。
灵活就业社保与职工社保险种有什么不一样:
什么是灵活就业社保?
根据《社会保险法》的要求,职工应当参加基本养老保险,用人单位和职工本人共同承担相应的保险费。
灵活就业人员、无雇工的个体工商户、在用人单位没有参加基本养老保险的非全日制用工劳动者,可以参加基本养老保险,不过需要自己承担相应的保险费。
医疗保险的表述也是完全一样的,灵活就业人员可以参加职工基本医疗保险。
职工社保则包括医疗保险、养老保险、生育保险、失业保险和工伤保险,即通常所说的“五险”。
一分钱不交60岁能领养老金吗?
一分钱不交60岁是不能领养老金的。根据现行的养老保险制,无论是职工基本养老保险还是城乡居民养老保险,都需要满足一定的缴费年限才能在达到法定退休年龄时领取养老金。对于职工基本养老保险,通常要求累计缴费满15年;而对于城乡居民养老保险,虽然方案更加灵活,但一般也需要有一定的缴费记录或符合特定的条件才能享受养老金待遇。
怎么样能提高自己的养老金?
避免提前退休
不要提前退休:个人账户养老金的计算公式中,计发月数是根据退休年龄而定的。退休年龄越大,计发月数就越少,每月能领到的个人账户养老金就越多。
延长缴费年限:
坚持缴费不间断,尽量取得较长的缴费时间。养老金的计算公式中,缴费年限是计算基础养老金的重要因素,时间越长,养老金越高。
关注个人健康,延长寿命:
养老金是终身制的,只要活着就会源源不断地发放。因此,关注自己的身心健康,尽可能延长寿命,也是领取更多养老金的一个关键因素。
选择经济发达城市参保
城市选择:在经济发达的城市缴纳社保,会获得更好的养老金待遇。这是因为社会平均工资水平对养老金待遇有很大影响。
提高缴费基数:
养老金遵循“多缴多得”的原则,即前期缴费越多,后期获得的养老金就越多。因此,增加自己的缴费基数是提高养老金待遇的有效方式。
社保缴费基数通常是以当地上一年度社会平均工资的60%-300%为标准,企业职工需根据自己每月的工资水平确定缴费基数,而灵活就业人员可根据自己的实际经济状况选择合适的基数缴费。
温馨提示:本数据仅供参考!具体需以当地有关法规为准!