今天聊一下灵活就业人员社保缴费问题!
灵活就业人员养老保险缴费算法
灵活就业人员参保费率一般为20%(8%计入个人账户),可选择社会平均工资的60%、100%、300%等各种档位作为缴费基数:
缴费金额=社会平均工资×档位×20%计入个人账户=社会平均工资×档位×8%,接下来随社保君一起了解灵活就业人员社保缴费的详情。
据新社通app数据显示,广安灵活就业养老保险最低缴费基数为:4511元;个人的缴费比例分别为:20%;
个人缴费金额:902.2元。
(注:本文数据仅供参考,具体以当地缴费标准为准)
广安自由职业者社保缴纳金额是怎么计算?根据新社通app-社保缴费查询工具提供的最新数据如下:

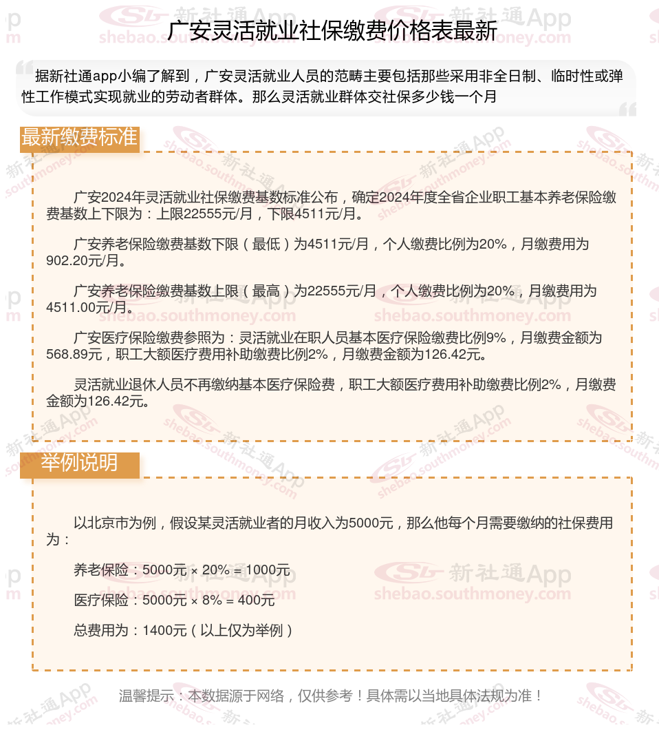
广安2024年灵活就业社保缴费基数标准公布,确定2024年度全省企业职工基本养老保险缴费基数上下限为:上限22555元/月,下限4511元/月。
广安养老保险缴费基数下限(最低)为4511元/月,个人缴费比例为20%,月缴费用为902.20元/月。
广安养老保险缴费基数上限(最高)为22555元/月,个人缴费比例为20%,月缴费用为4511.00元/月。
广安医疗保险缴费参照为:灵活就业在职人员基本医疗保险缴费比例9%,月缴费金额为568.89元,职工大额医疗费用补助缴费比例2%,月缴费金额为126.42元。
灵活就业退休人员不再缴纳基本医疗保险费,职工大额医疗费用补助缴费比例2%,月缴费金额为126.42元。
》如何了解自己的社保缴纳明细吗?点击新社通app社保计算器,帮您计算!
新社通app数据所得,数据仅供参考。
社保要交满多少年才能领养老金?
社保至少交15年才可以到退休的年纪才可以拿退休金。1、如果有单位,即使缴满15年,但职工还未退休,企业还得继续缴费,直至退休;个人缴纳社保的话,可停缴,也可继续缴纳。
2、根据当地法规,肯定也继续缴纳好,养老保险是遵循“多缴多得”的原则,缴费基数越高、年限越长,退休时领取养老金也越多。
3、养老保险必须缴满最低缴费年限15年,到退休年龄(男60周岁/女55周岁),就可以享受养老金待遇(晚退休除外)。
(备注:数据仅供参考,具体以当地有关法规为准)