灵活就业人员可以根据自己的实际情况来确定是否缴纳社保费用。
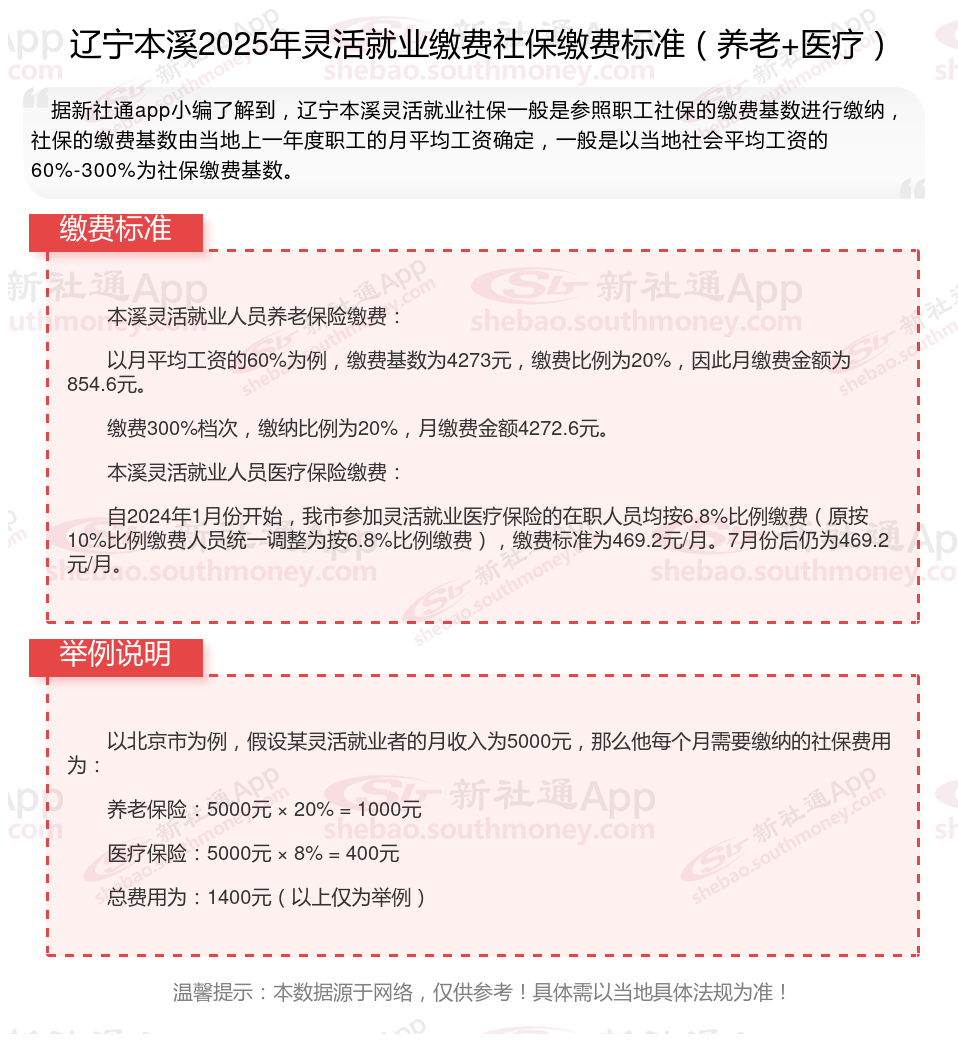
辽宁本溪灵活就业社保交多少钱?最新辽宁本溪灵活就业人员社保养老缴费标准明细来了,根据新社通app-社保缴费查询工具提供的2025社保缴费标准详情数据:

如何了解自己的社保缴纳明细吗?点击新社通app社保计算器,帮您计算!
新社通app数据所得,数据仅供参考。
社保需要缴纳多少年才有退休金?
目前,法定退休年龄根据不同的职业和性别有所区分。一般而言,男性职工的法定退休年龄为60周岁,女性干部的法定退休年龄为55周岁,女性工人的法定退休年龄为50周岁。然而,也有一些特殊情况。例如,从事井下、高空、高温、特别繁重体力劳动或其他有害身体健康工作的职工,其退休年龄可能有所不同。具体而言,这类工作的男职工退休年龄为55周岁,女职工退休年龄为45周岁。此外,如果职工因病或非因工致残,经过鉴定完全丧失劳动能力,其退休年龄也可能提前。男性职工在这种情况下可以提前到50周岁退休,女性职工可以提前到45周岁退休。
请注意,上述法规可能因地区、方案变动等因素而有所不同。如果您需要了解具体的退休年龄法规,建议您查阅当地的相关方案或咨询相关部门,以获取最准确的信息。同时,随着人口老龄化和社会经济的发展,退休年龄方案也可能会有所调整,因此建议您保持关注,以便及时了解最新的方案动态。
辽宁本溪养老保险一个月要交多少钱?随新社通app小编了解一下:
假设辽宁本溪一位笔友夏某的工资收入为4106元/月,且该工资收入高于当地公布的养老保险缴费基数下限,但低于缴费基数上限。那么,该灵活就业的月缴费基数即为4106元。
据新社通app养老保险计算器显示,个人缴纳部分:根据一般的缴费比例20%,夏某每月需要缴纳的养老保险费金额为4106元×20%=821.2元。
需要注意的是,上述例子中的缴费比例仅作为参考,实际缴费比例可能因地区和法规的不同而有所差异。此外,对于工资收入低于缴费基数下限或高于缴费基数上限的灵活就业,其缴费基数的计算方式也会有所不同。具体计算方法可咨询当地社保部门或相关机构。
单位缴社保和个人缴社保的差别在哪
险种不一样:
灵活就业社保通常只包括医疗保险和养老保险,具体细节可能因地区而异。
职工社保:通常包括五险一金,保险范围更全面。
缴费基数和比例:
灵活就业人员需要按照一定的缴费比例来缴纳保险费。以养老保险为例,缴费比例通常为20%,其中8%部分会记入个人账户,12%部分进入社会统筹基金。医疗保险的缴费比例一般在4%至8%之间,具体比例按照各地法规要求。
企业职工社保:由于企业职工社保的缴费比例较高,因此其待遇水平也相对较高。特别是在养老保险方面,企业职工社保的养老金水平相对较高。
退休年龄:
灵活就业人员退休年龄:目前,法定退休年龄为男性60周岁,女性55周岁;从事特殊工种的人员,根据相关法规,可以在50周岁退休;因病或非因工致残的人员,根据相关法规,可以在50周岁退休。
职工养老:目前男满60周岁,女干部满55周岁,女工人满50周岁,并且累计缴费满15年的,可办理退休;从事有害特殊工种、因病丧失劳动能力等情形,可以提前退休。跨省转移、跨省退休: 目前,养老保险已逐步实现省级统筹,一般来说,省内流动,只需要变更登记参保关系,不需要办社保转移。跨省流动,需按照全国统一的流程。
温馨提示:本数据仅供参考!具体需以当地有关法规为准!